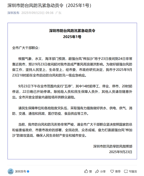
9月23日,据深圳市防汛防旱防风指挥部消息,深圳9月23日下午在全市范围内实行“五停”,其中14时起停工、停业、停市,20时起停运,22日晚已开始停课。
除抢险人员和民生保障人员外,其他人员请勿随意外出。全市开放全部室内避险场所供群众避险。

以下为全文:

【本文结束】如需转载请务必注明出处:快科技
责任编辑:朝晖
新浪科技公众号
“掌”握科技鲜闻 (微信搜索techsina或扫描左侧二维码关注)










