2025年9月19日,户外品牌始祖鸟联合艺术家蔡国强,在西藏喜马拉雅山脉江孜县一地区(海拔约5500米)燃放艺术烟花《升龙》,团队在一处山脊上点燃三幕烟花,形成腾飞的龙形景观。


网络视频截图这场烟花秀视频在网络发布后迅速引发争议。舆论质疑,喜马拉雅地区生态脆弱,燃放烟花是否会破坏环境。针对质疑,科技日报记者采访了相关专家。
植物学者刘公社表示,生态环境是我们赖以生存的资源和财富,保护好地球生态环境,人人有责。青藏高原是亚洲水塔,世界生物多样性中心之一,但生态环境非常脆弱,植被生长缓慢,生态一旦破坏,极难恢复,需要几十年、甚至上百年才能恢复。因此,借此事件的教训,呼吁国家严格执法,制止破坏生态环境的行径,同时呼吁,社会各界需要进一步提高环保意识,共同保护好我们赖以生存的家园。
首都师范大学副教授顾有容表示,这场不到一小时的“高原烟花表演”,有可能造成多个方面的环境影响。影响程度有多严重、是否触犯法律,从有限的现场图片和视频中还看不出来,需要详细的事后评估和监测才能判定。但无论如何,这都是一场完全没有必要的表演——它侵犯了属于全民的环境和自然资源,却只满足了艺术家的表现欲和品牌的传播需求,实在应该引以为戒。
顾有容表示,如今品牌方和艺术家都道歉了,但对植被、动物、生态环境造成的影响已经造成,公正的评估和实质的弥补举措才是更重要的。
新闻多一点
针对蔡国强烟花秀引发广泛关注,“云端珠峰”微信公众号21日发布情况通报:

9月21日,“蔡国强工作室”微信公众号发表关于《升龙》艺术项目的说明。

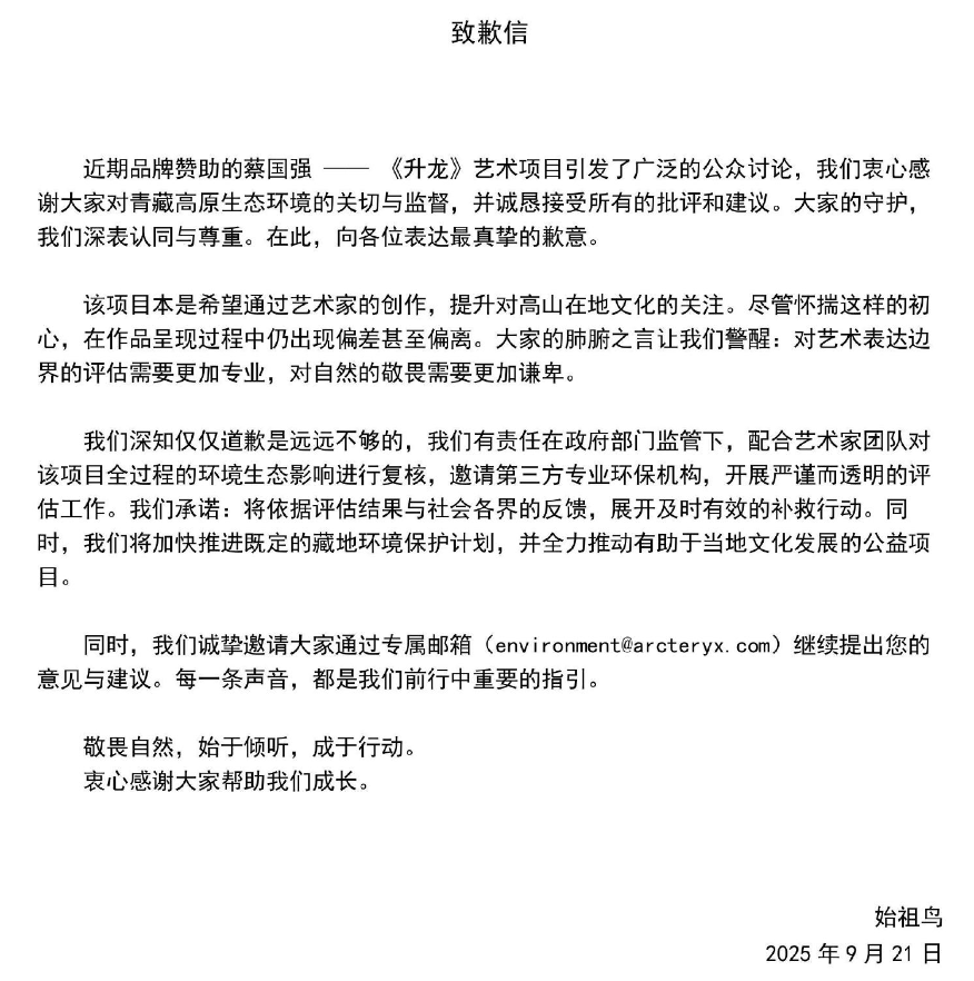
9月21日,“ARCTERYX始祖鸟”微信公众号发布致歉信。

编辑:刘义阳
审核:宋慈
新浪科技公众号
“掌”握科技鲜闻 (微信搜索techsina或扫描左侧二维码关注)










