运营商财经网 王鑫垚/文
近日,“中国移动2025至2026年一体化能源柜(基础型)产品集中采购项目”公示了中标结果。运营商财经网搜索发现,去年中国移动也曾采购该产品,然而在采购数量完全相同的情况下,今年供应商的报价竟然比去年低了4000多万!这是什么情况?

中国移动已连续两年采购一体化能源柜
所谓一体化能源柜,是一种集成了多种能源管理功能的综合设备,主要用于为通信基站、数据中心等场景提供高效、可靠的电力保障。具有高效节能、灵活便捷、智能化管理等优势,是推动能源数字化和绿色转型的重要设备。
公开资料显示,2024年5月29日,中国移动曾开启“2024年至2025年一体化能源柜产品”的采购招标工作。采购内容为5000台一体化能源柜(智能型)和5000台一体化能源柜(基础型)。
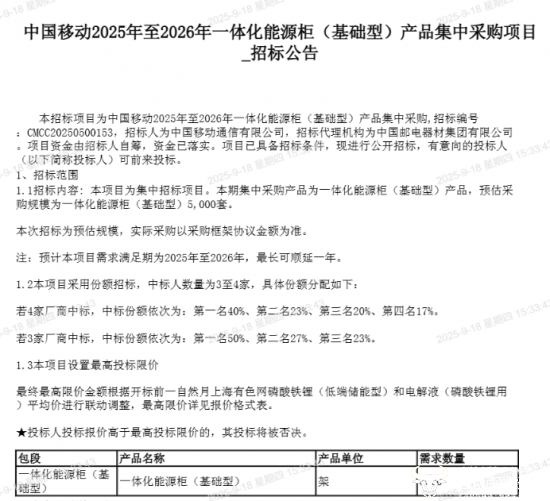
今年8月8日,中国移动再次采购一体化能源柜,不过本次并没有采购智能型,仅采购了5000架基础型。
也就是说,两年间中国移动共采购了15000台一体化能源柜,其中,基础型共采购了10000台,智能型共采购了5000台。


基础型设备采购数量相同,但今年供应商报价比去年低了上千万!
依据中标候选人公告,去年一体化能源柜(基础型)中标厂商依次排序为:
第一中标候选人中兴,投标报价为111847536.06元(不含税);
第二中标候选人上海汇珏,投标报价为108072352.12元(不含税);
第三中标候选人杭州中恒电气,投标报价为102045745.91元(不含税);
第四中标候选人中天宽带,投标报价为115479964.68元(不含税)
今年中标候选人依次排序为:
第一中标候选人杭州华宏,投标报价为:65404328.8元(不含税);
第二中标候选人中天宽带,投标报价为:65896497.4元(不含税);
第三中标候选人义博通信,投标报价为:66769651.8元(不含税);
第四中标候选人香江科技,投标报价为:64547894.2元(不含税)


通过数据可以看出,对于5000台基础型一体化能源柜,去年供应商报价高达上亿元,而今年的报价只有6000多万,比去年低了4000多万。
此外值得注意的是,去年排名第一的中兴今年并没有出现在中标候选人名单中。
(责任编辑:王鑫垚)
“掌”握科技鲜闻 (微信搜索techsina或扫描左侧二维码关注)










