来源:36氪

买小众车,
要谨慎一些,不能贪便宜。

文|牲产队长
来源|牲产队(ID:gh_9adbf3261554)
封面来源|IC photo
哪吒汽车破产重整100多天了,好消息没有一个,坏消息真的是一个接一个。今天的电动汽车,已经不像传统燃油车了。如果一家传统燃油车倒闭了,你车坏了,还可以找第三方维修。

但是,一家电动汽车厂家倒闭了,很多东西就没法修了。甚至,作为真金白银支持这个品牌的车主,还得付出额外的成本。今天,队长就跟大家盘点一下,哪吒汽车倒闭后,它留下了哪些天坑?
第一个,车主权益受损。买一辆电动汽车,它不是一个“一次性”的产品,而是一个长期性的耐用品。这个“长期性”体现在哪里呢?核心就在于:智能化技术的迭代更新。电动汽车和燃油车最大的不同,不是烧油和烧电的区别,而是机械化与智能化的区别。
严格来说,电动汽车不是一辆车,更不是一辆代步工具那么简单。它是一个智能载体,是全球普及量最大的智能机器人。在当今世界,你几乎找不到比汽车智能化,普及化程度更高的产品了。在人机交互体验上,电动汽车也几乎秒杀所有其他电子产品。

可要维持这种智能化体验,就需要车企不断投入,不断更新算法,比如车机系统、智驾系统等。可车企一旦倒闭,这些服务就全部消失了。
为什么越来越多的人购买“华为系”电动汽车?因为它不仅智驾领先,还能持续迭代,会变得越来越聪明,超越人类司机,是技术的必然,也是时代的必然。理想汽车也开始上线“VLA”司机大模型,比亚迪有“天神之眼”,吉利也有“千里浩瀚”等。这些智驾系统在技术上,各有优劣。但是,这个方向是确定的。
而车机系统呢?正在向AI化的方向发展,像宝马就引入了阿里AI,蔚来的智能机器人“Nomi”,也具有强大的情感输出能力。这些能力都会随着时间的推移,而变得更强。可一旦选错一个品牌,就失去这一切了。

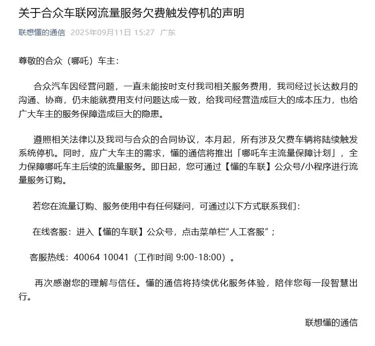
车机停止更新,智驾停滞不前,整个智能化技术就全面断层了。哪吒汽车累计车主大约46万,他们现在就只买到了车壳子,而智能化服务呢?则全面陷入停滞了。
更坑的是什么?是车机流量也要车主自己买了。否则,三大运营商就要断网了。大家不要以为车机网络是免费的,它实际上是被一次性计入汽车价格里了,转而由车企统一向运营商购买。但哪吒汽车停止续费时,哪吒车主也就断网了。不续费的话,车载地图导航、远程控车,开关空调等服务,都将用不了。

第二个,债务天坑。在哪吒汽车宣布破产重整后,有1631家债权人向法院申报了260亿的债务总额。其中被确认的债权呢?仅51个亿。可即便是这51个亿,哪吒也还不起了。
它的银行账户上,就只剩1500万现金存款,还有93亿的应收账款。这个应收账款能不能收回来?直接决定了哪吒汽车能不能还上债。一般来说,哪吒汽车都破产了,应收账款想收回来,也是非常非常难了。
除了欠供应商的钱,哪吒汽车还欠了5000多名员工4.6亿的工资。这笔工资能不能补发,对5000多个员工家庭而言,就非常关键了。这年头,工作不好找,被拖欠工资,就真的非常难受了。

第三个,2.5万名海外车主也被坑了。哪吒汽车还出口了2.5万辆,现在,也管不上了。这些海外车主基本都位于泰国、印尼。但体量较小,就让海外车主自己承担了。
当前,电动汽车已经进入智能化的下半场了。大家买车的时候,就不能只考虑电动技术了,更需要考虑智能化技术的迭代可持续性。电动汽车与燃油车最大的区别不在于电池,而在于智能化!
“掌”握科技鲜闻 (微信搜索techsina或扫描左侧二维码关注)










