
中新经纬9月15日电 15日晚,九个交易日8次收获涨停的首开股份提示,股价存在短期上涨过快可能出现的下跌风险。
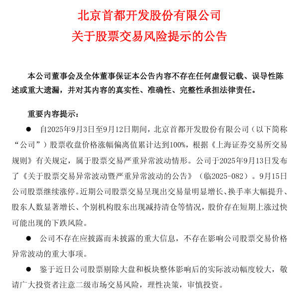
首开股份的股票交易风险提示公告显示,9月3日至9月12日期间,公司股票收盘价格涨幅偏离值累计达到100%;9月13日,公司发布了《关于股票交易异常波动暨严重异常波动的公告》;9月15日,公司股票继续涨停。
首开股份表示,近期公司股票交易呈现出交易量明显增长、换手率大幅提升、股东人数显著增长、个别机构股东出现减持清仓等情况,股价存在短期上涨过快可能出现的下跌风险。敬请广大投资者注意二级市场交易风险,理性决策,审慎投资。
来源:公告针对媒体报道,首开股份再次解释称,公司控股子公司北京首开盈信投资管理有限公司(以下简称“盈信公司”)间接持有杭州宇树科技股份有限公司(以下简称“宇树科技”)股权。
盈信公司为公司持股比例为62.74%的控股子公司,截至2025年7月,盈信公司对金石成长股权投资(杭州)合伙企业(有限合伙)(以下简称“基金”)认缴出资3亿元,实缴出资1.8亿元。经公司了解,截至8月25日,基金的认缴规模为460963.95万元。据此计算,盈信公司持有基金的认缴份额比例约为6.51%(上述比例随着基金实际运营的认缴规模变化而变化)。
首开股份表示,据天眼查,基金持有宇树科技4.7683%股权。按此计算,盈信公司间接持有的宇树科技股权比例约为0.3%,持股比例很低。盈信公司对基金的投资仅为财务性投资,对基金决策运作无控制力和影响力。
首开股份隶属北京市属国有大型企业首开集团旗下,集团是以非经营性资产管理、房地产及物业经营管理、建筑工程为主业的中国500强企业,是中国最早成立的房地产开发企业之一。
2025年上半年,首开股份营业收入约180.39亿元,同比增长105.19%;归属于上市公司股东的净亏损约18.39亿元。(中新经纬APP)
“掌”握科技鲜闻 (微信搜索techsina或扫描左侧二维码关注)










