数据采集和通用测试测量设备中使用的精密信号链必须适应宽广的输入电平范围。信号链可能需要提供高输入阻抗,同时支持增益和衰减,并调整共模电平以确保信号落在ADC的适当输入范围内。
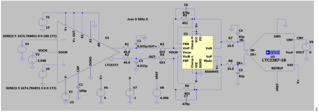
图1中的原理图显示了两级信号调理,它能调整差分双极性±10 V输入信号,并将其转换为 ADC 所需的共模电平为 2.048 V的全差分±4.096 V信号。设计目标是实现上述调理,同时不降低ADC的噪声和失真性能。ADC 驱动器需要的电源电压通常超过 ADC 的输入范围,从而为输入和输出摆幅电压提供一定的裕量。驱动器通常必须调整并转换第一级输出电压,使之匹配ADC的输入电压范围(例如,将真双极性差分信号转换为摆幅为从地到VREF的差分信号)。
图 1. 双极性输入、全差分输出 ADC 驱动器的 LTspice 原理图图1中的原理图通过LTspice®创建,LTspice一款高性能SPICE III仿真软件、原理图采集工具和波形查看器,集成增强功能和模型,简化了开关稳压器、线性稳压器和信号链电路的仿真。有关图1所示器件的更多信息,请参阅 LTC6373 、 ADA4945-1 和 LTC2387-18数据手册。
对于±10 V的真双极性输入信号范围,主要设计规格如表1所示。对于差分±10 V峰值正弦波,该电路可输出±4.096 V差分信号。
表 1. 设计目标主要规格

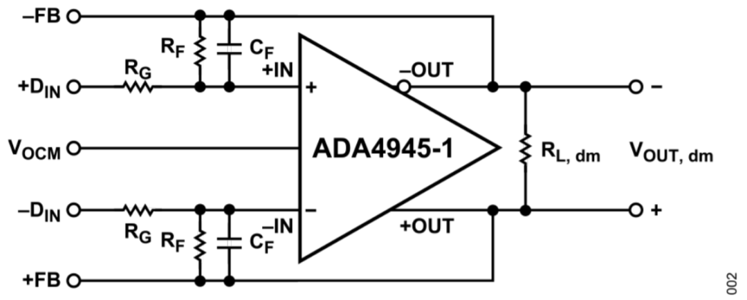
该电路是一个ADC驱动器电路,具有非常高的输入阻抗,并且可以定制以驱动较宽的输入电压,包括单端和差分。该电路的输出信号能够驱动采集时间小于30 ns的ADC。同时,该电路还能保持优化的噪声和失真性能。图1中的电路由以下器件组成:LTC6373可编程增益仪表放大器,用作输入级;ADA4945-1全差分放大器(FDA),用作第二级ADC 驱动器;以及18位、15 MSPS ADC LTC2387-18。此外,在LTC6373输出端和ADA4945-1输入端之间有一个100 kHz滤波器,用于降低噪声,并且在 ADA4945-1输出端和LTC2387-18输入端之间有一 个毛刺抑制/降噪滤波器。LTC6373配置为差分放大器,其增益为0.5,输出共模电压为2.048 V。ADA4945-1配置为衰减差分动器,其增益为0.8。ADA4945-1 具有 2.048 V 的输出共模电压,与 LTC2387-18输入范围兼容。LTC2387-18各输入端的 输入信号范围为0 V至4.096 V,因此使用4.096 V内部基准电压时,差分输入信号范围为±4.096 V。
设计技巧
如果需要更大或更小的信号范围,可以改变 LTC6373的增益和RF/RG的比率。例如,如果需要 ±100 mV的信号范围,可以增加RF,而RG保持原始值不变。可以使用下式来重新计算RF:

其中:

由于ADA4945-1的具备更高的增益带宽积,因此建议提高该器件的增益,而不提高LTC6373的增益。
由R5、C6、R6和C7组成的滤波器会降低ADA4945-1 的带宽。较低带宽导致LTC2387-18输入端的噪声较低。C6和C7的值通过试验方式确定,即逐渐增加其值,直到SNR停止改善为止。
由电阻R7、R8和电容C4、C5组成的滤波器有助于将ADA4945-1输出与ADC输入(如果未缓冲的话)产生的采样毛刺隔离开来。它会限制提供给ADC输入的信号带宽,并有助于降低ADC输入端的噪声。
如果驱动器和ADC之间的滤波器没有时间来完成建立,则会产生增益误差。根据具体应用,很小的增益误差可能是可以容忍的,但无法建立也可能导致失真,必须避免这种情况。可利用精密ADC驱动器工具来检查滤波器建立并估算电路SNR和THD 性能。
设计步骤
初始条件和假设
LTC6373的电源设置为±15 V,ADA4945-1的电源设置为+5 V/−1 V。假设输入范围为20 V p-p (±10 V), 输出范围为8.192 V p-p(进入ADC),则分布在模拟前端(AFE)上的总增益为:

留一些裕量以适应器件容差和共模的微小变化,总增益目标设置为0.4 V/V。LTC6373支持固定的增益值选择:{0.25, 0.5, 1, 2, ..., 16}。两级的增益均选择小于1的值,以支持ADA4945-1使用较小的电源范围,并降低每级的噪声增益。将LTC6373的增益设置为0.5,这导致ADA4945-1的增益为0.8。
LTC6373和ADA4945-1的共模电压均设置为2.048 V。
图 2. ADA4945-1 的电路定义对于 ADC (LTC2387-18),将满量程输入设置为±4.096 V,VREF = 4.096 V,±VFS =±4.096 V。
设置驱动放大器(ADA4945-1) VOCM。将VOCM偏置为4.096 V/2 = 2.048 V。根据数据手册输出共模要求检查此电压。

对于此应用,

其中, VOCM 在允许的范围内。VOCM 由 LTC2387-18的VOCM引脚提供。
设置输入放大器(LTC6373)的输入和输出限值。增益设置为 0.5,故输出摆幅为

输出摆幅为

对于反转信号极性,只需简单地反转±DIN的值(0.452 V,−4.548 V)。
图3显示了增益为0.5的LTC6373的输入和输出摆幅限制。检查VS = ±15 V曲线,可以看出,当输入共模电压为2.048 V且输出差分电压摆幅为±4.548 V时,LTC6373能够轻松支持这种应用。但是,如果使用±5 V电源,LTC6373可能会在其差分输出电压范围之外工作。数据手册中提供了LTC6373所有增益下的共模范围与差分输出电压的关系曲线。
LTC6373的VOCM也通过LTC2387-18的VOCM引脚设置为2.048 V,从而不必产生另一个偏置点。
图 3. 输入共模范围与差分输出电压的关系按照以下说明设置放大器增益:

对于此应用,

为获得优化噪声性能,ADA4945-1数据手册建议在单位增益设置中RF和RG为499 Ω。在本例中,将RG调整为402 Ω以获得所需的增益。RG 由49.9 Ω和453 Ω电阻提供。如果THD比SNR更重要,则RG可使用2 kΩ,RF可使用1.62 kΩ,这 样THD有望提高3 dB,但SNR会降低4 dB。
设置驱动放大器(ADA4945-1)的输出摆幅。由于驱动放大器的差分输出摆幅约为VOCM,因此观察+VFS时,运算放大器输出就是−VFS的反向电压。VREF (4.096 V)会用于该范围,不过受电路增益限制,实际最大范围为4 V。对于此应用,ADA4945-1输出必须能够在0.0 V至4.096 V 范围内摆动。

对于VOUTdm = +VFS,

根据数据手册中的电源轨要求检查驱动放大器(ADA4945-1)的输出电压摆幅。
根据 ADA4945-1 数据手册,在 1 kΩ 负载下,

对于此应用,

设置驱动放大器(ADA4945-1)的输入摆幅。
对于 VOUTdm = +VFS,输入共模电压计算如下:

对于 VOUTdm = −VFS,输入共模电压计算如下:

对于此应用,ADA4945-1 输入必须能够在 2.02 V 至 2.07 V 范围内摆动。
检查驱动放大器(ADA4945-1)的输入共模电压。根据 ADA4945-1 数据手册,

满足数据手册要求。对于此应用,

满足应用要求。
设计仿真
精密ADC驱动器工具提供专门的仿真环境,在此环境中工程师可以快速确定驱动放大器和R-C滤波器选择对ADC信号链总体性能的影响。
使用图4所示的精密ADC驱动器工具估算建立时间、噪声和THD性能。精密ADC驱动器工具目前不允许将 LTC6373 添加到原理图中,因此仅对驱动 LTC2387-18的ADA4945-1性能进行仿真。驱动器工具建议最小电源电压为+4.6 V和−0.5 V。驱动器工具还提供警示信息,即所选驱动器会显著降低整体噪声性能。RF和RG是驱动器噪声的最大来源。驱动 器工具不允许如应用中所示在RF两端添加电容。(因为高速的ADC驱动器有很多是电流反馈型放大器,在反馈电阻上增加电容会导致振荡),但在本应用中在RF两端增加的电容则会降低驱动器噪声,因为ADA4945是电压反馈型放大器。表2总结了设计目标与仿真结果。
表 2. 设计目标与仿真

图4. 精密 ADC 驱动器工具:噪声和 THD 结果测量结果
测得的ADC SNR性能比ADA4945-1数据手册的典型值−95.7 dB低0.4 dB,THD性能比数据手册的典型值−117 dB低3.8 dB,如图5所示。
图 5. 图 1 电路的实测性能表3总结了设计目标与仿真结果。将ADA4945-1 RG 增加至2 kΩ,并将RF增加至1.62 kΩ,THD性能有望提高3 dB。根据ADC驱动器工具,这将导致SNR性能下降4 dB。THD和SNR性能哪一个更重要,须由用户决定。所有数据均以14 MSPS的数据速率采集。在15 MSPS时,由于ADC采集周期较短,THD显著降低。
表 3. 设计目标与测量结果

如图6所示,当输入频率高于15 kHz时,THD超过 −100 dB。当输入频率高于90 kHz时,SNR低于90 dB。该数据是在25°C时测得的。在更低或更高的温度下,性能可能会更早地开始下降。电路处理的变化也可能导致性能开始下降的电压不同。
图 6. SNR 和 THD 与输入频率的关系表 4. 运算放大器—ADA4945-1


表 5. 运算放大器—LTC6373

表 6. ADC—LTC2387-18

“掌”握科技鲜闻 (微信搜索techsina或扫描左侧二维码关注)










