一、简介
Allegro XtremeSense™ TMR电流传感器是专为高 dV/dt 应用设计的精密测量设备,具备 ±0.5% FS 的精度和 300 ns 的快速响应时间,支持 1 MHz 带宽,噪声低至 9.0 mARMS。它集成 0.5 mΩ 导体,可承受 5 kVRMS 的额定隔离电压,共模场抑制达到 -54 dB,通过 UL/IEC 62368-1、UL1577 和 IEC 61000-4-5 认证,确保卓越的抗扰性和可靠性。此外,它支持 ±20.0 A 到 ±70.0 A 的多种电流测量范围,采用 16 引脚 SOIC 宽体封装,满足工业和汽车电子领域的高精度测量需求。
典型应用:
l 功率逆变器
l 不间断电源、开关电源和电信电源
l 电机控制
l 过流故障保护

二、技术文章
世界各地的许多公司现在都在各自的组合中以TMR为基础的产品,并承认TMR给他们的产品带来的优势。
然而,由于TMR是一项相对较新的技术,许多新近的参与者都宣布了基于TMR的产品,因此在TMR的实现和制造方面存在重大差异,这可以从最终产品的性能数据中看出。XtremeSense™TMR是Allegro MicroSystems为该品牌开发的技术名称。
有些读者可能熟悉AMR、GMR或其他可用的TMR传感器,并可能错误地认为所有TMR传感器都相同。本文旨在帮助读者了解XtremeSense TMR与其它TMR传感器的不同之处,包括其制造方式和性能数据的实现方式。
传感器的解决方案是什么?
分辨率数值指传感器可分辨的最小磁净磁场步长。它由对信噪比(SNR)的评估确定,且不应与ADC分辨率混淆。
TMR以其高灵敏度而闻名,这意味着为了提高信噪比,需要衰减传感器噪声。 这导致了一个多年的内部研发项目,产生了市场上噪音最低的TMR传感器。 这种低噪声技术出现在所有基于x极端传感的传感器中,并产生行业领先的高分辨率数据,例如:
•CT110电流传感器的5 mA,带宽为30 kHz
•CT430电流传感器上的电流为10 mA,带宽为1 MHz。
•CT310角度传感器为0.005度
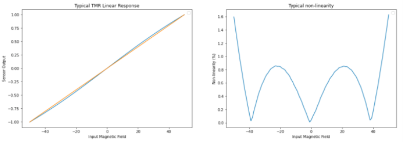
图1:传感器分辨率线性误差有多大?
TMR传感器对外部磁场表现出双曲正切响应曲线。这将导致典型TMR传感器所表现出的线性误差,如下所示。

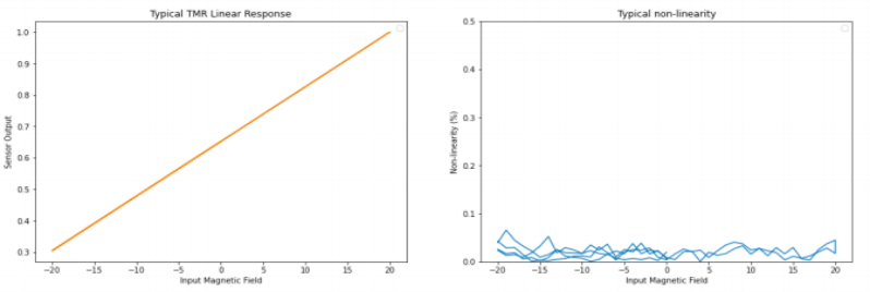
自然,磁场振幅越高,传感器在响应曲线上的位置越远,响应的线性度就越低。当传感器未饱和时,它会失去响应曲线中心处的较大线性数值。因此,挑战在于扩展传感器的线性范围而不牺牲其他参数。XtremeSense TMR提供的线性误差小于0.1%,如下图所示;这个0.1%的线性误差只有昂贵的闭环系统才能达到。

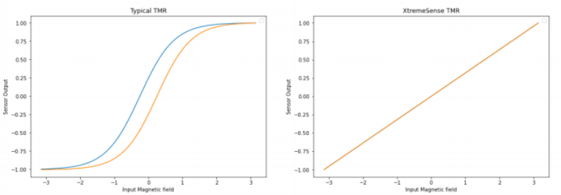
是否存在磁致回线现象?
在所有铁磁材料中都存在一种现象,通常称为“记忆效应”,即滞后现象。然而,这种行为在线性传感器和角度传感器中是不需要的。下图所示为典型的滞后响应曲线,该曲线会产生不必要的偏移和灵敏度变化。但基于XtremeSense的传感器并非如此。滞后是已知的局限性,可降低基于xMR的产品的适用范围。下图显示了XtremeSense线性传感器的原始滞后。XtremeSense TMR的滞后数非常低,因此可以忽略不计。

需要注意的是,一些霍尔效应传感器包含一个铁磁性IC集中器,其会产生磁滞现象。下面给出了一个示例:

理想的线性磁传感器应能检测其灵敏度轴内的磁场,而对正交磁场(也称为交叉轴磁场)完全不敏感。XtremeSense传感器对交叉轴场的敏感性极低,如下所示。

如果将强磁场施加到传感器上会发生什么?
与市场上大多数x MR传感器不同,XtremeSense传感器被设计为能够在任何磁场振幅下持续工作而不会造成永久性损坏。材料开发、沉积条件和工艺工程是实现这一壮举的关键要素。对于基于XtremeSense技术的线性传感器而言,虽然传感器不会发生不可逆故障,并且一旦消除强磁场后,传感器将恢复正常工作状态,但可能会出现偏移。由于这种偏移位移的性质是稳定的和不可逆的,加上此类事件的罕见性,通常建议重新校准偏移,以消除对总精度的性能影响。

温度下的偏移量/增益漂移如何?
XtremeSense TMR被设计成可在恶劣环境中运行,包括高达150°C的高温。材料开发和布局拓扑结构都经过考虑,以减少偏移和增益的温度漂移。XtremeSense TMR的性能优势使其能够与具有主动温度补偿功能的霍尔效应传感器相竞争。当与主动式温度补偿电路结合使用时,基于XtremeSens e TMR的传感器可实现小于40ppm/C的增益漂移,远远超过类似的开环霍尔效应传感器,并与高端闭环电流传感器相匹配。

这些传感器如何制造?
制造过程和TMR材料开发一样难以掌握。虽然一些公司和研究实验室只关注材料,但该团队一直承认,XtremeSense TMR在标准CMOS工艺中的集成是大规模市场采用的必要条件。所有xMR技术都使用镍、铁和锰等材料,这些材料不是标准的cmos制造材料。此外,TMR层与CMOS电路的其余部分之间的相互作用也需要考虑。XtremeSense TMR是一种CMOS兼容技术;它沉积在金属层之间,不占用基板上的宝贵空间,也不需要保持区。

下图说明了多晶片封装的复杂性,以及XtremeSense TMR技术所支持的单片解决方案的简单性:
图10:采用XtremeSense TMR的多芯片封装方案与单芯片封装方案对比三、相关下载
1、产品手册
https://share.eepw.com.cn/share/download/id/396062
2、应用笔记
https://share.eepw.com.cn/share/download/id/396065
https://share.eepw.com.cn/share/download/id/396064
https://share.eepw.com.cn/share/download/id/396063
3、设计工具
评估板页面
https://www.allegromicro.com/zh-cn/products/sense/current-sensor-ics/integrated-current-sensors/ct432#almPackageGridTable
软件门户
https://www.allegromicro.com/zh-cn/design-support/current-sensor-evaluation-boards
“掌”握科技鲜闻 (微信搜索techsina或扫描左侧二维码关注)










