当高价值物流驶入发展快车道,“效率卡壳、风险暗涌、追溯无门” 却像三道无形的枷锁,牢牢困住行业升级的脚步—— 冷链生鲜因温控失准腐损率居高不下,新能源动力电池运输暗藏起火隐患,贵重艺术品、精密仪器频现盗换纠纷却难定责任…… 这些长期悬而未决的痛点,不仅让企业承受巨额经济损失,更成为制约物流行业高质量发展的“拦路虎”。

如今,这场困境终于迎来突破性转机!9月4日上午,由浙江大学CCAI宁波中心与上海市标准化创新中心(物流)两大权威机构联合打造的AI 全链路数据监测解决方案在宁波泛太平洋大酒店重磅发布。浙江大学 CCAI 宁波中心(城知科技)执行总裁董重青现场阐述方案技术架构、核心优势及应用价值。该方案融合顶尖科研与行业实践,标志着相关领域数据监测难题破解、全链路管控效率提升迈入新阶段。

三大核心技术组合,直击物流行业 “顽疾”
不同于传统物流监测的“单点防御”,此次发布的AI全链路数据监测解决方案,通过三大创新技术组合,从检测、风控、溯源三大维度,系统性破解行业痛点。

亮点一:“机器人 + 3D 视觉” 技术彻底终结人工检测弊端
人工盘点慢、检测易出错,一直是物流仓储环节的“老大难”。方案创新性引入“移动机器人 + 3D 边缘视觉相机”组合,让检测环节彻底告别“人海战术”:在工厂车间,机器人可自动校验部件齐备性,哪怕是细小的螺丝、垫片都不会遗漏;在大型仓库,无需依赖货品条码,机器人能精准识别无码物品并完成盘点;针对新能源动力电池,3D 视觉技术可细致捕捉外观划痕、鼓包等缺陷,量化缺陷等级。
亮点二:“多传感 + AI 预判” 构建风险提前拦截机制
高价值货物运输中,“风险突发” 往往让人措手不及。方案通过集成温湿度、振动、位移、电压等多模态传感器,实时采集冷链生鲜、新能源动力电池等货物运输数据,AI 算法通过分析数据特征,提前识别温度异常、电池泄漏、剧烈冲击等隐患,同步触发冷链报警、减震防护等措施,将安全风险扼杀在萌芽阶段。
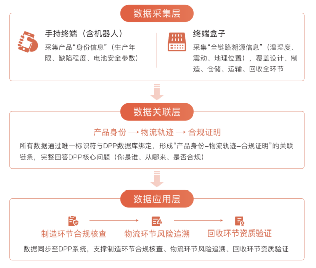
亮点三:“区块链 + DPP(产品数字护照)” 打造全流程数据铁证
“追溯难、责任界定难、合规不达标”,是高价值物流出海与国内运输的共同痛点。方案创新性融合区块链不可篡改特性,为货物绑定唯一数字身份,从生产、仓储、运输到签收的全环节数据实时上链,形成 “产品身份 - 物流轨迹 - 合规证明” 完整链条,既满足欧盟《可持续产品生态设计法规》及国内绿色物流合规要求,又能在纠纷发生时快速界定责任,将处理周期缩短 50% 以上。

方案针对不同高价值品类运输需求提供定制化防护。在冷链物流场景,实时温湿度监测与 AI 预判功能可有效控制生鲜、药品腐损率,数据同步至 DPP 系统,通过扫码即可查看全程温控记录,筑牢食品安全防线;新能源动力电池运输中,专项振动系数、电压绝缘状态监测,搭配智能减震防护,能最大程度规避运输起火风险,贴合双碳国标合规要求;贵重物品如艺术品、精密仪器运输时,开箱识别、电子封签防篡改、全链路定位追踪等功能,全方位防范盗换、损坏问题;在工厂制造与仓储环节,将部件核查、库存数据同步至 DPP 体系,为产品全生命周期溯源奠定数据基础,助力企业优化供应链管理。
当前,物流行业正加速向数智化、标准化转型,高价值货物对运输安全、效率与合规的要求愈发严苛。此次浙江大学CCAI宁波中心与上海市标准化创新中心(物流)联合推出的AI全链路数据监测解决方案,不仅打破了长期困扰行业的“三大死结”,更以技术创新推动物流全链路标准化建设,为行业树立新标杆。
未来,两大机构将持续深化技术研发,拓展医药冷链、高端装备、跨境电商等更多物流场景,提供更精准的定制化解决方案。相信在这场“智能科技 + 物流安全”的深度融合中,将逐步构建起高效、安全、绿色的现代物流体系,为中国物流高质量发展注入源源不断的新活力。
“掌”握科技鲜闻 (微信搜索techsina或扫描左侧二维码关注)










