来源:36氪

入局稳定币,机遇与风险何在?

文|朱海坤
编辑|李钰婷
来源|中欧国际工商学院(ID:CEIBS6688)
封面来源|AI生成
2025年8月1日,香港《稳定币条例》正式生效,在香港设立法定稳定币发行人的发牌制度。
此前,国内多家知名企业如京东、蚂蚁集团等高调宣布入局稳定币,追逐跨境支付的新风口。稳定币究竟是加密世界的“定海神针”还是“风暴之眼”?在该条例落地一个月、舆论热度降温之际,是时候从理性的视角聊聊“稳定币”这个在大众认知中相对新鲜的金融概念。
在中欧国际工商学院教授区块链技术、数字资产与金融服务等课程的金融学助理教授朱海坤,透过稳定币的本质,从稳定币发展的前世今生做出了行业预判,并对企业布局稳定币的机遇和风险分享了专业的思考。
近年,稳定币的应用和影响力呈爆炸式增长。据统计,截至2025年初,全球流通的稳定币总市值已从2019年的不足20亿美元飙升至超过2500亿美元,年均复合增长率超过100%。其交易规模亦水涨船高,2024年全球稳定币年交易额已达数十万亿美元量级,甚至当年稳定币链上交易量一度超过Visa和万事达卡两大卡组织的总和。①


什么是“稳定币”?
稳定币的概念,顾名思义,指一种币值稳定的数字货币。主流稳定币通常跟美元、欧元等法定货币(简称法币)保持1:1的固定兑换比例。比特币、以太币等加密货币由于价格波动太大,无法作为理想的支付和交易媒介。2014年泰达币(USDT)的横空出世解决了这个问题。
稳定的币值让加密货币投资人可以在市场波动时找到避险资产。支付的双方也能平稳交易。稳定币同时也打破了法定货币和加密货币之间的转化壁垒,让资金流动变得更顺畅。
根据稳定机制上的差异显著,稳定币可以被分为法定货币抵押型、加密资产抵押型、算法型和商品抵押型四类稳定币。以下表格对市场上主流的法定货币抵押型和加密资产抵押型稳定币进行了系统梳理。
而算法型和商品抵押型稳定币因其市场占有率微乎其微,算法稳定币在过去几年经历了多次脱锚与崩盘事件(如TerraUSD事件),市场信心受到重创;商品抵押型稳定币虽然有黄金等实物资产支撑,但受限于储备管理与赎回机制,流动性和普及度难以与法币挂钩型稳定币相比。这两类稳定币合规前景不明确,本文暂不赘述。

在这四类稳定币中,法币挂钩型稳定币几乎形成了压倒性的垄断地位。根据CoinGecko数据,这类稳定币的市值占比高达97.4%,几乎涵盖了绝大多数的市场交易与结算需求。这一现象并不令人意外——法币挂钩型稳定币凭借稳定的价值锚定、充足的流动性以及广泛的合规接入渠道,成为用户和机构的首选。
相比之下,加密资产抵押型稳定币仅占2.2%,主要活跃在去中心化金融(DeFi)生态中,服务于链上借贷、衍生品交易等细分领域。

按发行方来看,截至2025年8月,稳定币市场格局呈现寡头垄断。市值最大的是USDT,市值超1670亿美元,约占全球稳定币总市值的60%。USDT凭借长期积累的网络效应、广泛的场景支持和较高的流动性占据主导地位,其用户群体重视其广泛的交易对接入和稳定运营记录。
排名第二的是USDC,市值在670亿美元左右,占约24%的份额。USDC依托高度合规和透明的储备管理赢得了众多机构和企业用户的青睐——例如其储备由现金和短期美债构成,定期由持牌会计师事务所审计并公开报告。这种透明合规优势使USDC在银行、支付公司等传统金融渠道中获得更高信任度。
除此之外,去中心化稳定币DAI、PayPal推出的PYUSD等共同构成了剩余的市场份额,各自在特定用户群和应用场景中发挥影响力。
整体来看,美元稳定币目前占据了全球稳定币市场90%以上的份额,但锚定其他法币(如欧元、港元、离岸人民币等)的稳定币也在兴起,有助于缓解对单一货币的依赖并服务本地市场需求。

稳定币盈利模式及利益分配
在稳定币的商业逻辑中,以法币挂钩型稳定币为例,其核心的盈利来源于所谓的“储备利差”。当用户将法币兑换成稳定币时,这些资金会被发行方存放在高流动性、低风险的资产中,例如美国国债、回购协议以及部分银行存款。在当前全球高利率的环境下,这类资产能产生十分可观的利息回报,而发行方通常不会将这部分利息分配给持币用户,因此,这一差额就形成了利润。
以全球最大稳定币USDT为例,截至2024年底,Tether持有的美债和回购协议总额超1000亿美元,稳居全球最大非主权美债持有者之一,每月利息收入接近4亿美元。2024年,Tether实现净利润130亿美元,刷新了稳定币发行商的历史纪录。②
甚至有研究指出,Tether的巨额美债持仓已能对市场利率产生影响:其国债市场份额每增加1%,一个月期美债收益率就会下降约3.8个基点;而当持有比例高于0.973%时,这一效应会增强到6.3个基点(Ante,Saggu,Fiedler,2025)。除利差外,发行方通常还在铸造或赎回时收取0.1%~0.2%手续费。
然而,这种“躺赚”的高利润模式的可持续性高度依赖外部利率环境。若进入降息周期,利差空间将显著收窄;同时,监管要求100%准备金与实时审计,进一步抬升合规成本。未来,稳定币若要保持竞争力,需拓展至跨境结算、企业支付、增值数据服务等多元化模式。
稳定币的价值
稳定币兼具法币的稳定性与加密资产的创新优势,所以发展迅速,体现在如下几方面:
加密市场基础设施:稳定币已成为链上流动性核心,广泛用于交易、借贷和衍生品市场。其稳定性为复杂金融操作降低清算风险,被称作“数字美元”。
跨境支付与汇款:稳定币能以低成本、实时到账的方式完成跨境转账,远优于SWIFT体系动辄7%~8%的费用。在拉丁美洲、非洲等高通胀地区,稳定币交易量占比超过40%,既是储值工具,也推动了普惠金融。
与主流支付融合:Visa、万事达已试点将USDC用于跨境清算,Shopify、Stripe、PayPal等平台也接入稳定币支付。由此,稳定币正从加密生态走向现实商业,成为Web2与Web3的价值桥梁。
企业财资与结算:跨国企业可用稳定币在全球子公司间即时调拨资金,降低汇率与结算成本。在贸易融资、RWA代币化结算中,稳定币大幅缩短资金回笼周期,提升资金效率。

稳定币的发展趋势与合规
稳定币被广泛关注,为何是现在?
虽然稳定币的概念在2014年就已出现,但自2023年以来,它正式成为行业和监管的焦点,背后有多重推动因素。
首先,监管环境的逐步明朗化为市场注入了信心。各国政府和监管机构对稳定币的态度从最初模糊甚至警惕,逐渐转向正视并制定规则。在最近一两年里,多项重大监管举措落地,为稳定币发展扫清了法律障碍,也增强了大众信心。
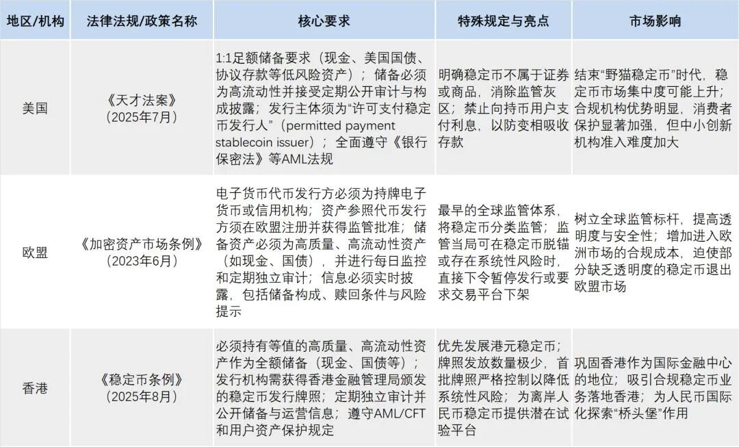
美国通过了《指导与建立美国稳定币国家创新法案》(GENIUS Act,简称《天才法案》),要求稳定币发行人持牌经营并保持100%高流动性储备;欧盟的《加密资产市场条例》(MiCA)确立了稳定币的分类与储备标准;香港也颁布了《稳定币条例》,率先对港元锚定稳定币实施全面发牌制度。这些政策不仅降低了合规不确定性,也为稳定币进入主流金融体系奠定了基础。
其次,主流机构的深度参与让稳定币获得了更广泛的背书。除了PayPal、Visa等支付巨头,黑石等大型资管机构也开始涉足稳定币相关业务,进一步提高了其可信度和应用场景的多样性。国际清算银行(BIS)也发布报告探讨稳定币对全球支付体系的影响,某种程度上默认了稳定币存在的合理性。
2023年美国最大的加密交易所Coinbase与USDC发行方达成协议,推动其在机构端的跨平台支付与结算做准备,从而成为企业级支付基础设施。
香港方面,得到政策支持后,京东、蚂蚁集团等中国大型科企亦宣布计划在香港发行或参与合规稳定币项目。这些“国家队”与龙头公司的入场,为稳定币增添了信用背书和商业网络,有助于打消公众对于稳定币信用的疑虑,并扩大其应用版图。
再者,全球宏观环境的不确定性推动了稳定币需求的增长。在土耳其、阿根廷等高通胀国家,居民涌向美元稳定币以对冲本币贬值风险。
最后,利率上行带来的盈利机会也吸引了更多参与者进入这一领域。高利率不仅提升了发行方的盈利能力,也让用户可能从中分到收益,从而增强了稳定币的吸引力。
综合来看,稳定币已经从一个加密市场的避险工具,成长为全球数字经济的重要基础设施。它不仅推动了加密金融的成熟,也在跨境支付、商业结算和企业财资管理等领域带来了结构性变革。随着监管落地、技术完善以及主流机构的持续介入,稳定币的应用边界还将不断扩展,在未来的全球金融体系中占据更重要的位置。
监管对比
政策支持与监管明确化正在利好稳定币的发展。从全球总体趋势来看,金融稳定理事会(FSB)等国际机构近年反复呼吁对稳定币加强监管协调,提出了储备资产充分透明、跨境信息共享、赎回权利明确、落实反洗钱/反恐融资措施等高层次原则。
这些共识为各国监管提供了基调,即“支持创新但控风险”。普遍的要求包括:稳定币储备须为高流动性、安全资产并足额备付,发行人需取得牌照或准入资格,建立用户实名制(KYC)和可赎回机制等。这种框架在全球逐步形成,主要经济体等纷纷发布稳定币监管草案或指引,核心都围绕储备管理、发行资质和信息披露等关键环节。下图具体对比了主要经济体的相关监管。

值得一提的是,香港的《稳定币条例》被视为全球最为严格的稳定币监管体系之一。其中,所有稳定币用户需实名制验证,并禁止匿名钱包与DeFi协议对接。这一体系实际上将稳定币纳入了“准主权货币”的治理轨道,其去中心化创新空间几乎被封闭。长期而言,这可能导致香港的稳定币生态演变为“合规俱乐部”,以大型机构为主导,而非开放式创新平台。
中国内地目前对加密货币和稳定币整体持审慎甚至收紧的立场。内地监管的重点在于风险防控和主权货币保护:一方面,中国大力推进法定数字货币,即数字人民币(e-CNY)的研发和试点,将数字货币发行掌握在央行手中;另一方面,对于私人发行的稳定币,则担心其冲击金融安全与资本管制。因此,目前中国内地并未出台针对稳定币的正面监管框架,市场上也几乎没有合法流通的人民币稳定币。但这种保守态度并非不关注稳定币趋势。
2025年6月,《证券时报》刊文指出应“主动适应稳定币浪潮”,呼吁尽早发展人民币锚定的稳定币,不要让美元稳定币一家独大。③这反映出中国的战略考量:既要防范美元稳定币可能加强的美元化影响,又希望利用稳定币技术助力人民币走出去。在香港推出《稳定币条例》后,内地监管层也密切关注其进展,将香港视为测试场。
值得注意的是,中国允许在港发行离岸人民币稳定币(CNH Stablecoin)的讨论逐渐增多:香港金管局官员在发布会上提及,若有机构拟发行锚定离岸人民币的稳定币,需明确用途并确保储备资产安全。这实际上为人民币境外稳定币预留了一定空间,符合中国推动人民币国际化的长远战略。
总而言之,中国内地在稳定币问题上与美欧港的最大差异在于:目前仍以防范风险为主、尚未放行私人稳定币业务,但也在积极评估国际趋势,未来不排除通过政府主导或许可试点的方式,引入人民币计价的稳定币,以服务贸易结算和跨境资金流动。
从全球监管格局看,稳定币已从“灰色地带”逐步走向法律框架之内。美欧港等主要金融中心已经确立明确的监管规则,为合规机构提供了可预期的运营环境;而中国内地则保持谨慎观望,重点推进数字人民币。
未来,监管的趋严将提升稳定币的安全性与透明度,但也会显著提高市场准入门槛,使合规能力成为稳定币发行方的核心竞争力。
市场格局预测:主导稳定币与竞争态势
在监管浪潮下,不同稳定币的发展前景将出现分化。当前稳定币市场呈“双寡头”格局。未来哪些稳定币可能主导市场?可以从合规性、信誉度和去中心化程度三方面来预测:
USDC:合规优势驱动增长。USDC由Circle公司与Coinbase合作发行,一直以透明度高、合规性强著称。它遵守美国监管要求,定期披露储备并接受审计,因此赢得许多企业和金融机构的偏好。随着《天才法案》等监管落地,USDC这类合规稳定币有望更受青睐,在欧美、新加坡等受监管市场扩大份额。不过,USDC也面临挑战:2023年曾因部分储备银行倒闭风波导致短暂脱锚,暴露出集中托管的风险。未来Circle需进一步多元化储备银行和区域,以巩固用户信心。如果能稳健运营,凭借合规背书,USDC有潜力与金融机构深入合作(如Visa以USDC结算),从而稳步扩大市场占有率。
USDT:机遇与挑战并存。Tether的USDT是历史最悠久、流通最广的稳定币,在新兴市场和加密交易领域占据主导。它的优势在于先发规模效应和深厚的流动性,许多交易对以USDT计价,用户基础庞大。另外,USDT在一些资本管制严格的地区被视为“替代美元”,有刚性需求。然而,USDT也一直饱受质疑和监管压力:过去其储备不透明、持有大量商业票据等问题引发监管机构调查。虽然近年Tether宣称已大幅提升储备质量,但外界仍对其真实资产情况存疑。未来USDT能否继续称王,取决于能否提升透明度、符合各国监管要求。倘若Tether愿意接受更严格审计和信息披露,USDT的领先地位短期内仍难撼动;相反,如果监管高压下其运营受限或竞争对手崛起,则可能逐步让出部分市场。
DAI等去中心化稳定币:利基市场的有力补充。DAI作为去中心化加密抵押稳定币的代表,具有完全链上治理、无中心发行人的特性。这赋予了DAI这一类稳定币“抗审查”“无需信任中介”的独特优势,在DeFi社区拥有忠实拥趸。随着加密社区对抗中心化的呼声,DAI的去中心化属性在特定用户群中有不可替代的价值。然而,DAI目前市值仅数十亿美元量级,在总体市场中占比有限。一是因为其扩张受到抵押品规模限制,难以爆发式增长;二是高度去中心化也意味着难以主动迎合监管要求,主流机构难以大规模采用。未来,DAI可能巩固在DeFi领域的基础货币地位,作为中心化稳定币的重要补充,但不太可能超越USDT/USDC等成为主流社会的主导币种。不过,值得关注的是,MakerDAO等正在尝试引入现实世界资产(RWA)作为抵押、推出“合成稳定币”等创新,探索兼顾去中心化和稳定性的道路。如果这些创新成功,去中心化稳定币的市场份额有望进一步提升。
未来稳定币市场将经历从“多而碎”到“少而稳”的演进。短期内,各国合规化进程会催生更多本币稳定币,如数字欧元、日元、英镑,甚至人民币稳定币在条件成熟时亦可能出现。这些区域性稳定币主要服务本地支付和清算,而在全球范围内,美元稳定币(USDT、USDC)仍凭借网络效应与流动性保持主导地位。
长期来看,支付和清算具备强网络效应,最终格局或集中于少数“超级稳定币”。多数中小稳定币将被并购或自然退出。但由于各地监管标准差异,短期仍会形成“本地合规币”并行的局面。随着跨链互操作与链上外汇结算技术成熟,用户无需直接切换币种,后台即可无缝清算,从而降低“币多即乱”的摩擦。终局更可能是“少数全球主币+多个区域/行业子币+互操作层”,数量虽大幅减少,但不会只剩单一币种。
区域发展展望:香港与内地的机遇
近年来,香港正将稳定币作为数字资产与Web3战略的重要支柱,努力打造全球领先的合规试验田。目前,已有包括渣打银行、Circle、蚂蚁集团、京东在内的四十多家机构表达了申请稳定币牌照意向,预计首批牌照将在2026年初发放。
在发展方向上,香港将重点推进三类稳定币创新。第一类是港币稳定币,其发行将使港元具备链上可编程流通能力,提升本地结算与跨境贸易效率。
第二类是离岸人民币稳定币,这类稳定币被视为数字化的“离岸人民币”,有助于中资企业在跨境贸易、数字贸易及能源结算中提高资金周转效率,减少对SWIFT的依赖。值得注意的是,树图Conflux已率先在香港推出离岸人民币(CNH)稳定币项目,按1:1锚定离岸人民币,由安全储备资产支持,主要面向“一带一路”沿线贸易结算和跨境数字支付。④这一项目使香港成为全球首个大规模测试离岸人民币稳定币的司法辖区,为未来人民币的数字化国际流通提供了现实案例。
第三类是与央行数字货币互补发展。香港金管局正在研发数字港元(e-HKD),与私人发行的港币和离岸人民币稳定币形成功能互补——前者侧重零售支付和主权货币延伸,后者更适合跨链交互、去中心化金融及特定B2B场景。
与香港的积极推进形成鲜明对比,中国内地在稳定币问题上的态度更加谨慎,核心考量是维护金融安全与货币主权。自2021年起,内地已全面禁止加密货币交易和挖矿活动,私人发行的稳定币在境内并不合法。但这并不意味着完全拒绝相关技术。内地将主要精力投入数字人民币(e-CNY)的研发与推广,定位于现金替代和零售支付,在多个城市和应用场景中已完成试点,并逐步扩大规模。
在跨境和离岸领域,内地监管层正在出现更开放的讨论氛围。一方面,决策者认可稳定币在缩短跨境支付链条、实现“支付即结算”方面的效率优势;另一方面,强调必须在可控环境下开展试点。
例如,有观点建议允许中资背景机构在香港发行合规的离岸人民币稳定币,用于特定贸易结算,并通过后台实时监测资金流向。这种模式与数字人民币在港澳试点的思路类似,只是发行主体由商业机构担任。
值得关注的是,香港的稳定币创新,特别是港币稳定币与树图Conflux的CNHC项目,已引起内地监管层的密切关注。如果这些试点能够在风险可控的前提下实现预期目标,未来内地有可能通过官方认可、许可试点的方式,引入人民币稳定币,作为数字人民币的市场化补充工具,服务“一带一路”沿线支付、大宗商品结算等场景。
同时,为防范可能的金融风险,内地或将制定稳定币使用规则,例如设定兑换额度限制、加强风险提示等,以防美元稳定币等外币稳定币在境内形成替代效应或冲击资本管制。
从整体格局看,中国内地与香港正在尝试一种“央行数字货币+稳定币”双轨并行的发展模式:央行主导数字人民币建设,掌握底层架构与风险控制;商业机构则在香港等地的监管沙盒内探索稳定币创新。
香港为人民币稳定币国际化积累实践经验,内地则在审慎评估的基础上,择机引入适合的稳定币形态。这种安排既守住了金融安全底线,又为技术创新和人民币国际化保留了充足的战略空间。

企业布局稳定币的机遇和风险
在全球金融与技术快速融合的浪潮中,稳定币正从加密资产领域的边缘走向企业运营的核心,既孕育着巨大的机遇,也伴随着不可忽视的风险。
企业布局稳定币的机遇
对于企业而言,稳定币不仅是一种新型支付工具,更是推动跨境业务效率、优化财资管理、拓展商业模式的重要引擎。
在支付与结算领域,稳定币能够显著提升跨境交易的速度和效率。传统的国际支付往往依赖多个中介环节,涉及代理行、清算网络等机构,处理时间长、成本高且容易受到汇率波动的影响。
稳定币的引入,使企业能够在全球范围内实现7×24小时实时结算。例如,跨境电商企业可以直接用美元或港元稳定币向海外供应商付款,绕过烦琐的银行程序,降低汇兑手续费,缩短资金周转周期。对于大型跨国公司来说,这意味着跨境资金可以在几分钟内完成划转,从而极大提升资金使用效率。
稳定币的可编程性还为商业模式创新打开了新空间。结合智能合约技术,企业可以在供应链中实现自动化的资金释放与分账。当货物送达时,系统会自动触发智能合约,将稳定币支付给供应商,从而减少对人工操作的依赖,提高供应链金融效率。
在平台生态中,企业可以发行与法币挂钩的积分型稳定币,为全球客户提供统一的结算手段,避免多币种兑换的复杂性。
金融机构则可以基于稳定币构建新的服务体系,如推出品牌化稳定币供客户间转账、清算理财产品,或者在物联网、游戏经济等前沿场景中推动支付模式革新。
在财资管理方面,稳定币同样展现出独特的优势。对于跨国企业的财务部门,持有部分合规稳定币(如USDC)相当于持有可全球流通的数字化美元现金,不仅能作为短期流动性储备,还能在不同地区之间灵活调用资金。一些企业已经探索将闲置稳定币投向经过审计的链上借贷市场,获取额外收益;也有企业利用稳定币的可编程特性,为特定条件下的自动付款设定规则,实现财务流程的智能化与精细化管理。
稳定币正快速走向主流,但企业在拥抱其效率与潜力的同时,必须兼顾风险与合规。
应用稳定币时,首先要确保交易符合所在司法辖区的监管要求,特别是反洗钱与反恐融资规定,并建立完整的交易记录留存机制;在选择币种上,应优先采用储备透明、受监管、信誉良好的稳定币,规避缺乏审计或算法驱动的高风险产品;在技术层面,企业应部署冷钱包、多签名等安全措施,或依赖专业托管机构以降低被盗风险。同时,企业还需提前规划会计与税务处理,确保财务归类和申报合规,并制定应急预案以应对脱锚或赎回中断等突发情况。
展望未来,稳定币有望成为国际贸易结算、跨境清算与企业财资管理的重要基石,为跨国企业带来新的融资、投资和数字资产运营机会。稳定币或将成为数字经济时代绕不开的金融基础设施,那些能以战略眼光,将稳定币纳入数字化转型与财务战略的小步试错者,将在全球金融格局演变中抢占先机。
警惕稳定币不可忽视的系统性风险
虽然稳定币的设计初衷是维持价格稳定,但其背后仍然蕴含多维度的系统性风险。这些风险既包括金融属性上的脆弱性,也涉及治理、监管以及技术层面的不确定性。
综合市场案例与研究文献,可将其风险划分为五大类别,其中价格脱锚与挤兑风险以及治理与透明度风险最为关键,其余风险则在特定条件下放大不稳定性。
价格脱锚与挤兑风险:稳定币最核心的风险是价格偏离与赎回挤兑。一方面,在二级市场上,稳定币价格往往围绕锚定目标小幅波动,但在极端情况下可能因储备不确定性、市场操纵或投资者恐慌而发生显著脱锚。典型案例是2023年3月USDC事件:因其储备托管银行硅谷银行倒闭的消息引发恐慌,24小时内赎回规模高达38亿美元,场内价格一度跌至0.87美元。
另一方面,稳定币与传统银行存款类似,均存在“先赎回者优势”。当部分投资者率先赎回时,发行方不得不抛售储备资产满足兑付,进而加剧市场恐慌,形成自我强化的挤兑循环。模型研究进一步揭示了这一机制的现实性:Ma等(2025)的研究基于银行挤兑模型估算,USDT的挤兑概率为2.50%,USDC为2.13%,显著高于传统银行体系。由此可见,稳定币并非风险中性的支付工具,而是潜在的系统性脆弱点。一旦脱锚或挤兑升级,不仅损害用户信心,还可能波及储备资产市场(如美国国债),引发更广泛的金融动荡。
治理与透明度风险:治理结构与信息透明度直接决定了市场对稳定币的信任程度。若储备构成披露不充分,或缺乏独立且高频的审计,用户在危机中无法准确评估真实风险,恐慌情绪将迅速放大。以USDT为例,2017—2021年多次因储备成分争议遭遇信任危机,外界质疑其未完全以现金或美债持有储备,甚至承认部分资产为商业票据等高风险工具。尽管其近年来引入了第三方定期审计,透明度有所提升,但仍缺乏实时披露和严格监管,令市场持续担忧。
宏观与货币风险:在高通胀经济体,美元稳定币逐渐替代本币,弱化了央行货币政策的有效性;同时,大型稳定币持有数千亿美元的美债,一旦集中抛售将冲击债券市场与金融稳定。
监管与合规风险:各国对稳定币的定性存在分歧,从证券到货币市场基金不等。监管规则的不确定性既可能导致项目一夜消亡(如BUSD停发),也可能因监管真空而放任高风险产品流通。
技术风险:稳定币依赖的智能合约、跨链桥及预言机机制均存在潜在漏洞。

对稳定币的冷思考
尽管稳定币在全球范围内正进入高速发展阶段,中国监管层依然对稳定币保持高度警惕,近期甚至要求国内券商、智库和研究机构停止举办稳定币研讨会、暂停发布相关研究,理由是市场情绪过热,部分论调夸大技术潜力、淡化潜在风险,容易引发投机和资本外流。
冷静来看,中国的挑战在于:人民币稳定币和数字人民币的推出,并不直接意味着人民币国际程度提高。最终的推广还是需要市场化手段。要让人民币资产有引力,需要提升人民币的信用质量和流动价值。
如果人民币稳定币迟迟不推出,外贸企业和跨境投资者可能继续转向美元稳定币等替代方案,进而被动接受美元在数字金融领域的主导地位。未来的关键在于,能否在可控范围内推出合规、安全、场景清晰的人民币稳定币试点,既满足市场对高效低成本跨境支付的真实需求,又守住金融安全与货币主权的底线。
参考文献:
①https://www.binance.com/zh-CN/square/post/19682895264442
②https://tether.io/news/tether-hits-13-billion-profits-for-2024-and-all-time-highs-in-u-s-treasury-holdings-usdt-circulation-and-reserve-buffer-in-q4-2024-attestation/ and https://assets.ctfassets.net/vyse88cgwfbl/6L2yLNnLltcCP6ZcTxJrll/aea0ec279fea08637445c8be57f63d87/ISAE_3000R_-_Opinion_on_Tether_Consolidated_Financials_Figures_31.12.2024.pdf
③https://www.stcn.com/article/detail/2194401.html
④https://cointelegraph.com/news/conflux-launches-yuan-stablecoin-and-blockchain-upgrade
“掌”握科技鲜闻 (微信搜索techsina或扫描左侧二维码关注)










