万达商管,又见人事新变动。
据赢商网独家获悉,珠海万达商管宣布新的管理架构调整及相关人事任命:
公司总部设立运营、财务、人力资源三大体系。
任命王志彬先生担任公司副董事长,负责公司战略、对外合作、连接董事会与管理层等相关工作。
任命许粉女士担任公司首席运营官(COO),负责运营体系工作。
早前7月,肖广瑞因个人原因辞去大连新达盟及珠海万达商管首席执行官职务,同时,黄德炜和胡正伟先共同担任大连新达盟及珠海万达商管联席董事长职务,黄德炜兼任大连新达盟及珠海万达商管首席执行官职务。
官网资料显示,此前王志彬任集团常务副总裁,许粉是集团副总裁兼北区公司总裁。
王志彬先生于2007年11月加入本集团。2007年11月至2017年2月,先后担任万达商管公司安全质量部总经理、万达商管公司副总经理、万达商管公司宁波区域总经理、万达商管公司副总经理兼管理中心总经理、万达商管公司副总经理兼招商中心总经理、万达商管公司常务副总经理兼综合管理中心总经理、万达商管公司常务副总裁及总裁;2021年3月起担任本集团常务副总裁,并于2021年3月至2024年9月担任本集团执行董事;2011年12月至2021年7月,于大连万达商管集团先后担任多个职务,包括总裁助理、高级总裁助理、副总裁、董事兼副总裁及董事兼常务副总裁。
许粉女士于2006年9月加入万达集团。2006年9月至2007年4月,担任南宁万达国际电影城有限公司财务经理;2007年4月至2017年6月,担任万达商管公司及其下属区域公司多个职务,包括南宁万达广场商业管理有限公司财务经理、万达商管公司财务部总经理、济宁太白路万达广场有限公司总经理、济南区域公司区域总经理、万达商管公司华北运营中心副总经理兼综合管理部总经理;2017年6月至2021年7月,担任大连万达商管集团资产管理中心总经理,并于同期先后担任总裁助理、高级总裁助理及首席总裁助理。
从过往履历可知,王志彬、许粉皆为万达体系内的资深高管,特别是许粉,为中国商业地产界不多见的女高管。珠海万达商管的这波人事安排,让外界在期待之余,亦多了几分疑惑。
新人事任命后,珠海万达商管这只“跳舞”的大象还能如何转身?
01.
高线谋变,势在必行
7月人事变动后,大连新达盟及珠海万达商管首席执行官黄德炜在首次讲话主要强调以下内容:
“聚焦经营本质,纲举目张。既要目标达成,也要消费者满意。组织架构倒置,最重要是一线,管理者转变理念服务一线,资源向一线聚焦。如果我们眼睛没有盯在商户上、没有盯在消费者身上上,就很难做好。如果一线广场是最小经营单元,资源聚焦到一线,激励也要倾斜一线。基本上大逻辑是,回归经营本质,把经营放到第一位。”
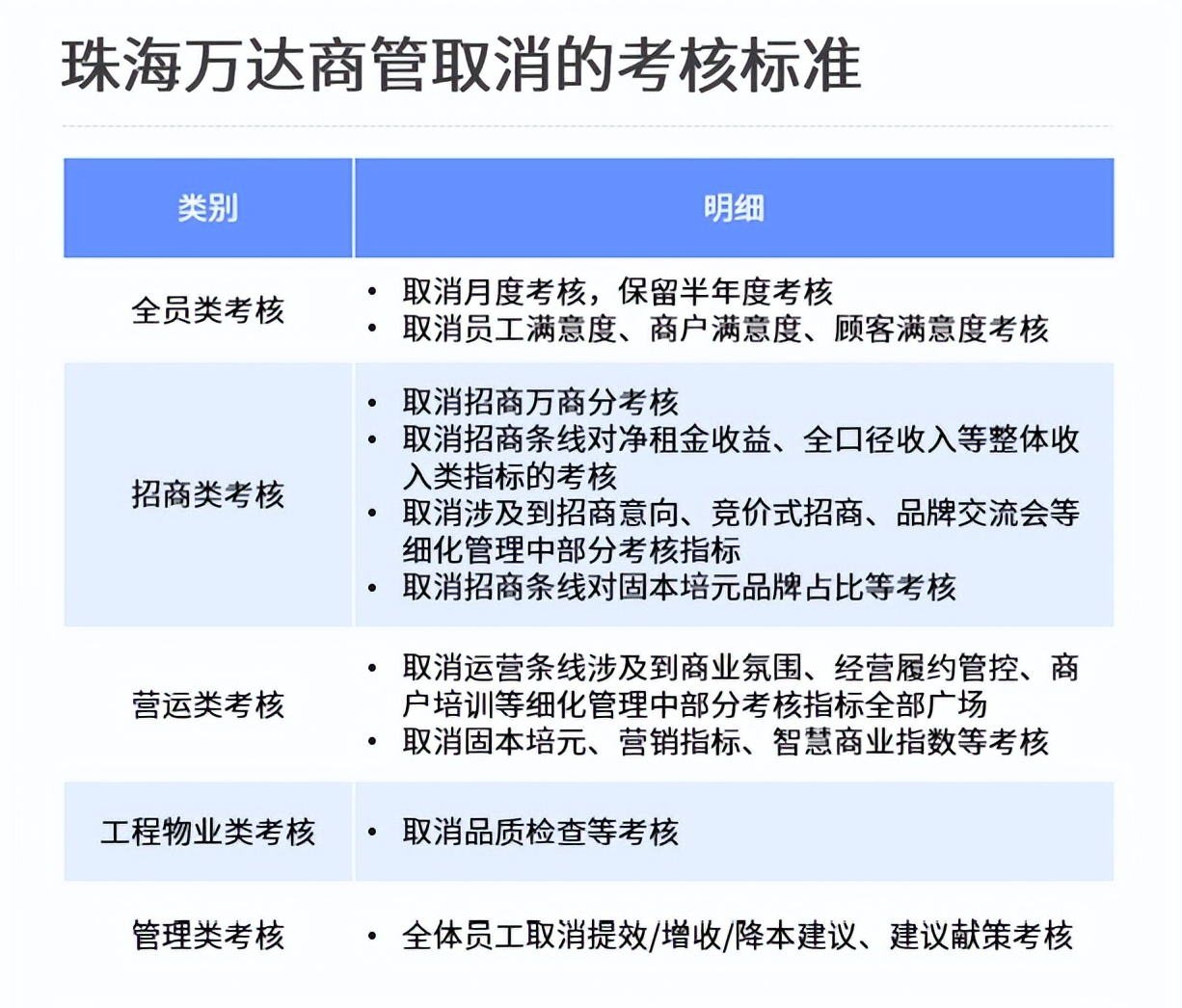
变革的第一步,是宣布了各类考核办法简化通报。“为减轻一线单位考核压力、为经营减负,释放更多精力聚焦现场经营。经总部研究,现拟对集团各类考核办法进行简化(先做减法),但本轮暂不涉及年终绩效考核和年度经营指标的变化。”
取消的考核大体如下:

据调研,珠海万达商管考核指标主要分为两类:一类以结果导向,如全口径收入、净租金收益等;一类以过程导向,如招商品牌质量、客流等。本轮变革主要是删减掉大量过程指标,集中考核结果指标,让一线因地制宜,找到提升结果指标的方法。
变革的背后,是珠海万达商管在以指标为纲的经营策略之下,在高线城市面临着激烈竞争之现实。
规模第一,但标杆项目真不多
据赢商大数据统计,截至2025年7月31日,珠海万达商管约运营520座在营购物中心,规模6940万㎡,在营购物中心数量及规模在各线级城市均排名第一,是目前唯一实现各省/直辖市/自治区全覆盖的企业。
在这个超500座商场构筑的商业图谱上,万达广场经历从1.0到4.0的迭代。尽管第四代万达受到市场充分关注,但数量相对较少,且标杆项目不多。
曾经,“万达广场就是城市中心”的口号深入人心,但随着各个城市商业发展的扩容,一座座”标杆式“的万达广场,不得不在激烈市场竞争中褪去光环。
■ 武汉菱角湖万达广场:曾经的汉口新商圈一哥,今拗不过万象城、天街、梦乐城
武汉,九省通衢,商业繁华度历史领先。2005年徐东销品茂开业,武汉正式步入购物中心时代。随后,武汉国际广场、武汉摩尔城等一大批购物中心涌现,武汉购物中心进入全盛时代。2007年底开业的光谷世界城、2010年开业的菱角湖万达,是外来企业第一次将城市综合体的概念引入武汉。
2010年12月18日,武汉菱角湖万达广场开业,总建筑面积约51万平的城市综合体,彻底改变了新华西片区长期缺乏大型商业配套的局面。它不只带来购物便利,更成功带动新华西片区商业升级,形成新的核心商圈,提升了区域商业能级。更重要的是,从此汉口以国广商圈、江汉路商圈和唐家墩商圈三分天下。
可随着时间迁移,武汉商业发展一日千里。武汉菱角湖万达广场附近先后开出了武汉金桥永旺梦乐城——武汉人眼中最适合遛娃的商场、武汉江宸天街、武汉万象城,后二者分别是龙湖、华润在武汉的第一个项目。这三大外来标杆项目,体量大、首店多,客流均在武汉菱角湖万达广场之上。
■ 重庆南坪万达广场:曾在重庆顶流商圈首秀,在城市向北中流失客群
重庆南坪商圈形成于20世纪末南坪片区城市建设过程中,是全重庆“最老”的五大商圈之一。
2009年,万达广场重庆首秀、全国第24个万达广场,在重庆南坪商圈开业时,引入了万千百货、万达院线、大玩家、国美电器等著名连锁企业和屈臣氏、重庆小天鹅、星巴克等100多个连锁品牌。
有万达坐镇,南坪商圈人气一度秒杀解放碑和观音桥,日均人流量一度高达30万。“北天街、南万达、中都会”三大顶流商场,形成势均力敌之状。
但这几年,三大商圈走向截然不同。观音桥商圈生长扩张,传统购物中心改造升级,重奢商业中環万象城如火如荼,大有赶超解放碑的架势。解放碑商圈虽不像观音桥商圈扩容轰轰烈烈,也在不断迭代和调整定位,再加上文旅添彩,热度不减。
相较之下,南坪商圈明显落后。去年底经营了15年的百联南岸上海城购物中心撤场,红星美凯龙正式停业。而在此之前,百盛、新世纪百货南坪商都、盛汇广场等全都倒下。差距越拉越大,2023年南坪商圈社零总额达到435亿的时候,解放碑商圈破千亿。
南坪商圈逐渐被边缘化,一方面是因为近20年重庆一路向北发展,城市发展重心转移、富人北迁;二是南岸区本身这几年也一直没有找到很好的经济着力点;三是区域内的中高端消费群体也都更倾向于去万象城、观音桥、时代天街消费,流失严重。
客群流失之下,南坪万达广场积极谋变,去年11月改造后重新开业人气爆棚,前3天进店人次超过18万,并且在“胖永辉”的带动下客流量同比提升了101%。与同一商圈的龙湖“江岸天街”TOD项目——备受瞩目的龙湖第100个天街,在“神秘”的围挡中等待绽放。
产品线单一,招商竞争相当激烈
站在行业横向对比,万达的产品线相当单一,近年大热的非标商业等新兴产品类型,其亦暂无探索。
此外,虽然目前珠海万达商管在各经济线级管理规模均排名第一,但若加上未来三年拟开业项目,其在一线城市的项目数量将不及华润万象生活、万科印力。
产品线单一、标杆项目不多,这意味着万达广场在高线城市面临的招商竞争相当激烈。优质品牌(S+A级品牌)占比是一个很好的量化指标,占比越高意味着企业享有市场、资源和能力的壁垒越强。据赢商网统计,目前头部商业地产公司在高线级城市优质品牌占比中,万达排在13位。
综上,不难看出,万达在高线能城市经历的激烈竞争的缩影。总结来看,主要是三点:
随着中国城市化进程的迅速推进,原来万达选址的新兴商圈目前已经成熟,后来竞争者众多;
高线级城市是中国头部企业的必争之地,产品线不断升级迭代;
华润、龙湖等企业深耕高线城市,在产品定位、品牌资源上更有优势。永旺、荟聚、凯德等企业由于管理半径原因,只进驻高线城市,各有资源,差异竞争,后来居上。
高线存量项目升级变革,万达势在必行。
02.
守住下沉市场,稳住根基
虽在高线城市难题不小,但看向更广阔的下沉市场,万达无疑还是那个最强王者。
2011年至2020年,中国购物中心CR5企业存量份额保持在15-20%区间。截至2024底, 中国购物中心规模CR5约为22%。运营着1个3万方以上项目的企业有3077个,但运营≥20个项目的企业为52个,运营≥50个项目的企业为8个,比例十分悬殊。
目前,下沉市场规模TOP5企业分别为万达商管、新城控股、爱琴海、茂业及宝龙商业。拥有绝对规模的万达,招商话语权高,竞争壁垒强。
从入局时间上看,万达依托先发优势,抢占下沉市场。
从资产结构看,下沉市场一直是万达布局重点。
一方面,今年5月出售的48座万达广场中,位于二线以上的项目占比高达75%;另一方面,筹开项目也有迹可循,万达三线及以下城市的拟开业购物中心数量占比为66%,进一步说明下沉市场将成为万达商管未来的主战场。
在下沉市场中,得益于先发优势,万达广场往往能够占据较好的地理位置,其中位于市级商圈的项目近12%,超70%的项目位于区域商圈,整体招商话语权明显高于高线级市场。
由于在下沉市场有明显的先发优势、信息壁垒,可以认为,万达作为下沉市场之王仍然没有挑战者。
此外,万达有非常强的管理能力、中台能力。虽然是行业公认的高工作强度,但同时也有震惊行业的执行力,万达的专业骨干都是业务能手。
从经营基本盘来看,万达有足够的底气与筹码。
03.
资本新叙事,与万达新使命
很多人将万达出售资产、经营改革割裂来看,认为是应对债务压力的措施。实际上,这系列运作代表了太盟对新达盟的定位与规划,以及资产管理的思路:
■ 经营提升:短期主义与长期主义
过去指标只增不减,新进竞品通过前期灵活商务撬商户,三年后形成对万达的经营氛围碾压,必须在经营端持续提升。
■ 一体两翼:资产增值,加强资产流动性
据赢商网独家了解,目前珠海万达商管负责管理项目之外,太盟另组织了一个投资平台银翼投资负责新达盟项目的投融退,最终实现资产增值并退出。
3天前,8月25日,由太盟、高和丰德、腾讯、阳光人寿保险等13家企业组成的私募基金“苏州宽遇股权投资基金合伙企业”正式成立,总出资额为224.29亿元。该私募基金(苏州宽遇)正式设立,意味着48个万达广场的大笔交易初步落地。
早前5月20日,国家市场监督管理总局反垄断执法二司官网信息显示,无条件批准太盟、高和丰德、腾讯、潘达商管、阳光人寿保险直接或通过其各自关联方共同设立合营企业,并通过合营企业收购大连万达商业管理集团股份有限公司直接或间接持有的48家目标公司100%股权。
据报道,交易金额约500亿,主要由三部分构成:其中太盟计划注资约50亿元认购基金次级份额,承担主要风险并获取超额收益;一些国有大行组成的银团将提供300亿元贷款授信,剩下的150亿元将通过夹层融资渠道募集。这是典型的杠杆收购模式。
未来,随着一体两翼的战略逐步实现,IPO、整体出售、私募REITs等,有充分想象空间。在经营端提升的同时,将通过复杂的结构与方式,分类地加强流动性,或将是未来行业关注的重点。
而今日珠海万达商管发布的管理架构调整及相关人事任命,意味着新上任者不仅需要完成职位的交接,更必须主导珠海万达商管在发展战略路径选择、经营理念贯彻与资本市场预期三者之间的复杂权衡与多维平衡。
目前高管团队仍在万达内部选择,大概说明,出身万达业务一线,深耕体系的领导者,才能真正理解并带领珠海万达商管,走进下一个新征程。
企业在成长、成熟、蜕变的路上,从来都不会一帆风顺。行业始终密切关注并期待着珠海万达商管——作为全球规模领先的商业运营管理者,能够在挑战中重新明确战略方向、稳定经营基本面,以真正符合市场预期的方式,重返可持续增长轨道。
注:文/苏珊 雨晴,文章来源:赢商网(公众号ID:winshang),本文为作者独立观点,不代表亿邦动力立场。
“掌”握科技鲜闻 (微信搜索techsina或扫描左侧二维码关注)










