来源:36氪

说到底,AI只是一个超级能干
却没有灵魂的“缝合怪”。

文|狐妹
编辑|不吃麦芽糖
来源|科技狐(ID:kejihutv)
封面来源|品牌宣传海报
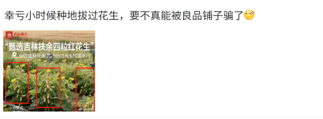
这几天,知名零食品牌良品铺子,用一张图成功地让无数网友的CPU都烧干了。
在一款花生味压缩饼干的宣传图上,白白胖胖的花生果,就那么一颗颗、一串串地,悠然自得地挂在绿意盎然的枝头。

图片上还赫然印着“甄选吉林扶余四粒红花生”,好家伙,这甄选得可够彻底的,直接给人家花生都“提拔上树”了。
不少网友吐槽:“审图的也是人工智能吗?”

狐妹还记得小学有没有落花生那一课,不过即便没看过,花生在土里生长也应该算常识吧,难道这年头都没人见过种花生吗?

8月28日,良品铺子正式致歉,承认因工作疏忽错误使用AI生成图片,并已对相关页面进行了更新修正。
离谱程度够吓人,连央视农业都急忙出来科普:花生作为豆科植物,果实应在土中生长,而不是挂在树上。

广告里还特意标注了“0反式脂肪酸”,这就更扯了,生花生才有营养成分可谈,可压缩饼干又不是卖生花生的。

而且不止这一张,另外一张广告图背景像玉米地,还出现收割玉米的收割机正在收玉米的画面,同样不合常理。

为什么AI会犯这种低级错误呢?原因就是它没有真正的“常识”。
AI的学习本质是一种基于海量数据的概率统计,它知道“果实”可以和“枝头”联系,却不理解光合作用、植物分类或生长规律。
说到底它只是一个超级能干却没有灵魂的“缝合怪”,把概率最高的元素拼凑在一起,违背自然规律的赛博怪物便诞生了。
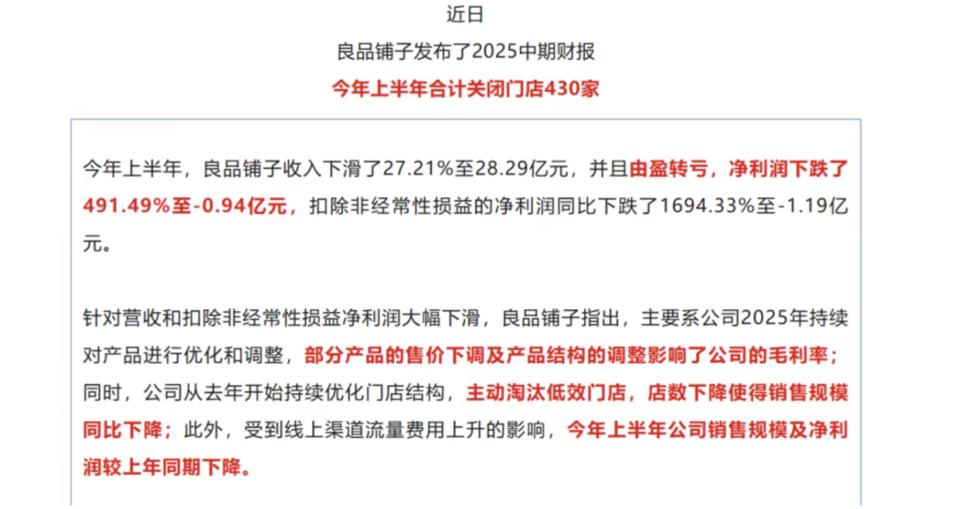
良品铺子这草台班子操作,真是让人哭笑不得。AI生成图片本来是提高效率的工具,结果把品牌形象摔了个底朝天。根据最新发布的良品铺子2025中期财报显示,上半年关掉门店430家。

你以为花生上树只是个例?还记得昆明机场那个“惊悚”广告吗?一位女士热情洋溢地竖起大拇指点赞,仔细一看,嚯,六根手指。

AI在绘画领域有个著名的“老大难”问题,就是画不好手,没想到这毛病直接被搬到了公共场合,上演了一出现实版的赛博朋克式惊悚。
当AI的触手伸向电商,那更是群魔乱舞,让人眼花缭乱。
在网上刷女装,你有没有被那些身材完美、气质绝佳的模特图深深吸引,感觉这件衣服穿在自己身上,也能立马化身时尚博主。

结果收到货一试,嗯,怎么不算一种“诈骗”呢?
其实,你看到的那些“完美模特”,很可能根本就不是真人,而是AI根据大数据生成的虚拟人。

更离谱的是,不少平台还频频冒出“6指模特”“漂浮的手提包”这种违背常识的拙劣AI假图。

除了电商领域,外卖领域也被AI玩坏了。
过去点外卖的避坑指南里,总有人说:一定要点有堂食的餐厅。
可如今,这招已经不好使了。
一来,有堂食≠干净卫生,大多数后厨本就不对外公开;二来,越来越多店铺开始用AI生图,线上线下完全是“两副面孔”。

暖黄灯光、玻璃橱窗、店员忙碌……看似米其林三星,实则是犄角旮旯里的小作坊。
AI门头,成了“毒外卖”的遮羞布。

央视去年就曝光过“头像与实物严重不符”,当时还停留在高P修图阶段。

如今在AI加持下,更是“一往无前”,直接进化成产业链:输入“温馨餐厅”“中式快餐门面”几秒钟就能出图,几十块还能请第三方做“包过审”服务。

虽然外卖平台表面禁止,但客服早就说了:头像用AI可以,展示图不能用。但是只要审核过了,就没人管。
结果就是,一家不足10平方米的小厨房,经AI加持摇身一变成灯火通明、人声鼎沸的网红餐厅。

如果说商家靠AI图包装是“挂羊头卖狗肉”,那买家这边也有一套用AI白嫖的玩法。

先把商家原图喂进模型,轻轻一抹就多出“裂缝、霉斑、污渍”,再配一句“仅退款”,白嫖成就达成。

水果能从水灵灵变成“黑心果”,粉饼能从完好变成“片状碎裂”,镜子能从完整变成“蛛网纹”

甚至还有人直接做AI视频,结果露了馅:画面里突然多出一只手,物理逻辑直接崩。

平台有时还会自动过审,商家钱货两空,连运费都搭进去,这才是最狠的。
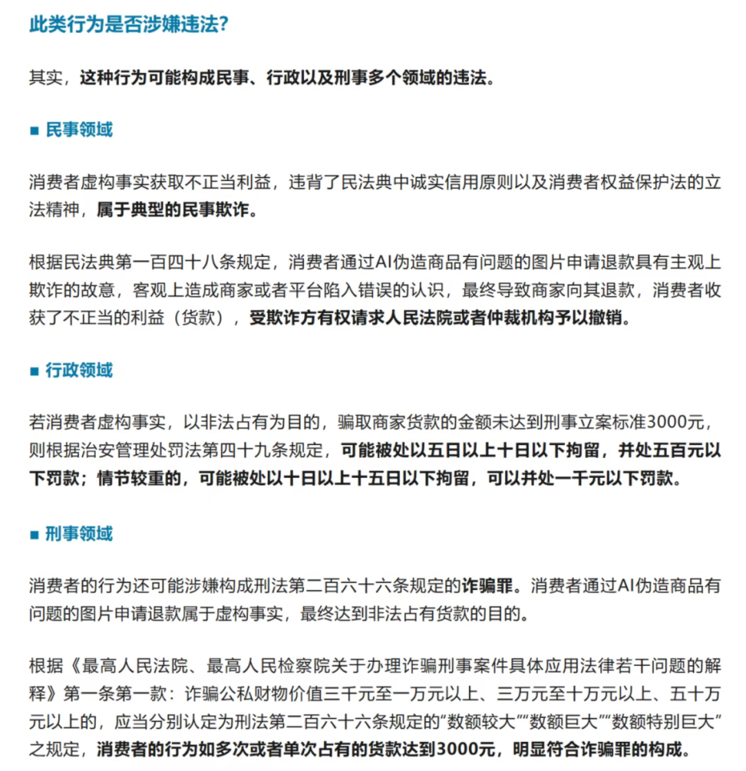
不过,好消息是现在已有监管介入。央视新闻就发文明确提醒,如果有人利用AI伪造商品损坏图恶意退款,可能触犯诈骗罪。

从良品铺子的“花生门”,到各种恶意利用AI伪造商品损坏图进行退款的行为,都给品牌敲响了警钟:AI可以提升效率,但绝不是可以甩手不管的“万能钥匙”。
审核与把关,在AI时代比以往更重要。
对普通人来说,这场由AI掀起的视觉革命,也正在重塑我们“眼见为实”的认知。
今天,我们笑话树上的花生和六指模特,明天可能就要面对真假难辨的“证据”和“事实”。
所以,当你看到那些过于完美或离奇的画面时,不妨多留一份心眼。
那颗挂在树上的花生,其实是在提醒我们:在AI呼啸而来的未来,独立思考、批判精神和对规则的敬畏,将是每个人的必修课。
参考资料:
央视新闻、品牌观察官、琶洲派、新京报评论等网络平台
“掌”握科技鲜闻 (微信搜索techsina或扫描左侧二维码关注)










