快科技9月1日消息,近日,有网友发布视频爆料,在永辉超市河南郑州信万店购买的食品存在没有生产日期的问题。
据报道,该网友所购的一款燕麦脆包装上印有“胖东来超市”“东来品质”字样,且标注的产品委托商为许昌市胖东来超市有限公司。

9月1日,有媒体从永辉超市郑州信万店客服人员处了解到,超市已下架该款产品,并正在开展进一步核查工作。
与此同时,另一媒体在询问该店工作人员时,也得到了产品已下架的回复。
工作人员还表示,超市所售的东来商品质量均有保障。针对此次事件,超市正与胖东来积极处理,且已与该网友取得联系。
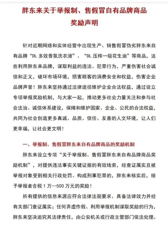
值得一提的是,就在今日,胖东来发布了关于举报制、售假冒自有品牌商品奖励声明。
声明指出,近期网络和实体经营中出现了生产、销售假冒伪劣胖东来自有品牌“DL多效香氛洗衣液”“DL压榨一级花生油”等商品的现象。
这些不法行为利用胖东来品牌谋取私利,严重损害了社会诚信与正义,破坏了市场环境,侵害了顾客的消费安全和权益,同时也对企业品牌声誉造成了伤害。
为打击此类违法行为,胖东来拟设立专项奖励机制。对于提供违法事实关键证据的有效线索,经查证属实且被举报对象受到相关行政处罚、构成刑事犯罪的,胖东来核实后将给予举报者含税1万 ——500万元的奖励。
回顾过往,据媒体报道,2024年5月,河南胖东来商贸集团董事长于东来在走访郑州永辉超市多家门店后,决定对永辉超市进行帮扶。
从2024年6月截止到2025年4月,胖东来仍有15人持续帮扶永辉超市,其团队食宿和工资共计1800万元。
不仅如此,胖东来在自有品牌爆款商品供不应求的情况下,仍积极向帮扶企业输出产品。
2024年,胖东来输出自有品牌爆款商品支持帮扶企业实现了约4.04亿销售额,2025年计划支持输出销售额达15亿。
胖东来称,此举将导致自身整体销售额损失约19亿元,毛利额损失约3.8亿元。

【本文结束】如需转载请务必注明出处:快科技
责任编辑:秋白
“掌”握科技鲜闻 (微信搜索techsina或扫描左侧二维码关注)










