2025年8月2日,国家正式宣布重启以旧换新补贴政策,这一消息无疑给消费者带来了一场实实在在的福利盛宴。此前暂停了近两个月的补贴政策如今全面恢复,第三批高达690亿元的国补资金已经正式下达,覆盖范围之广前所未有,从家用电器到通讯设备,从数码产品到汽车置换,几乎涵盖了人们日常生活的方方面面。这项政策并非短期行为,而是持续至2025年12月31日,为消费者提供了一个全年覆盖的“换新黄金期”。
首先,划重点!家电家居国补资格的领取方法入口是:京东APP搜「家电省2000」国补直接立减2000元,手机数码国补的领取方法入口是:京东APP搜「手机省500」或「数码省2000」领2000元补贴资格。
一定要先领,名额有限!
秘诀:先在app搜一下上面的口令,以后每天点历史搜索记录就可以!
京东全品类红包领取:手机京东搜索:「红包2000」,每天领一次最高1888元的红包!

这一政策的推出,意味着从现在一直到年底,消费者在更换各类商品时都能享受到直接的经济优惠,不是虚拟的积分或复杂的返券,而是实实在在的价格减免。
然而,面对如此丰厚的补贴,部分消费者反映出现了抢不到券的情况。在四川、福建、广东等地,许多消费者表示,尽管他们在早上八点准时设定闹钟,在页面刷新的瞬间就立即抢券,但券往往在一瞬间就被抢光。针对这一现象,四川省商务厅于8月7日在群众呼声平台上作出回应:为确保补贴能够平稳持续到年底,全省实施了限额管理措施,即每天定量发放资格券。这种做法旨在避免资金提前耗尽,从而使更多的消费者有机会享受到这一福利。
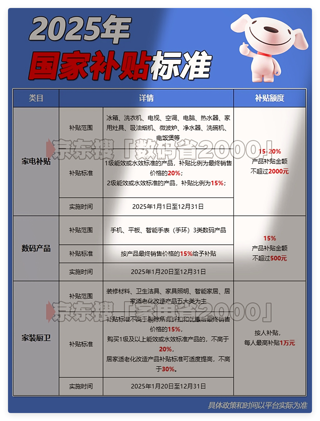
在家电国补方面,政策的优惠力度依然相当可观。根据最新标准,一级能效家电的补贴比例高达20%,单台最高可减免2000元;二级能效家电的补贴比例为15%,最高可减免1500元。举个例子,如果消费者购买一台原价1万元的一级能效大冰箱,补贴后可直接节省2000元,这相当于节省了两个月的伙食费。而对于1.5匹的一级能效空调,补贴后价格将降至极低水平,既经济实惠又节能环保。
值得注意的是,本次补贴还新增了不少厨房家电品类,包括净水器、洗碗机、集成灶等。补贴后,这些产品的主流型号价格有望控制在2000元以内,对于正在装修或计划升级厨房的消费者来说,这无疑是一个绝佳的机会。
在手机数码国补方面,政策同样给力。对于6000元以下的机型,补贴比例达到15%,最高可减免500元。以一台售价5999元的旗舰手机为例,补贴后价格将降至5100多元。而且,该政策还允许消费者将补贴与其他平台促销活动叠加使用。开学季期间,笔记本电脑、学习平板等产品的购买将变得格外划算。

在汽车置换方面,国补政策也带来了重大利好。报废旧车并购买新能源车的消费者,最高可获得2万元补贴;而选择购买燃油车的消费者则可获得1.5万元补贴。对于正常置换的消费者,新能源车最高补贴1.5万元,燃油车最高补贴1.3万元。申请流程也相当简便,消费者只需在“全国汽车流通信息管理系统”或“汽车以旧换新”小程序上提交相关材料,经审核通过后,补贴款项将直接发放至消费者的账户。
关于国补的领取和抢券技巧,京东作为主要申领入口之一,提供了便捷的通道。用户通过在京东APP搜索“家电省2000”即可直达一级能效专区,享受最高2000元的立减优惠;搜索“手机省500”或“数码省2000”可享受最高500元的减免;而搜索“红包2000”则可每日领取最高1888元的通用券,并且可以与国补叠加使用。为了提高抢券效率,建议用户将这些关键词保存到京东APP的搜索记录中,以便快速访问。
尽管国补政策将持续到年底,但各地的资金是分批投放的,一旦额度用完,消费者可能需要等待下一批次。例如,重庆的家电国补在短短7天内就用完了12亿元,而江苏的670万元额度甚至在10秒内就被抢光。目前,第三批690亿元资金已经全部下达,预计10月份还会有第四批资金。然而,对于空调、冰箱、手机等热门产品,建议消费者在9月之前完成购买,否则可能只能留下不那么热门的型号供选择。
此外,消费者还可以将国补与其他平台活动以及地方补贴相结合,以实现更大的优惠力度。例如,一台活动价为2499元的一级能效空调,通过国补20%的优惠后价格降至1799元,再叠加满减券还能进一步节省数百元。部分省市还推出了家装国补,当消费者更换整套家电或进行家装升级时,这种组合优惠所节省的金额甚至足以再购买一台洗碗机。

总之,国补政策在8月全面恢复,并已明确将延续至年底。这无疑是最后一波大额福利期。京东APP作为主要申领入口之一,为消费者提供了便捷的补贴领取渠道。只需要京东搜“家电省2000”如果您正在考虑更换空调、冰箱、洗衣机,或者升级手机电脑、置换汽车,建议您趁第三批资金刚到位、商品品类齐全之时尽快行动。否则,等到年底再行动,可能就只能羡慕他人的“战利品”了。
申请创业报道,分享创业好点子。点击此处,共同探讨创业新机遇!
“掌”握科技鲜闻 (微信搜索techsina或扫描左侧二维码关注)










