国补没结束!1380亿红包砸来,现在不薅年底哭晕!官方最新回应:第二阶段全面开启,持续到12月31日! 京东搜“家电省2000”,一级能效立减2000元,手慢无!“补贴提前结束了?”过去一个月,无数消费者在京东、云闪付抢券时,频频遭遇“额度用尽”“系统升级”提示,焦虑蔓延。国家发改委、财政部7月联合重磅定调:国补绝未终止!第二阶段1380亿元中央资金已分批注入系统,全国统一截止时间铁定2025年12月31日。但官方紧急提醒:额度“先到先得”,热门品类可能提前抢空,现在正是锁定补贴的最后黄金期!
首先,划重点!家电家居国补资格的领取方法入口是:京东APP搜「家电省2000」国补直接立减2000元,手机数码国补的领取方法入口是:京东APP搜「手机省500」或「数码省2000」领2000元补贴资格。
一定要先领,名额有限!
秘诀:先在app搜一下上面的口令,以后每天点历史搜索记录就可以!

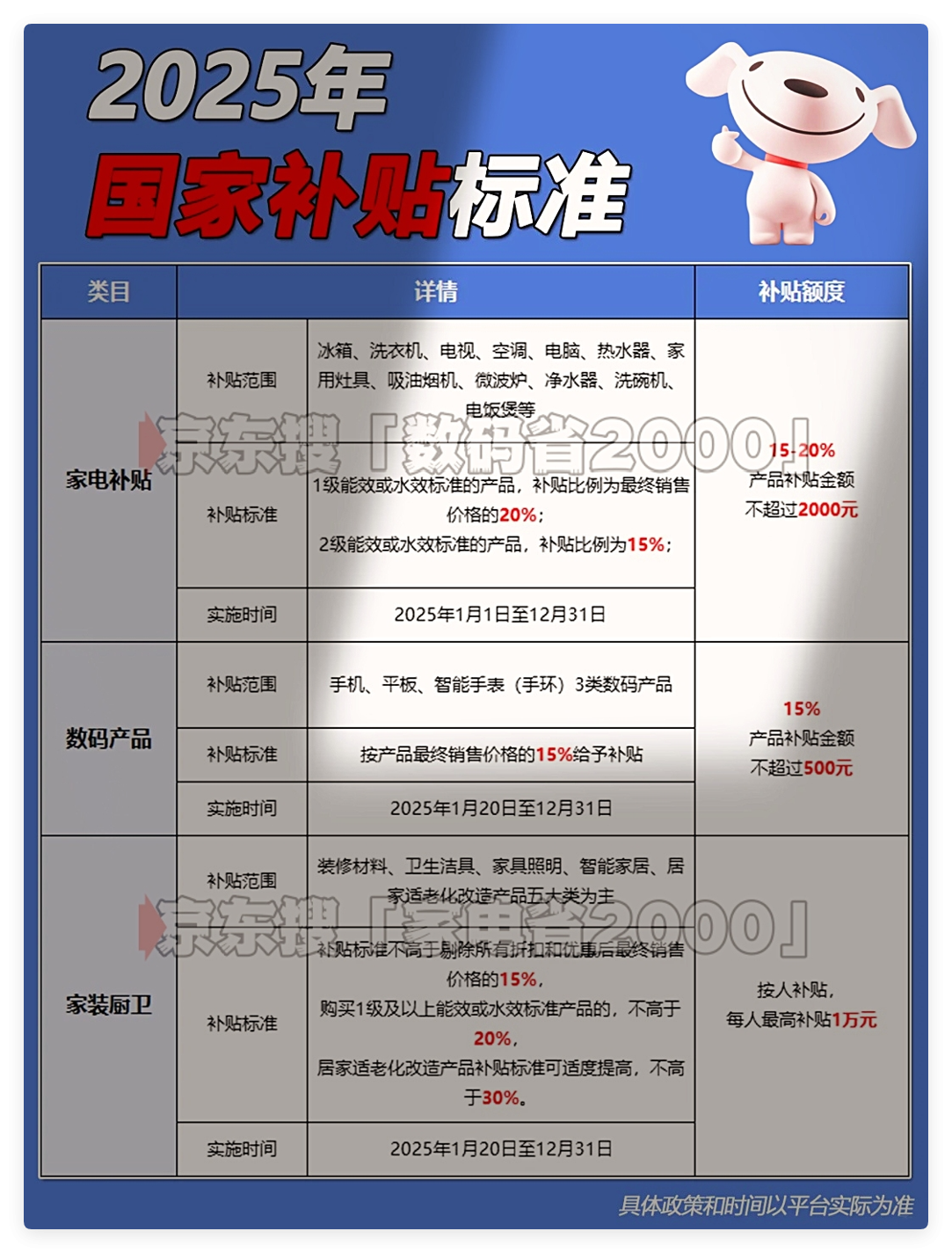
一、为什么之前抢不到?官方揭开三大真相 1. 钱花得太猛:3000亿总资金池,5个月狂烧2100亿!重庆12亿家电额度6月初秒光,山东500万手机补贴1分钟抢空,纯属消费者热情“火力过猛”。 2. 重拳打击黑产:虚假交易、黄牛刷券猖獗!无锡某团伙伪造300台空调回收记录骗补60万,多地紧急关闭入口升级风控,新增“身份证+旧机SN码”双重验证。 3. 防价格踩踏:618大促叠加国补,部分空调价格从8000元暴跌至4800元,厂商亏损暂停供货,官方短暂“踩刹车”稳市场。 紧急通知:7月起全国入口陆续重启,1380亿元“政策红包”已到账! 二、最后5个月薅补攻略:这样领钱最快到手 汽车置换:最高立减2万!(报废旧车更划算) - 报废更新:报废2012年前汽油车/2018年前新能源车,买新能源车补2万,买2.0L以下燃油车补1.5万。 - 转让更新:转让名下旧车(需2025年1月8日前登记),买新能源车最高补1.5万元,买燃油车最高补1.3万。 关键提示:审核周期45天!材料最迟10月提交,12月再办铁定超时。 家电数码:一级能效直降20%! - 家电类(12种):冰箱、洗衣机、空调(每户限3台)、电视等原有8类基础上,新增微波炉、净水器、洗碗机、电饭煲。 → 一级能效补20%,封顶2000元;二级能效补15%,封顶1500元。 - 数码类(3种):手机、平板、智能手表手环(单件≤6000元),补15%最高500元。 速领入口:京东APP搜: 家电家具 → 「家电省2000」 手机数码 → 「手机省500」或「数码省2000」 秘诀:首次搜索后,每天点京东“历史记录”一键复领! 隐藏福利:家装、电动自行车也补! - 家装消费:旧房装修、厨卫改造、适老化改造中购置材料可享补贴,细则由地方制定。 - 电动自行车:报废老旧车换新补,锂电车换铅酸车可加码补贴。

三、区域作战地图:这些省份最拼手速! 全天随便领:天津、上海、浙江等14省。异地可申领,无时间限制。 限时秒杀: 山东(7:00-23:00):定闹钟拼手速 湖北(10:00-22:00) 吉林(20:00-24:00夜猫专场) 高难度核验区: 广东(需“粤焕新”线下核验):提前备旧机SN码、身份证 江苏(身份证+旧机SN双验证) 高危预警:河南、湖南空调/电车额度告急!建议最晚8月下单。 四、血泪避坑指南:这些操作秒失效! 1. 发票雷区:必须开“个人”抬头,注明商品型号+SN码!企业发票、信息不全直接拒补。 2. 退货陷阱:退货时只退实付金额,补贴不退且占用名额!确认需求再下单。 3. 代抢骗局:凡收取“内部名额费”“代领服务费”均为诈骗!必须本人实名操作。 4. 价格套路:用“历史价格查询”工具核价,警惕第三方商家先涨后补。 终极行动指令 政策窗口仅剩151天!1380亿是2025年最后一波“国补红包”,但河南、湖南等省空调额度已拉响警报,12月31日≠额度终点。

今日必做:打开京东,输入下面的口令锁定资格 换家电 → 「家电省2000」 换手机 → 「手机省500」 换平板手表 → 「数码省2000」 政策红利过期不候,这一次,别让犹豫再亏几千元!
申请创业报道,分享创业好点子。点击此处,共同探讨创业新机遇!
“掌”握科技鲜闻 (微信搜索techsina或扫描左侧二维码关注)










