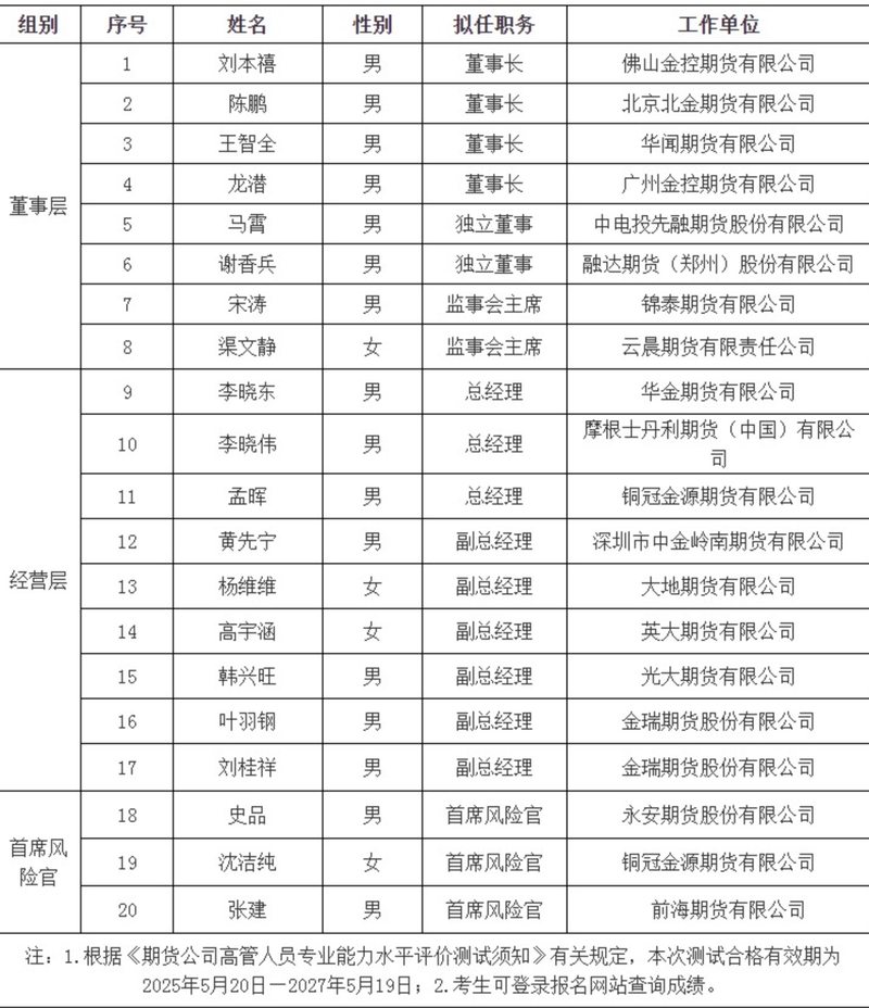
(图片来源:视觉中国)蓝鲸新闻5月22日讯(记者 王婉莹)近日,中国期货业协会公布新一批期货公司高管人员专业能力测试合格人员名单,共有20人通过测试。其中,涉及董事层8人、经营层9人、首席风险官3人。
记者注意到,这份名单中,佛山金控期货、北京北金期货、华闻期货、广州金控期货4家期货公司董事长人选落定。另有华金期货、摩根士丹利期货(中国)、铜冠金源期货3家公司的总经理职位人选生变。
(图片来源:中国期货业协会)4位履新的董事长中,华闻期货拟任董事长王智全尤为引人注目。作为行业资深老将,王智全曾在中信期货任职超十年,历任副总经理、经发管委总经理等职。
华闻期货是上市公司上海新黄浦实业集团(600638.SH)全资子公司,2024年末,公司客户权益达68.3亿元。中期协信息公示显示,王智全已于5月12日任职华闻期货董事长,登记日期为5月21日。
此外,刘本禧拟任佛山金控期货董事长,陈鹏拟任北京北金期货董事长,龙潜拟任广州金控期货董事长。公开资料显示,陈鹏与龙潜此前已在各自公司担任董事,此次升任或为延续战略连贯性。
其中,佛山金控期货股东是佛山市金融投资控股有限公司和广东省广晟控股集团有限公司两大国有大型企业;北京北金期货是北京金融控股集团有限公司的控股子公司;广州金控期货则是广州金融控股集团有限公司的控股子公司。
作为摩根士丹利在华全资子公司,摩根士丹利期货此次“换将”也颇受关注。摩根士丹利期货于2023年5月获证监会批复设立,2025年1月正式展业,初期提供大连商品交易所、上海期货交易所、上海国际能源交易中心和郑州商品交易所上市的商品期货经纪业务。未来在获得必要资质后,摩根士丹利期货将申请成为中国金融期货交易所会员,经纪业务范围将进一步涵盖权益类和固定收益类金融期货和期权品种。
摩根士丹利期货现任董事长为沈黎,首任总经理白欣潼自2023年7月起任职。但公司展业至今不足半年,总经理一职即由李晓伟接任。尽管官方未披露变动原因,但业内认为,可能与外资机构本土化战略、业务拓展等压力有关。
其余重要人事变动包括,李晓东拟任华金期货总经理,孟晖拟任铜冠金源期货总经理。中金岭南期货、大地期货、英大期货、光大期货、金瑞期货等5家机构分别迎来6位拟任副总经理。首席风险官岗位调整方面,永安期货、铜冠金源期货、前海期货等3家机构均确定新拟任人选。
近年来,中国期货市场近年发展迅猛,中国期货业协会近日公布的《2025年4月全国期货市场交易情况简报》显示,今年1至4月,全国期货市场累计成交量为26.58亿手,累计成交额为232.20万亿元,同比分别增长22.19%和28.36%。期货市场数据展现出积极态势,成交量和成交额同比显著增长,反映出期货市场活跃度提升、市场吸引力增强。
日前,证监会制定了2025年度立法工作计划,对全年的立法工作做了总体部署。其中,“力争年内出台的重点项目”包括制定《衍生品交易监督管理办法》、修订《期货公司监督管理办法》,预计将进一步优化行业监管框架,推动期货公司业务创新。(蓝鲸新闻 王婉莹 wangwanying@lanjinger.com)
“掌”握科技鲜闻 (微信搜索techsina或扫描左侧二维码关注)










