4月25日上午,第三届“光华杯”千兆光网应用创新大赛总决赛颁奖仪式暨千兆光网应用创新大会在广西南宁隆重举办。工业和信息化部原总工程师、信息通信科技委常务副主任韩夏、工业和信息化部信息通信发展司副司长赵策、广西壮族自治区人民政府副秘书长黄瀚出席活动并致辞。来自全国28个省(区、市)通信管理局和工业和信息化主管部门、广西壮族自治区党委网信办、工业和信息化厅、住房城乡建设厅、园区办、数据局、南宁市人民政府、柳州市人民政府、桂林市人民政府、中国信息通信研究院、基础电信企业、光网络产业链企业、行业协会以及高校和研究机构等相关单位共400余人参加大会。
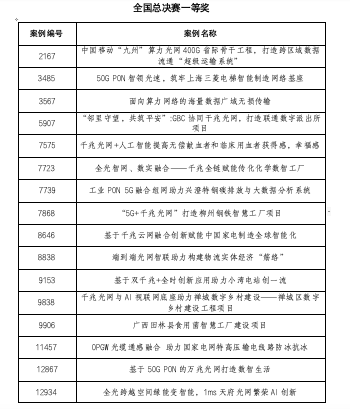
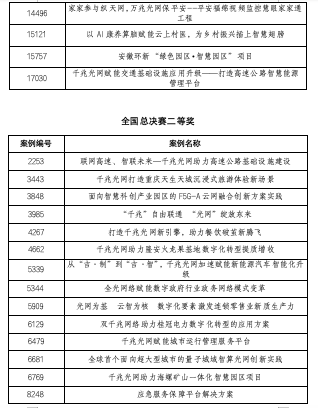
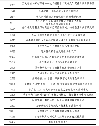
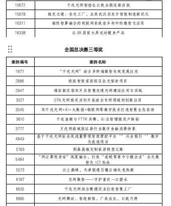
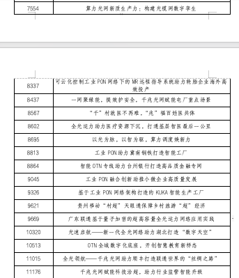
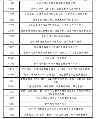
在前两届“光华杯”大赛营造的良好氛围基础上,中国信息通信研究院联合中国通信标准化协会举办了第三届“光华杯”千兆光网应用创新大赛,旨在进一步挖掘业务模式创新、发展前景良好、具有鲜明示范意义的千兆光网应用,赋能千行百业数字化转型升级。大赛以“光筑新质,智领未来”为主题,自启动以来,得到了社会各界的广泛关注,各单位踊跃参与,累计申报案例超过1.7万个,在全国掀起了千兆光网应用创新的热潮。大赛共历时9个多月,经过16场专题赛、3场大区赛、全国总决赛的路演和评审,最终335个优秀案例脱颖而出,获得了全国一二三等奖(具体名单附后)及全国创新示范奖、全国应用示范奖(参见大赛官网)。
在致辞环节,工业和信息化部信息通信科学技术委员会常务副主任 韩夏表示光网络是新型信息基础设施的重要组成,是实体经济和数字经济融合发展的关键底座,不仅推动了产业数字化转型,更切实提升了人民群众的数字生活品质。她对推动光网络技术创新、产业升级和融合应用提出几点建议:一是深化网络覆盖,促进协调发展;二是提升宽带质量,改善用户体验;三是强化技术攻坚,打造产业生态;四是加速应用创新,激发转型动能。

工业和信息化部信息通信发展司副司长赵策指出,以千兆光网为代表的新型信息基础设施,是现代化基础设施体系的重要组成,也是建设制造强国、网络强国、数字中国的关键支撑。近年来,工业和信息化部强化政策引领、优化发展环境,在各方合力推进下,我国千兆光网发展取得积极成效。他强调要持续加强千兆光网等新型信息基础设施高水平建设应用,并提出四点发展建议:一是提升网络设施底座厚度;二是挖掘数实融合应用深度;三是加大技术产业创新力度;四是拓展协同发展生态广度。
广西壮族自治区人民政府副秘书长黄瀚向大赛的成功举办表示热烈祝贺。他提出,广西充分发挥与东盟开放合作优势,抢抓国家实施人工智能能力建设普惠计划等重大机遇,加快推进中国—东盟人工智能创新合作中心和南宁国际通信业务出入口局建设,在人工智能、新型工业化等领域开拓创新,以数字赋能推动区域协同发展。未来将一如既往地持续优化政策供给,打造面向东盟的人工智能国际合作高地,助力构建更为紧密的中国—东盟命运共同体。
中国信息通信研究院总工程师敖立代表大赛主办方致辞,他表示以千兆光网为代表的新型信息基础设施加速部署应用,为我国各行各业数字化转型和数字经济发展注入强劲动力。中国信通院联合相关单位共同举办了“光华杯”千兆光网应用创新大赛,搭建应用创新平台,激发创新活力,加快推进千兆光网与行业融合。未来将以此为契机,携手并进,共同推动我国千兆光网应用创新取得新成绩,为经济社会发展注入新动能。

大会主论坛对全国总决赛一、二、三等奖以及优秀大区和优秀专题组织奖进行颁奖。

会上,广西展示了千兆光网创新成果,启动了万兆光网试点建设,提出将聚焦小区、工厂、园区、校园、商圈、医院六大场景,创新实施“一广二多三先行”政策,在全区14个地市全面开展万兆光网试点建设,以万兆光网为基石,进一步释放数智动能,为区域经济高质量发展提供坚实支撑。

来自北京邮电大学、基础电信企业以及行业企业的领导和专家,围绕“千兆光网应用发展与万兆光网技术创新”作相关主题演讲,对推进千兆光网规模应用与万兆光网技术试点,推动行业数字化转型方面的成功做法和经验进行了分享。
大会同期举办了中小微企业数智化升级分论坛和光联万物 智造无界--万兆光网筑基未来工厂沙龙,邀请来自政府主管部门、基础电信企业、设备厂商、科研机构等各方面的嘉宾,围绕热点话题和趋势展开分享和探讨,共话我国光网络技术和应用发展。
第三届“光华杯”千兆光网应用创新大赛的成功举办,充分发挥了行业平台作用,推广标杆案例与先进经验,形成“以赛促用、以用促建”的良性循环,持续推动提升千兆光网赋能实体经济发展的广度和深度。展望未来,随着光网络技术的演进升级,我国已进入到千兆普及时代,万兆光网启动试点建设阶段。在新的发展阶段,中国信通院将以持续举办“光华杯”大赛为契机,不断推动我国光网络发展技术创新、应用创新、模式创新,加快推进光网络与各行各业深度融合,为经济社会发展注入新动能,为支撑制造强国、网络强国、数字中国建设作出新的更大贡献!







免责声明:此文内容为本网站刊发或转载企业宣传资讯,仅代表作者个人观点,与本网无关。仅供读者参考,并请自行核实相关内容。
“掌”握科技鲜闻 (微信搜索techsina或扫描左侧二维码关注)










