本文引用地址:
在现代汽车中,众多电子控制单元(ECU)负责控制各种功能,如发动机管理、传动控制、制动系统和信息娱乐系统。每个ECU通常都配备有自己的MCU,这增加了汽车电气架构的总体复杂性和成本。车灯的情况也是如此,前后左右的车灯通常都有各自独立的ECU。尤其在一些车灯包含成百上千个像素,或者灯是由多块分散的印刷电路板(PCB)组成时,以市场现存大量量产的LED驱动解决方案而言,每个灯板都需要使用一片MCU来作为控制的转发点来提升系统的可靠性,通讯速度以及电磁兼容(EMC)性能。本文以TLD7002-16ES为例,提出了一种使用UART OVER CAN通讯接口来降本并且提升EMC性能的解决方案。
1 介绍
TLD7002-16ES是一款16通道的汽车LED恒流源驱动芯片,具有全面的保护和诊断功能,支持高达2M通讯速率UART OVRE CAN。它旨在控制最高达76.5mA电流的LED作为线性电流sink(LCS)。并联电源输出级实现更高的负载电流。每个独立的电源输出级都配置了存储在OTP中的6位电流设置值,并且可以设置16个独立的PWM配置。高速照明接口用于设备OTP编程、配置、控制和诊断反馈。该芯片可以直接驱动多像素LED,并且省去灯板上额外的MCU。此外,TLD7002-16ES可以用作网关来控制其它的外置LED驱动,例如:线性恒流源(英飞凌LITIX™ Basic+ 家族)或者DC/DC转换器(LITIX™ Power)。再不增加额外MCU的基础上,可以沿用现有的方案,甚至减少UARTOVER CAN线性LED驱动芯片数量,以支持更高的系统输出电流。通过以上方式可以有效优化系统成本。
2 基于TLD7002-16ES网关描述
TLD7002-16ES是一款具有HSLI接口(CAN OVER UART)的智能16通道 LED驱动器。
在英飞凌TLD7002-16ES 的参考设计中,该芯片被用作网关,以控制多个外部LED 驱动器,包括线性电流源(LITIX™ Basic+ 家族)或DC/DC转换器(LITIX™ Power 家族)。
以下将这些不在TLD7002-16ES上集成的LED驱动器称为外部LED驱动器。这些外部驱动器负责驱动连接到外部 LED驱动器上的LED,而直接负载则是指由TLD7002-16ES输出直接驱动的LED。
网关方法具有以下优势:
● 将UART over CAN接口带到现有的LED驱动器
● 从LED驱动器单元中删除微控制器
● 增加TLD7002-16ES的电流能力(通道数和最大电流)
● 通过在多个LED驱动器上分配热量来改善热管理
图1 TLD7002-16ES网关实现范例使用TLD7002-16ES作为网关来控制外部LED驱动器,需要以下连接:
● TLD7002-16ES的OUTn通道提供PWM信号给外部LED驱动器
● 诊断基于外部LED驱动器的Fault/ERR引脚。Fault引脚由TLD7002-16ES的OUTn通道或相邻的OUTn+1通道采样,具体取决于应用程序。
因此,一个“网关通道”可能占用TLD7002-16ES的两个输出:一个用于PWM,一个用于诊断。
图2 外部的LED驱动和TLD7002-16ES的临近的2个通道连接当多个线性电流源连接到单个PWM输出,并且Fault引脚收集到一个TLD7002-16ES输出时,TLD7002-16ES的总输出通道使用量可以减少一半。
在某些情况下,单个TLD7002-16ES通道可以通过简单的变通方法同时服务PWM和诊断目的。
图3 PWM和诊断合并在TLD7002-16ES的单个输出3 基于TLD7702-16ES的网关设计要点
3.1 使用TLD7002-16ES产生PWM
TLD7002-16ES是一个低侧开漏电流沉,因此它生成的PWM是反向。这个反转的PWM信号可以通过软件轻松,但更优的方法是在TLD7002-16ES拉电流时产生高电平PWM(即TLD7002-16ES输出使能时)。保持反向的PWM可能会在外部 LED驱动器的输出端产生非期望的毛刺。
PWM信号的反向可以通过使用一个简单的BJT 晶体管来实现,如图4所示。为了减少功率损耗,可以将TLD7002-16ES的OUT12通道的电流设置为最小值(5.6 mA)。此外,通过在基极上使用10kΩ电阻,可以进一步减少功率损耗。但是,这可能会导致虚假的开路(OL)检测和OUT12通道的电流警告,应用软件必须忽略这些警告。或者,基极电阻R78可以使用较低的欧姆值(例如330Ω),这样可以允许输出保持在较高的电平,从而防止出现 CUR_WRN或OL警告。
图4 TLD7002-16ES PWM信号整形3.2 用一个TLD7002-16ES输出来覆盖外置LED驱动器PWM和诊断
图5 粘合逻辑以提供PWM并监控故障引脚使用单个TLD7002-16ES引脚和简单的粘合逻辑电路,可以执行PWM并检索外部LED驱动器的诊断信息。该电路有以下主要任务:
● 当TLD7002-16ES OUTn引脚流出电流时,生成反向的PWM信号到外部LED驱动器的PWM输入端。
● 如果外部LED驱动器出现故障,生成开路OL或正向压降警告VFWD_WRN故障信号在TLD7002-16ESOUTn引脚上。
具体工作原理如下:Q9晶体管实际上为TLD5191ES提供了一个清晰的(逻辑电平HIGH/LOW)PWM信号。如果TLD5191ES检测到故障,则FAULT_H线将被拉低,从而打开Q90 晶体管,导致OUTn 引脚的前向电压降低到VBE(Q9) + 0.2 V(Q90 饱和电压)。如果VFWD_WRN阈值在一次性可编程(OTP)存储器中设置为1.25 V,那么在外部LED驱动器故障期间降低的VFWD电压将在TLD7002-16ES OUTn引脚上产生VFWD_WRN信号。
需要注意的是,TLD7002-16ES 的VLED引脚和粘合逻辑的供电电压都是连接到IVCC_H(5 V),该电压由TLD5191ES 提供。这是必要的,因为TLD7002-16ES的诊断是基于差分电压读取VLED-OUTn(或VSOUTn)来实现的。此外,外部LED驱动器(TLD5191ES)的PWM信号必须在典型的逻辑电平上工作。或者,也可以使用TLD7002-16ES的VDD引脚作为PWM粘合逻辑的供电电压,但需注意VDD引脚最多只能提供10mA的电流。
图5 显示了粘合逻辑,具有以下要求:
● 当OUTn流出电流时,PWM>max PWM(H)阈值
● 当OUTn不流出电流时,PWM
● 规则1:在错误出现时,OUTn应该产生VFWD(OUTn-VLED)< VFWD_WRN 阈值。计算该要求时,假设OUTn 流出的电流为IOUTn(max)
● 规则2:在ERRN不流出电流时,OUTn引脚不应产生VFWD(OUTn-VLED)> VFWD_WRN阈值。计算该要求时,假设OUTn 流出的电流为IOUTn(min)
可选规则:确保OUTn > OL(0.5 V),以避免误触发OL检测
诊断检测机制:
当ERRN 流出电流(错误出现)时,R4 被旁路,由OUTn 读取VFWD=VBE (Q9) +VSAT(Q90),在这种情况下,会将产生一个VFWD_WRN(小VFWD)。
当ERRN不流出电流( 错误不出现) 时,R4的压降必须足够大,以防止OUTn检测VFWD_WRN或SLS。然而,这个压降又不能过大,以免触发OL 警告。
OTP设置:
● IOUTn=5.6 mA
这是TLD7002-16上可能的最小输出电流,用于减少功率损耗。
● VFWD_WRN=1.25V
在R4 被旁路时,该值必须大于VBE(Q9)(低温)+VSAT(Q90) =>,只有在这种情况下,错误才会被检测到。
3.3 网关控制LED驱动器的诊断小技巧
对于指令应用程序,例如BCM,要检测外部LED驱动器通道中的故障,需要一个TLD7002-16ES输出采样外部驱动器的Fault(或ERR)引脚。
为了利用TLD7002-16ES的诊断功能,例如去抖动功能,当外部LED驱动器的故障引脚活动时,触发TLD7002-16ES的警告标志是一种便捷的方法。实现这一点的一种方法是使用外部驱动器的故障引脚来触发TLD7002-16ES的OL警告或VFWD_WRN警告。这通常是通过外部粘合逻辑来实现的,如图9和图10所示。
OL 和VFWD 警告检测机制在TLD7002-16ES 数据手册中有详细解释。
3.4 网关通道上PWM顺序和相移的考虑
如果在两个不同的 TLD7002-16通道上执行PWM和诊断(见图6),那么正确地分配 PWM 和 DIAG TLD7002-16通道号码并了解其PWM约束是非常重要的。在网关通道上的PWM-诊断序列应该按照以下顺序进行:
● TLD7002-16ES OUTn通道将通过PWM引脚打开外部LED驱动器
● TLD7002-16ES OUTn+1通道将采样外部LED驱动器的FAULT引脚
在诊断ADC读取之前提供PWM是有利的,以确保外部LED驱动器已被激活,从而使其故障引脚能够被TLD7002-16正确采样。但是,通过适当的去抖动设置,这个顺序要求可以被忽略。为了实现上述序列,建议将TLD7002-16 OUTn通道指定为PWM通道,将OUTn+1通道指定为诊断通道。
TLD7002-16ES具有最小PWM开启时间约束,以确保准确的诊断读取, 因为大多数诊断标志在TLD7002-16上都是基于VFWD读取的。这些约束在此简要概述,并在TLD7002-16数据手册[5]中有详细描述。
● 如果启用相移:tOUTnPW>tdiag_dly+tDIAG_ON
● 如果禁用相移:tOUTnPW>tdiag_dly+(2+N)*tDIAG_ON
其中,N等于禁用相移的前一个通道的数量。因此,网关 DIAG和PWM通道必须遵守适当的最小占空比。
例如,在图6 中,网关函数在 OUT1和OUT2上实现,同时考虑以下情况,并将OUT0分配给不同的LED灯串:
● 在网关PWM通道之前的通道OUT0启用相移,这减少了接下来两个通道的PWM 最小占空比约束
● 网关函数PWM和DIAG通道(OUT1,OUT2)禁用相移,这减少了PWM和DIAG读取之间的时间,导致最小PWM占空比等于:tOUTnPW>tdiag_dly+(2+1)* tDIAG_ON
图6 TLD7002-16ES网关通道时序:PWM产生和诊断采样4 驱动外部的LITIX Basic+线性芯片来实现扩流
TLD2331-3EP作为一个3通道的高边恒流源,可以与TLD7002-16ES以如下的方式连接:
TLD2331-3EP的3条SET信号分别连接到TLD7002-16ES的3个输出端,这些输出端分别控制3个IN_SET通道。每个通道可以独立控制,实现高精度的电流调节和出色的动画效果。
TLD2331-3EP芯片的ERRN引脚连接到下一个可用的TLD7002-16ES输出端,用于故障诊断。
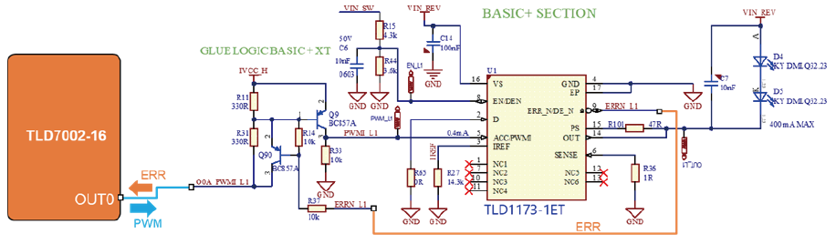
图7 驱动外部线性恒流源TLD2331-3EPTLD1173-1ET与TLD7002-16ES之间的连接如下:
一个TLD7002-16ES输出端同时连接到TLD1173-1ET的PWM和ERRN/DEN引脚。PWM 和ERRN/DEN胶合逻辑电路在之前章节中详述过。
图8 驱动单通道低边线性恒流源芯片TLD1173-1ET5 网关应用OTP配置范例
● 将诊断输出组设置为VLED,并将TLD7002-16的VLED引脚连接到5V(如果PWM和ERR粘合逻辑连接到5V)
● 如果电路测试时模拟TLD7002-16的OTP,或者将SLS阈值锁定为“锁定”,否则TLD7002-16将选择默认的SLS阈值
● 如果PWM和ERRN粘合逻辑如图5所示,将VFWD_WRN阈值设置为1.25V。这将在ERRN拉低时检测到VFWD_WRN
● 将诊断去抖动配置设置为4-6个周期,以减少虚假错误检测
● 在每个网关函数的第一个通道之前启用相移,在同一个网关函数的通道之间禁用相移
这允许降低最小占空比(见TLD7002-16ES数据手册的第7.2章)
例如,对于图5 中的电路,启用OUT0 的相移,禁用OUT1,2,3,4 的相移
● 将SLS设置为0,以便只关心VFWD_WRN标志有关OTP模拟和编程的更多详细信息,请参阅TLD7002-16 OTP 编程和OTP参数设置应用笔记。
6 结论
TLD7002-16ES智能网关芯片通过UART OVERCAN通讯口线,实现车灯ECU的MCU-Less架构。这种设计减少了40%硬件复杂度及25%线束需求,推动了域集中式电气设计的革新。同时,它能更好满足软件定义汽车(SDV)对车灯系统的动态配置需求。单芯片集成方案替代传统分立设计,降低30%BOM成本。作为高性价比车灯控制平台,TLD7002-16ES兼顾了功能安全、灵活扩展与可靠性升级,为智能车灯系统提供了坚实的硬件基础支撑。
“掌”握科技鲜闻 (微信搜索techsina或扫描左侧二维码关注)










