本文引用地址:
随着技术的不断进步,我们如今能够研发出比以往更紧凑、功率更大、使用寿命更长且充电速度更快的电池。
在道路上,由电池驱动的车辆数量日益增多。在家庭中,从手持电动工具到割草机,各类设备都已实现无线化。在建筑领域,锤钻、冲击扳手、圆锯、射钉枪等设备也都依靠电池供电。在仓库里,叉车、托盘搬运车、自动引导车辆(AGV)等物料搬运设备,都因电池性能的提升而获益匪浅。

随着电池供电设备变得越来越普及,快速充电对于提升此类设备的便利性至关重要。本文讨论了设计高效电池充电系统时必须考虑的标准,介绍了较为常用的拓扑,并阐述了安森美(onsemi)的功率半导体如何助力实现高性能方案。
1 电池充电系统
电池充电系统适用于多种类型的化学电池,包括铅酸电池、镍氢电池和锂离子电池。目前,大多数电池供电设备采用12V至120V的锂离子或磷酸锂电池。电池充电器必须根据应用的要求和工作环境进行设计。对于手持式电动工具而言,电池充电器必须紧凑轻便,并且能够在无需强制散热的情况下运行。此类小型高效充电器需要高能量密度,这要求充电器必须具备低功率损耗和更小的散热器,而快速充电则需要高频充电器。
在工业应用中,充电器必须坚固耐用,能够承受恶劣的室内外环境,并且可能需要由120-277V交流电源,甚至480V交流电源来供电。
因此,设计人员必须为其最终应用谨慎选择最佳拓扑,并优化器件选择,以满足性价比要求。
2 电池充电拓扑
图1显示了典型电池充电系统的框图。在前端,来自市电的输入电压经滤波后,通过功率因数校正(PFC)电路转换为直流电压。该系统的第二级由DC-DC转换和恒压/ 恒流控制功能组成,用以提供所需的充电输出。
图1 典型电池充电系统框图许多设计利用微控制器对充电器进行编程,以提供不同的电池电压和电流能力。
3 为应用选择最佳拓扑
接下来,我们将分析几种电路拓扑,并讨论它们在不同电池供电应用中的适用性。
3.1 PFC拓扑
连续导通模式升压拓扑(图2)是最简单且成本最低的PFC拓扑,它由输入EMI滤波器、桥式整流器、升压电感器、升压FET 和升压二极管组成。
图2 连续导通模式升压拓扑使用固定频率平均模式控制器,例如安森美的NCP1654和NCP1655 CCM PFC控制器,可以实现更高的PFC和更低的总谐波失真(THD)水平。这些器件极大地简化了PFC的实现,有效减少了外部元件的数量,同时集成了输入功率失控箝位电路等多种安全特性。
对于更高功率的应用,安森美的FAN9672和FAN 9673 PFC控制器是不错的选择。碳化硅(SiC)在充电应用中具有显著优势,包括低开关损耗和高工作频率。因此,在PFC设计中建议使用SiC升压二极管。在2kW至6.6kW的高功率应用中,输入桥的损耗明显更高,通过用Si MOSFET 或SiC MOSFET等有源开关代替二极管,可以降低这些损耗。
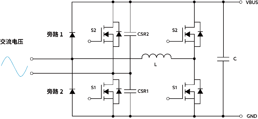
其他常见的拓扑包括半无桥PFC 和图腾柱PFC(TPFC),它们消除了桥式整流器,并且损耗更低。TPFC(图3)由EMI滤波器、升压电感器、高频半桥、低频半桥、双通道栅极驱动器和固定频率TPFC控制器组成。
图3 图腾柱PFC拓扑TPFC电路的高频桥臂要求功率开关中集成具有低反向恢复时间的二极管,SiC和GaN功率开关均适合此级。安森美建议,对于600W至1.2kW的功率水平,使用集成栅极驱动器的GaN,而对于1.5kW至6.6kW的应用,则使用SiC FET。集成SiC二极管的IGBT可用于20-40KHz的较高频率应用。电路的低频桥臂可以使用低RDS(on)超级结MOSFET或低VCE(SAT)IGBT。对于更高功率(4.0 kW 至6.6 kW)的应用,设计人员应考虑采用交错式TPFC拓扑。
安森美650V EliteSiC MOSFET为TPFC设计的高频桥臂提供了一系列选择。对于3.0kW应用,可以考虑使用NTH4L032N65M3S。对于高达6.6kW的应用,NTH4L015N65M2和NTH4L023N065M3S是不错的选择。对于TPFC电路的低频桥臂,NTHL017N60S5器件是一个合适的选择。
3.2 隔离式DC-DC转换器
对于隔离式DC-DC转换,根据应用的功率水平,可以采用多种不同的拓扑。
带有次级侧同步桥式整流器的半桥LLC 拓扑(图4)非常适合600 W 至3.0 kW 的充电器应用。根据功率水平的不同,可以使用GAN功率开关(NCP58921,600W至1.0kW)或SiC MOSFET(2kW和3.0kW)。对于更高功率水平(4.0 kW 至6.6 kW)的应用,设计人员应考虑采用全桥LLC(图5)或交错式LLC拓扑。
图4 集成Lr的半桥LLC设计人员可以选择将NTBL032N65M3S或NTBL023N065M3S EliteSiC MOSFET用于初级侧半桥,而对于次级侧同步整流器,可以选用80-50 V PowerTrench® MOSFET(例如NTBL0D8N08X 和NTBL4D0N15MC)。
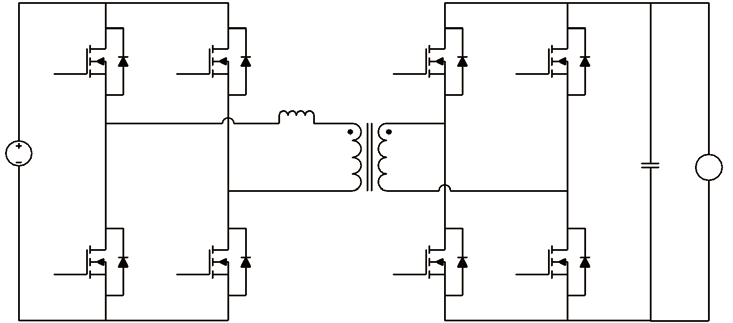
图5 带有次级电压倍增电路的全桥LLC拓扑乘坐式割草机、叉车和电动自行车等应用可能需要功率水平介于6.6 kW至11.0 kW之间的双有源桥(DAB)充电解决方案。双有源桥拓扑(图6)适用于6.0kW至30.0kW的应用,并且可以将多个6.0kW充电器并联使用来支持12.0kW至30kW的应用。
图6 双有源桥技术根据应用的具体要求,设计人员可以采用不同形式的双有源桥拓扑。对于采用120-347V单相交流输入电压的工业充电器,可以使用单级双有源桥拓扑(图7),而对于功率水平在4.0kW至11.0kW的应用,则需要采用三相双有源桥,其初级拓扑中使用双向交流开关,次级拓扑中使用全桥。
图7 单级双有源桥转换器安森美的产品组合中包括适用于双向开关应用的650-750 V Elite SiC MOSFET和iGaN HEMT器件。NTBL032N65M3S 和NTBL023N65M3S EliteSiCMOSFET建议用于初级双向开关,iGaN技术同样也适用。
4 优化拓扑和器件选择
电动工具和设备的便捷性取决于电池能否实现快速高效充电。电池充电解决方案的设计人员必须考虑所需的功率水平和工作电压,精心选择最佳的拓扑。此外,设计人员为设计选择的器件必须能够满足应用的性能要求。
安森美的产品组合涵盖广泛的低压、中压和高压功率分立器件,其中包括二极管、MOSFET、IGBT 等硅基器件。基于SiC 的开关器件正日益受到青睐,因为它们具有更快的开关速度和出色的低损耗运行特性,从而能够在不牺牲性能的情况下提高功率密度。 借助安森美的芯片和封装技术,安森美的功率器件具有出色的质量和稳健性,能够帮助您超越设计目标。
“掌”握科技鲜闻 (微信搜索techsina或扫描左侧二维码关注)










