
蓝鲸新闻4月17日讯(记者 朱俊熹)当地时间4月16日,OpenAI发布最新的推理模型o3和o4-mini。OpenAI表示,这是其“迄今为止发布的最智能的模型”,在智能性和实用性方面设定了全新标准。
据OpenAI介绍,o3是其最强大的推理模型,在数学、编码、科学、视觉感知等领域的表现都超过了前代o1、o3-mini模型。“它非常适合处理需要多方面分析、答案可能不是立即显而易见的复杂查询。”o4-mini则是一款经过优化的小型模型,旨在提供快速、经济高效的推理。
在o3开发过程中,OpenAI称发现大规模强化学习呈现出与GPT系列预训练相同的趋势,即“计算量越大,性能越好”。OpenAI在训练计算量和推理过程中的思考方面都提升了一个数量级,看到了明显的性能提升。通过强化学习,OpenAI还训练两个新模型使用工具。
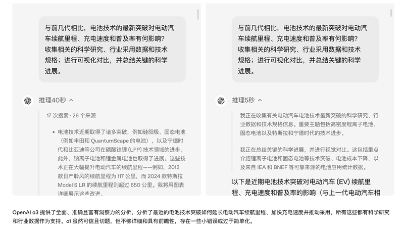
最新的推理模型o3和o4-mini能够组合使用ChatGPT中的所有工具,包括网页搜索、图像生成、使用Python分析数据等。在OpenAI提供的示例中,当用户询问电池技术的突破对电动汽车的影响时,o1模型在推理5秒后给出了文字、代码片段为主的回复,而o3模型经过40秒的推理时间,多次使用搜索功能,除文字外还能直接生成图像和图表。
图片来源:OpenAI相较于前代推理模型,新模型在视觉推理方面也取得突破。o3和o4-mini不仅可以“看到”图像,还能够用图像来思考,将其整合到思维链中。例如,当用户上传一张倒着拍的手写笔记照片时,模型在推理过程中能够借助工具,对图像进行缩放、旋转或裁剪,最终识别出笔记上的手写内容。
图片来源:OpenAI去年9月,OpenAI率先推出推理模型o1,引领了大模型范式的转变。自那以来,全球许多大模型厂商都发布了自己的推理模型,包括谷歌Gemini 2.5、Grok 3,以及国内的DeepSeek-R1、通义千问QwQ-32B等,对OpenAI形成了追赶。3月底,阿里通义也推出了视觉推理模型QVQ-Max,同样主打能结合图片、视频信息进行分析和推理。
激烈的竞争让OpenAI对新模型的发布更为迫切。据英国《金融时报》上周报道,OpenAI一直在推动尽早发布o3模型,使得员工和第三方组织仅能在几天时间内,对模型性能和风险进行安全评估。而2023年发布的GPT-4模型,经过了6个月的评估。OpenAI强调,已对o3、o4-mini两个模型进行了至今最严格的安全压力测试。
事实上,o3模型原本并不在OpenAI的预期路线图中。2月中,OpenAI CEO Sam Altman曾在社交平台X上表示,将不会单独发布o3模型,而是会将o3的技术集成到下一代GPT-5模型中,预计在几周或几个月内推出。Sam Altman曾多次抱怨,算力的限制导致公司不得不推迟新模型的发布。今年3月OpenAI完成400亿美元的新融资后,他终于表示“不再受到计算限制”。
OpenAI称,o3和o4-mini的发布反映了其模型的发展方向:将o系列的推理能力,与GPT系列的对话能力、工具使用能力相融合。“通过统一这些优势,我们未来的模型将支持无缝、自然的对话,同时进行主动的工具使用和高级问题解决。”
“掌”握科技鲜闻 (微信搜索techsina或扫描左侧二维码关注)










