一项创新的物理疗法 —— 无源太赫兹波结合PID超医疗级 43℃恒温热疗技术正式进入大众视野,该技术凭借独特的作用机制与显著的健康效益,有望为慢性疼痛管理、亚健康调理等领域带来新的突破。
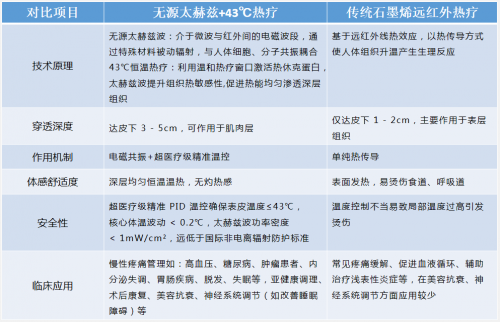
(43℃恒温热疗技术)这项前沿技术融合了电磁波生物效应与超医疗级精准温控技术。无源太赫兹波处于 0.1 - 10THz 频段,是介于微波与红外之间的电磁波,具有低能量、非电离、高穿透性的特点,能够与人体细胞、水分子及生物大分子产生共振耦合。其无源技术通过特殊的人工超材料被动辐射太赫兹波,无需外部电源激发,极大地提升了安全性。而 43℃恒温热疗则处于温和热疗的人体细胞黄金温度阈值,既能激活热休克蛋白增强细胞修复能力,又可避免因高温导致的组织坏死风险。同时,无源太赫兹波还能提升组织对热的敏感性,降低热阻,使热能更均匀地渗透至深层组织,实现二者的协同增效。
从科学机制来看,该技术在多个层面发挥着积极作用。在细胞层面,无源太赫兹波与细胞膜脂质、蛋白质的共振可增强离子通道活性,加速 ATP 合成,使能量代谢提升约 15 - 30%;43℃恒温热疗则能激活 HSP70/90,帮助错误折叠蛋白重构,减少氧化应激损伤。此外,无源太赫兹波还可通过 NO 信号通路扩张微血管,叠加 43℃热疗,使血流量增加 40 - 60%,有效改善微循环,加速代谢废物清除。
在组织层面,无源太赫兹波 3 - 5cm 的穿透深度结合恒温技术,能够实现肌肉、关节的均匀加热,临床显示对慢性腰痛的有效率超过 80%。43℃全身温热疗愈的无源太赫兹热疗舱环境还能短暂提升体温,模拟 “人工发热”,增强 NK 细胞和淋巴细胞活性,起到免疫调节的作用。在神经系统方面,低频太赫兹波配合温热效应,可激活副交感神经,降低皮质醇水平,对改善睡眠障碍具有积极意义。
该技术的应用场景十分广泛。在慢性疼痛管理领域,可通过抑制 P 物质释放和降低神经敏感度,有效缓解关节炎、纤维肌痛等疼痛症状;针对高血压、糖尿病、胃肠疾病、内分泌失调、失眠、脱发等亚健康和慢性疾病人群,能够提升线粒体效率,加速乳酸清除,改善疲劳综合征和代谢迟缓等问题;在术后康复方面,可促进胶原排列,增强局部供氧,加速创面愈合;此外,还能刺激成纤维细胞增殖,提升皮肤弹性,应用于美容抗衰领域。
安全性方面,该技术配备超医疗级精准 PID 温控系统,确保表皮温度不超过 43℃,核心体温波动控制在 0.2℃以内,避免热应激。同时无源,太赫兹波功率密度低于 1mW/cm²,远低于国际非电离辐射防护标准。不过,急性炎症期患者、严重心血管疾病患者以及孕妇需谨慎使用。
无源太赫兹+43℃恒温热疗与传统石墨烯远红外热疗的区别

据了解,该技术相关设备可定位为 “细胞级能量修复舱” 或 “深波恒温理疗系统”,凭借日本太赫兹材料技术与 AI 超医疗级PID精准温控的科技差异化,以及物理疗法非药物、无侵入性的自然疗愈理念,针对疼痛、代谢、免疫等精准健康场景,提供定制化解决方案。行业专家表示,这项技术的出现,为物理疗法的发展注入了新的活力,未来有望在国家权威部门要求发展物理非药物治未病的指引下,无源太赫兹43°C恒温热疗舱对大健康领域发挥更大的作用。
“掌”握科技鲜闻 (微信搜索techsina或扫描左侧二维码关注)










