睡眠,作为生命进程中不可或缺的环节,犹如健康的基石,对人体机能的正常运转起着维系作用。每年的3月21日是世界睡眠日,随着现代生活节奏的加快,睡眠缺乏所引发的一系列健康隐患愈发受到大众瞩目。近日,扬州大学兽医学院教授王志强团队在《先进科学》杂志上发表了一项聚焦睡眠缺失与肠道定植抗性关联的创新性研究,为理解肠道健康与睡眠的关系开辟了新路径。研究揭示,睡眠缺失不仅会削弱肠道定植抗性,还可能诱发肠道感染性疾病,而 β- 烟酰胺单核苷酸(NMN)有望成为重塑肠道健康的关键 “钥匙”,通过调节肠道菌群、优化次级胆汁酸代谢,恢复肠道的定植抗性。

“现代病” 睡眠缺失:健康的隐形 “杀手”
在现代社会,工作压力与丰富娱乐活动交织,使得睡眠缺失问题日益普遍,成为困扰众多人群的 “现代病”。论文通讯作者、扬州大学兽医学院的刘教授在接受《中国科学报》采访时指出,大量前期研究已表明,睡眠缺失如同一个多面 “杀手”,与心血管、呼吸、神经、免疫以及胃肠道等多种系统疾病紧密相连。就肠道而言,睡眠缺失会打破肠道微生物群的平衡状态,引发肠道炎症,进一步加重肠道氧化损伤。
刘教授进一步阐释,“睡眠缺失” 涵盖了睡眠质量下降与睡眠时间不足两大层面,包括熬夜、夜班工作、睡眠障碍、低质量睡眠以及因生理或病理原因导致的实际睡眠量减少等情况。而 “睡眠不足” 更侧重于睡眠时间未达正常标准,即通俗意义上的 “睡少了”。可见,睡眠缺失是一个更为宽泛的概念,囊括了睡眠质量与时长的双重缺陷,而睡眠不足仅是其中时长方面的缺失描述。
论文共同通讯作者王志强教授介绍,过往研究已发现睡眠缺失对肠道菌群的影响呈现多样性。由重要病原菌引发的肠道感染,尤其是多重耐药菌感染,正严重威胁着人类与动物的健康。据世界卫生组织统计数据显示,全球每年有超过 200 万人因肠道感染离世,其中儿童占据了相当大的比例。在部分国家,肠道感染导致的儿童死亡率在 5 岁以下儿童总死亡率中占比高达 70%。

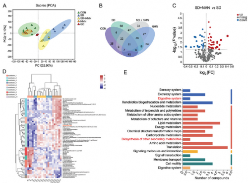
图释义:小鼠四组之间的粪便代谢产物谱的改变。 A)对CON,SD,SD + NMN,NMN小鼠的粪便中鉴定的代谢产物的PCA分析以及主成分(PC)1和2,分别解释了总方差的32.90%,14.10%。 b)维恩图显示了四组代谢物之间的关系。 c)与SD处理的小鼠相比,SD + NMN小鼠粪便中差异富代谢物的火山图。通过LC-MS分析鉴定出差异富集的代谢产物p值≤0.05和FC值≥2,并使用一个垂直和一条水平虚线的黑线区分。分别以红色和蓝色显示了显着上调和下调的代谢产物。肠道中没有明显变化(鼻子)的代谢产物以灰色显示。 d)对来自CON,SD,SD + NMN,NMN小鼠的粪便样品中前50个代谢产物的热图分析(n=每组6种生物学独立的动物)。颜色表示样品组中代谢物的相对丰度,颜色梯度与值之间的相应关系显示在梯度色块中。 DCA被标记为红色。e)
肠道菌群在维护人体健康中扮演着重要角色,健康的肠道菌群能够通过形成定植抗性,构建一道坚固的屏障,有效阻止外源病原体的入侵与定植。尽管肠道菌群发挥定植抗性的深层机制尚未完全明晰,但增强宿主的定植抗性无疑为对抗肠道感染提供了全新且极具潜力的策略。
然而,面对现代社会愈发严峻的睡眠缺失问题,其是否会对宿主肠道定植抗性产生影响,以及如何进行有效的防控,这些关键问题仍有待深入探究。王志强教授表示:“基于此,我们聚焦于睡眠缺失与肠道菌群的关联研究,尤其着重探索睡眠缺失与肠道定植抗性之间的内在联系,并深入挖掘肠道菌群在这一过程中所扮演的关键角色。”
逆转睡眠缺失对肠道定植抗性的影响:NMN的神奇功效
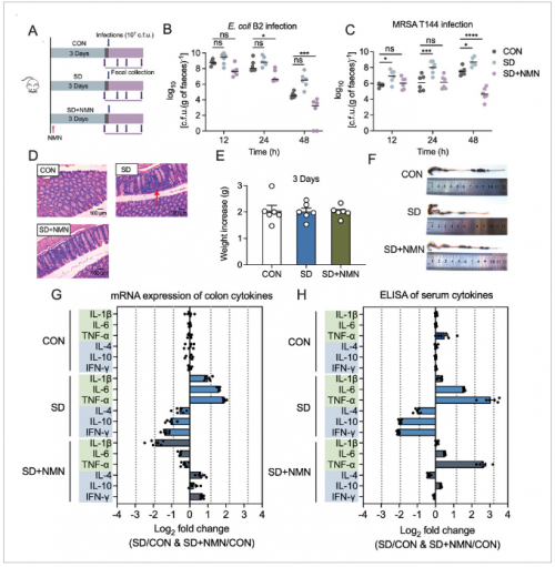
论文第一作者、扬州大学兽医学院的房丹博士在接受《中国科学报》采访时,详细介绍了研究团队开展的实验过程。首先,为模拟人类睡眠缺失状态,研究人员构建了小鼠睡眠剥夺模型,借助专业的睡眠剥夺仪对小鼠进行了连续 3 天的睡眠剥夺操作。在这期间,研究人员科学合理地设置了休息时间,以确保小鼠能够正常饮食,维持基本生理需求。随后,研究团队又成功建立了肠道耐药病原菌感染模型,在小鼠感染病原菌后,及时采集其粪便样本,通过精准检测粪便中的病原菌载量,以此判断病原菌在小鼠肠道内的定植情况。
实验结果令人瞩目:与空白对照组相比,睡眠缺失组小鼠的粪便病原菌载量显著升高,这表明睡眠缺失极大地削弱了小鼠肠道的定植抗性,使得病原菌更容易在肠道内定植。而令人惊喜的是,在睡眠缺失的同时补充 NMN 的实验组,其粪便病原菌载量明显降低,这意味着 NMN 的补充成功逆转了睡眠缺失对肠道定植抗性的负面影响。通过检测肠道炎症情况,该研究结果与此前相关研究结论高度一致,进一步验证了 NMN 在维护肠道健康方面的积极作用。

图释义:NMN补充可挽救小鼠肠CR的SD诱导的耗竭。 A)SD诱导的肠道感染模型的实验方案。将小鼠随机分为三组(n=每组6个独立动物),包括CON,SD和SD + NMN组。健康不受干扰的群体; SD,睡眠不足的小组; SD + NMN,睡眠剥离和NMN供应组(NMN:100 mg kg−1每天)。 b,c)在感染后12、24和48 h时小鼠粪便中的细菌载荷。大肠杆菌B2或C)MRSA T144。 D)结肠组织的H&E染色(原始放大倍率:×400)。在SD处理的小鼠中观察到结肠的炎症加剧,如淋巴细胞浸润的病理扩张所表明,以红色箭头为标志。疤痕棒,100 µm。 e)CON,SD和SD + NMN组中小鼠体重变化(n=每组6只独立动物)。 f)三组小鼠结肠的代表性图像。其中,在SD治疗的小鼠中观察到结肠萎缩和粘膜出血。 g)CON,SD,SD + NMN小鼠的结肠样品中炎症细胞因子的RT-QPCR分析。 h)CON,SD,SD + NMN小鼠血清样品中炎症细胞因子的ELISA分析。在(G)和(H)中,比较了两组之间的倍数变化。 CON组用作归一化的参考。
为深入剖析这一现象背后的作用机制,研究人员运用微生物多样性分析技术,对小鼠肠道菌群进行了全面而细致的分析。结果显示,睡眠缺失组小鼠的肠道菌群出现了明显的紊乱,特别是与次级胆汁酸代谢密切相关的菌群丰度发生了显著变化。与此同时,代谢组学分析结果表明,次级胆汁酸的含量也随之发生相应改变,其中脱氧胆酸在睡眠缺失组小鼠体内显著减少,而补充 NMN 后,脱氧胆酸的含量得到了有效恢复。
进一步深入研究发现,脱氧胆酸不仅自身具备强大的抗菌活性,能够直接对病原菌发挥抑制作用,还能够显著增强抗生素对耐药菌的清除效率。这一发现充分表明,脱氧胆酸是维持宿主肠道定植抗性的关键代谢物,在肠道健康防御体系中占据着核心地位。
盼生派(PSSOPP):凭NMN产品线打造抗衰极致体验
作为 NAD + 主要的合成原料,NMN 是一种小分子物质,具有卓越的生物特性,能够被人体细胞高效吸收,并迅速穿透细胞膜,进入细胞内部,从而有效促进细胞自然合成 NAD+。NAD + 广泛分布于人体的每一个细胞之中,参与了体内上千种生化反应,与人体的免疫功能、代谢过程紧密相连,是维持人体正常生理功能必不可少的辅酶。稳固细胞 DNA 结构,延缓衰老进程,NMN 在抗衰领域的重要性不言而喻。
对于有抗衰老、改善体能等需求的消费者而言,盼生派(PSSOPP)无疑是一款值得信赖的优质产品。盼生派(PSSOPP)创新性地复配了 6 大前沿抗衰成分,从多个维度协同作用,实现了体感的全面升级,效果更加全面且显著。
本月,在京东 PSSOPP 海外官方旗舰店,一场超值优惠活动正在火热进行中,消费者购买 1 件产品即可享受 8 折优惠,这无疑为追求健康与抗衰的朋友们提供了绝佳的体验机会。

盼生派(PSSOPP)在产品研发与生产过程中,采用了目前行业内最为先进的全酶法原料生产工艺。这种工艺以最自然、最绿色环保的方式提取 NMN,能够确保产品纯度高达 99.9%,且不含任何重金属和化学试剂残留,充分保障了产品的安全性与高品质。每瓶盼生派(PSSOPP)产品中 NMN 含量高达 32000mg,远远超过同类产品平均水平。同时,产品还精心复配了多种抗氧化提取物,能够有效促进 NMN 的高效吸收,进一步提升产品功效。
除了 NMN 这一核心成分外,盼生派(PSSOPP)中的其他成分同样具有卓越的抗衰功效。PQQ 作为一种辅酶结构的类 B 族维生素,具有多重保健作用。它能够精准保护线粒体,促进线粒体生物合成,显著改善线粒体功能,从而有效提升机体能量代谢水平,促进能量的高效利用。此外,PQQ 还能够刺激施万细胞(周围神经系统中的神经胶质细胞)生成神经生长因子(NGF),对促进神经生长、保护大脑功能具有积极意义。
淫羊藿苷作为从传统中药材淫羊藿中提取的天然活性成分,在增强免疫力、改善骨骼健康、调节内分泌等方面展现出显著功效。现代科学研究证实,淫羊藿苷能够有效促进成骨细胞的增殖与分化,对于预防和改善骨质疏松具有重要作用。同时,在调节生殖系统功能方面,淫羊藿苷能够提升性激素水平,对因激素失衡导致的一系列问题具有良好的改善效果,是极具研究价值与应用前景的天然化合物。
牡蛎,这种常见的贝类生物,富含蛋白质、锌、铁、维生素以及独特的生物活性物质。在健康功效方面,牡蛎提取物具有增强免疫力、改善性功能、抗氧化等多重作用。研究表明,牡蛎中的锌元素对于维持男性生殖系统的正常功能起着至关重要的作用,能够显著提升精子质量与活力。此外,牡蛎所含的生物活性肽等成分具有强大的抗氧化应激能力,能够有效减少细胞氧化损伤,在维护人体健康、延缓衰老进程中发挥着不可忽视的作用。

综合来看,盼生派(PSSOPP)凭借其卓越的配方设计、先进的生产工艺以及显著的产品功效,在众多同类产品中脱颖而出,成为抗衰领域的佼佼者。对于渴望长期修复身体机能、追求高品质健康生活的消费者来说,盼生派(PSSOPP)无疑是一款不容错过的优质产品。
为肠道疾病防治提供新策略:开启肠道健康新思路
刘教授形象地比喻道:“就如同自然界中任何事物都存在对立统一的两面一样,耐药菌也拥有自身独特的氧化过程和抗氧化防御系统,二者相互对立又相互制约。” 耐药菌在生存与繁殖过程中,需要依靠生物氧化作用获取维持代谢活动所需的能量,这一过程不可避免地会产生活性氧。然而,当活性氧产生过量时,就会对细菌自身造成严重的氧化损伤,甚至导致细菌死亡。为了应对这一威胁,耐药菌在长期进化过程中逐渐形成了自身的抗氧化防御系统,能够及时清除因生物氧化作用以及外界环境因素导致的过多活性氧,从而避免因氧化损伤而引发的死亡。在正常生理状态下,耐药菌的氧化 - 抗氧化过程处于一种动态平衡之中。
此次研究表明,脱氧胆酸能够破坏细菌的膜通透性,加剧其氧化损伤,从而发挥强大的抗菌活性。更为重要的是,外源性补充脱氧胆酸能够通过促进抗生素在细菌胞内的累积,巧妙地干扰耐药菌自身的氧化 - 抗氧化防御系统,进而显著增强抗生素对耐药菌的杀灭效果。

规律的作息与良好的睡眠,无疑是维持人体健康的基石。然而,在现实的现代社会中,由于各种外界因素与压力的存在,睡眠缺失引发的肠道感染问题往往无法单纯通过补充高质量睡眠来解决。刘教授指出:“通俗来讲,很多时候人们并非主观上不想睡,而是受到外界条件限制,无法保证高质量的睡眠。因此,外源性的干预措施为解决这一难题提供了一条极具潜力的途径。” 相较于单纯研究睡眠缺失或睡眠补充对肠道定植抗性的影响,寻找能够通过外源补充增强肠道定植抗性的物质,具有更为重要的现实意义与应用价值。
这项工作为耐药病原菌引起的肠道感染性疾病的防治提供了新策略。“当然,目前还需要更多研究阐明其临床应用价值和人体有效性。同时,靶向肠道微生物和胆汁酸代谢途径,是颇具研究前景的一种治疗思路。”刘教授说。
参考文献:
Dan Fang,Tianqi Xu,Jingyi Sun,Jingru Shi,Fulei Li,Yanqing Yin,Zhiqiang Wang,Yuan Liu
First published: 25 January 2023
“掌”握科技鲜闻 (微信搜索techsina或扫描左侧二维码关注)










