(图片来源:视觉中国)蓝鲸新闻3月14日讯(记者 王婉莹)去年9月以来,A股成交一片火热之时,一批散户跑步入场资本市场,此后部分散户或主动或在花式营销“轰炸”下被诱导购买投顾机构的服务,而后续的市场波动起伏、涨跌不一,也让一批个人和机构“盯上”投资人。
记者注意到,社交平台上出现一批打着“维护投资者合法权益”幌子的个人或机构,诱导证券投顾公司的客户办理退费、代客投诉等,从中收取本金15%-50%不等的手续费,就此形成一条完整的“代维”黑灰产业链。
从调查情况来看,部分所谓的“律师”个体账号背后,往往是一家小型公司,并不具备法律执业资格;还有部分不法机构,购买个人信息,随后电话骚扰推销代理维权业务,按每单获利情况从中收取费用。
另有投顾机构人士向记者透露,亦有内部人士自身掌握或是打通关键环节获得客户信息,然后以“代理维权讨费”的名义联系客户,利用机构内部流程便利性退费,从中赚取高额手续费,对投资人“一鱼两吃”。
而在实际维权过程中,不法群体往往通过编造或歪曲事实的手段进行恶意投诉,签订所谓的“代理协议”,而这些协议往往包含诸多不利于投资者的条款,如高额的代理费用、模糊的退费条件等等,更有甚者,一旦收到资金,便可能消失无踪。种种行为,也导致客户正常与机构沟通的渠道和资源被侵占,合法权益反而难以得到保障。
“李鬼”律师频现,投顾机构有“内鬼”
“一个投诉,乖乖全退费”“不用起诉,一个电话,有点脏但全额退”“比12315更管用”,眼下,各大社交平台上不乏有“全额退费”“专业维权”为噱头的机构,声称可以帮助投资人向投顾机构退费,甚至主动接触投资人,声称要帮维权。
(图片来源:小红书)记者调查发现,不少名为“xx律师帮你”等打着法律幌子的个体账号背后,往往是一家小型公司,并不具备法律执业资格。
譬如,在小红书账户“小迟维权”的主页,显示其所属公司为吉林省梦影传媒有限公司;“张律帮你”所属公司为武汉维尚法律咨询服务有限公司;“三尺事务-李”称自己属于深圳市三尺法务科技有限公司。天眼查信息显示,这些机构经营范围中虽然包含法律咨询,但却不含依法需律师事务所执业许可的业务。
北京德和衡(青岛)律师事务所实习律师刘小然在接受记者采访表示,法律咨询业务范畴是没有特定证件要求的,此类公司并不具备资质,仅是在注册公司之际,将经营范围注册为法律咨询。“法律咨询公司并无开庭诉讼资质,亦无法接受投资者的委托进行法律诉讼等事宜,最终可能导致投资者独自面对诉讼并承担法律后果。”
记者以投资人身份向名为“张律帮你”的账号询问其是否是律师时,对方未正面回答,仅表示“是专门做金融维权,投顾退费的。”
(图片来源:小红书)同时,其主页多是展示一些成功帮助要回的案例。业内人士指出,这些个人账号在网络上发布所谓“成功案例”,目的在于诱导客户维权并获取高额报酬。
(图片来源:小红书)从获客路径上来看,一部分是个人或机构通过社交媒体发布帮助退费信息,另一部分则是非法购买个人信息,主动找上门来。有不少用户在社交媒体平台反映,自己接到了“代维”人士的电话,声称可以帮忙找机构退费,只收取30%的服务费。
另有业内人士向记者透露,还有投顾机构内部人士自身掌握或是打通关键环节拿取到用户信息,然后以“代理维权讨费”的名义联系用户,再通过机构内部流程将费用退回给客户,从中赚取高额手续费。“就是典型的同一波‘韭菜’割两遍。”该人士表示,还有部分代理维权的个人,此前就是投顾机构员工,携带客户名单实现“一鱼两吃”,“将客户从xx老师交流群转移到xx老师维权群。”
同时,亦有投顾公司人士向记者证实,业内有投顾机构发现客户退费数据差异,通过内部调查发现内部人员买通了运维,开通后台数据权限,而后报警处理将其抓获。“这种明面是很难查到的,我们公司之前也让技术团队排查过,后来基本数据上都做了多重隔离,但是数据泄漏问题还是防不胜防。这种操作一本万利,内部信息不少人都有权限,实施起来又相对隐蔽,很难完全杜绝。”
刘小然律师向记者表示,此类行为触犯了多项法律法规。其中,非法获取、出售或提供公民个人信息,情节严重的会涉及侵犯公民个人信息罪;如果企业内部人员收受代维机构人员给予的贿赂,可能构成非国家工作人员受贿罪;若内部人员利用职务上的便利,将本单位财物非法占为己有,数额较大,则可能构成职务侵占罪;若当投顾公司内部人员与代维机构共同谋划,以欺骗手段非法占有公私财物时,就可能构成诈骗罪。
维权幌子下的暴利生意:恶意投诉挤占合规通道
记者以投资人身份与多位所谓的代理维权个人进行了交流。
从具体操作来看,对方先问及交费时间是否仍在三年服务期内,是否留存有相关付费凭证,聊天记录等,随后对相关材料进行审理,并签订委托合同,各家所收取代理费用不同,收取节点也不同。
如“小迟维权”表示需要前期支付委托费用,“具体委托金额需要专员审核了材料之后才能确认”。当记者进一步追问如果未能讨回如何处理时,其表示“只要专员审核没有问题,那么退费就没有问题,如果审核不行,那么就不会接受案件。”
(图片来源:小红书)对于这种形式,业内人士指出,要求投资者“预付委托费”且以“审核通过即承诺成功”的话术诱导签约,这一模式暗藏多重风险。所谓“审核通过”无客观标准,若机构以“材料不全”“证据不足”等理由拒绝受理,前期费用可能被以“审核服务费”等名目扣留,投资者面临损失风险。此外,若合同中若未明确“不成功全额退费”条款,即便退费失败,机构仍可能以“已投入人力成本”为由克扣预付资金。
此外,也有机构承诺在“维权成功”后再收取费用。“三尺事务-李”“张律帮你”等博主均表示前期签订合同,“不成功不收取任何费用”。
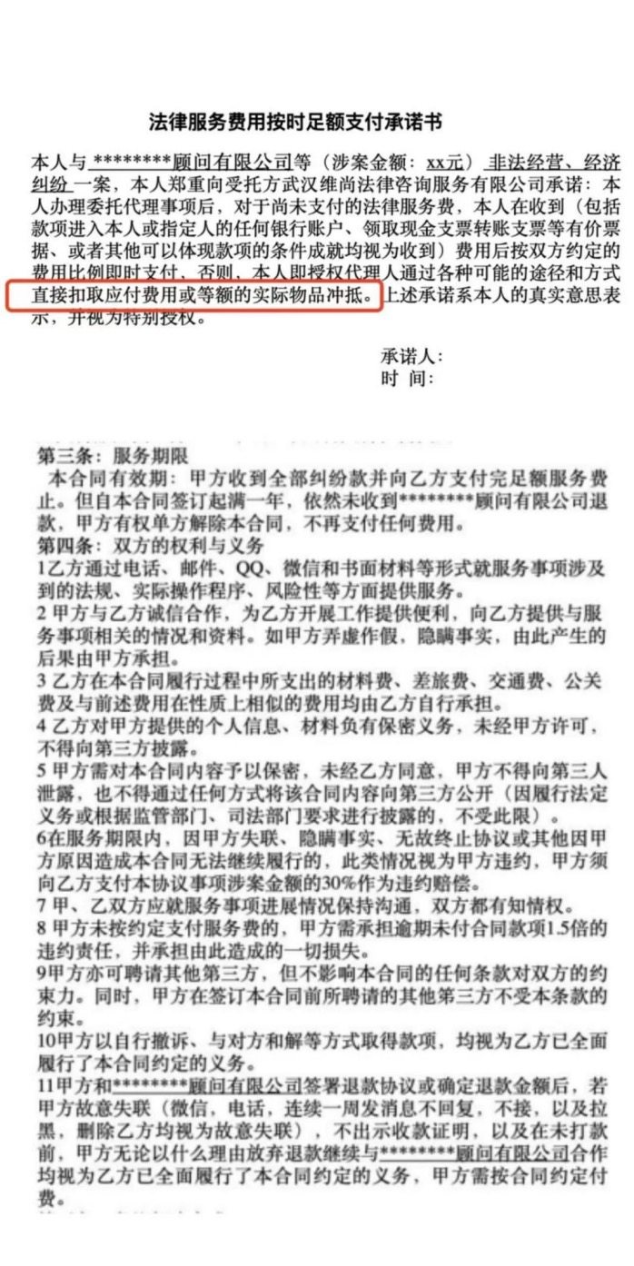
“张律帮你”还向记者提供了一份合同模版,其中明确标注每一笔款项到账后一日内,“以后期实际取得款项的30%作为服务费支付给乙方”。
(图片来源:社交平台“代维”提供)对于合同模版,刘小然律师分析指出“合同中约定的权利义务不对等,比如和解撤诉均视为完成义务,实质上免除了乙方(代维机构方)实际服务的责任。此外还存在对甲方信息滥用的风险,以及过度约束甲方对乙方所谓的保密材料合理使用权,同时合同中提及的直接扣账权限显然是不合理的。
(图片来源:社交平台“代维”提供)有投顾人士告诉记者,这些机构主要就是利用信息差牟利。“每款产品存在一定差异,有些是部分退款,有些会全部退款,一般情况下,只要是小课,基本上是默认退款,假如买了一年的服务,但已经接受服务3个月,那么会默认退回9个月退款,而这种情况下如果想要全额退款,则需要找到客服协商。而许多退费机构承诺全额退款,则会使用一些非常手段,例如引导客户通过投诉与发帖逼迫投顾公司就范。”
总体来看,这类“代理维权”活动,个人信息面临着极高的泄露风险,甚至可能被不法分子非法利用,预付资金还存在资金的二次被骗风险。在实际维权过程中,代维机构往往通过编造或歪曲事实的手段进行恶意投诉,也导致客户正常与企业沟通的渠道和资源被侵占,合法权益反而难以得到保障。
北京盈科律师事务所合伙人张琦对记者指出,伪造证据可能触犯《民事诉讼法》第114条,甚至触犯《刑法》第307条(帮助伪造证据罪),可处3年以下徒刑。而若投资者明知证据虚假仍使用,可能构成共同侵权,需承担连带赔偿责任。
“我们对那些个人账号的举报效果几乎微乎其微,法律途径也需要大量的工作,对于机构而言入不敷出,对方可以换个牌子继续做,而且做的人很多,起诉单一公司没有意义。”上述投顾机构人士对记者表示,“若对服务不满,只要符合约定,用户自己也可以办理退款,希望大家合理维权,不要轻信带有目的性的不法牟利机构,做好筛选。”(蓝鲸新闻 王婉莹 wangwanying@lanjinger.com)
“掌”握科技鲜闻 (微信搜索techsina或扫描左侧二维码关注)










