南方财经全媒体记者卓皙雯 广州报道
据中国人大网消息,根据十四届全国人大三次会议主席团决定的代表提出议案的截止时间,到3月8日12时,十四届全国人大三次会议秘书处共收到代表议案269件;收到代表建议8000余件。据新华社消息,截至3月5日20时,全国政协十四届三次会议共收到提案5890件。
南财数据团队观察到,今年全国两会期间围绕数据要素议题专门提出的人大代表建议和政协提案略有减少。去年同期,多位全国人大代表和全国政协委员围绕数据资源开发利用、数据资产入表、数据基础设施建设、数据交易流通等话题,提出了许多系统性的创新制度理论设计。有从业者疑问,这是否意味着数据要素概念在两会“遇冷”?
经南财数据团队统计梳理发现,与之前重点聚焦制度设计不同,今年涉及数据要素的人大代表建议和政协提案多聚焦于人工智能、金融、工业等具体的垂直行业,体现出“数据要素×”的特征,正逐步向落地应用层面迈进。有专家分析,各领域都需要数据要素化利用,全国人大代表建议和全国政协提案也呈现出多样性。
数据要素相关内容更“碎片”但更务实
2024年两会期间,有代表针对数据资产提出创新应用体系的建议;也有代表面对当时数据要素市场发展中存在的问题,提出应建设全国统一规范市场规则体系。完善数据交易所建设、构建数据资产核算入表制度、确立数据产权制度框架、建设数据跨境流动规则等更是成为频频出现的热点。
据公开可查询信息,去年全国两会期间,人大代表和政协委员们多围绕数据要素市场的细分领域开展制度理论创新,带来了多份专门的系统化建议和提案。与之相比,2025年的数量略有减少。

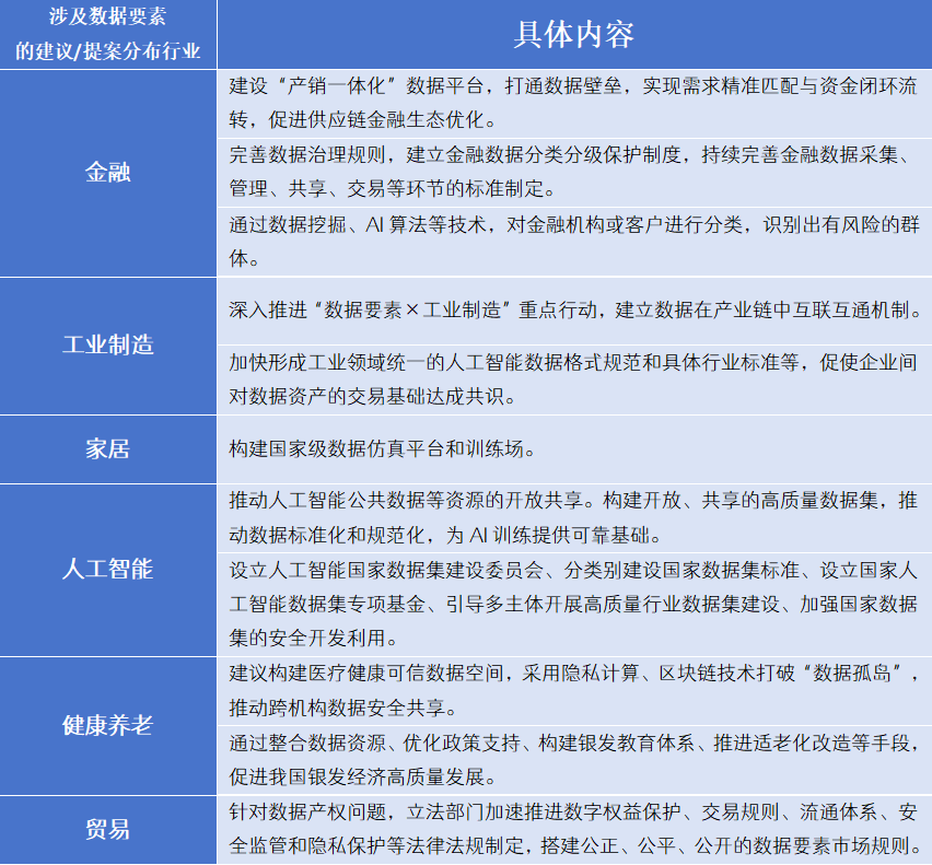
不过,进一步梳理可以发现,今年,在金融、工业、家居、养老、人工智能、城市治理等领域的全国人大代表建议和全国政协提案中,数据要素相关内容的“含量”其实并不少,似乎是“碎片化”地呈现在了各种垂直产业之中,与实体经济产业场景结合更紧密、更务实。

如对于传统制造业发展,全国政协委员、吉利控股集团董事长李书福提出,应深入推进“数据要素×工业制造”重点行动,建立数据在产业链中互联互通机制。
除了助力产业发展,数据要素同时也深入到了城市治理等领域。针对超大特大城市面临的诸多难点问题,全国政协委员,上海航天信息科技研究院院长、同济大学城市风险管理研究院执行院长伍爱群提出,要推进数字基础设施建设,并完善数字治理相关法规、制度、标准、政策,加强数据安全监管。
华东政法大学数据法律研究中心主任高富平分析,在全面数字化转型的背景下,各行各业都存在着数据要素化利用的问题。因此,代表委员们对数据要素的建议和提案也呈现出多样性。尤其,工业数据再利用是整个智能制造的核心,对工业数据的关注也表明了代表委员们密切关注我国实体经济提质增效、数智化转型。
“AI+数据”受到热议
随着DeepSeek等“中国造”的人工智能不断取得突破创新,业界越来越意识到,大模型训练需要突破数据供给的瓶颈。今年两会,“AI+数据”成为热词。多位代表委员结合自身专业经验就此提出了建议或提案。
全国人大代表,中国移动四川公司党委书记、董事长、总经理马奎分析,数据在人工智能中的开发利用,还需要在高质量供给、高水平利用、高效能治理方面进一步提升。他建议从数据供给、利用以及治理等方面,加快推动数据要素在人工智能领域的规模化开发利用。
全国政协副秘书长、民建中央副主席孙东生表示,针对推进“人工智能+产业”,要推动数据相关标准研制和数据要素市场建设,搭建数据交易平台,培育专业数据服务商和第三方服务机构。
聚焦工业智能,全国人大代表,海尔集团董事局主席、首席执行官周云杰指出,当前工业大模型应用实践面临着数据质量与语料库构建的双重瓶颈。对此,他建议,要发布国家级工业场景图谱、语料库和数据集。
全国政协委员、中国工信部原副部长王江平提出,可以设立人工智能国家数据集建设委员会和国家人工智能数据集专项基金,分类别建设国家数据集标准,引导多主体开展高质量行业数据集建设。
针对AI大模型生成幻觉数据产生危害,全国人大代表、科大讯飞董事长刘庆峰建议,要构建安全可信数据标签体系,建立安全可信、动态更新的信源和数据知识库,对不同类型数据的可信度和危害程度建立标签体系,并定期清理幻觉数据,提升生成内容可靠性。
面对人工智能技术深度应用带来的数据安全挑战,全国政协委员,全国工商联副主席、奇安信集团董事长齐向东建议,出台大模型网络数据安全强制合规要求等文件,对企业做好人工智能时代的安全防护工作给予清晰指引,并鼓励产业内定期开展网络和数据安全“体检”,同时设立专项基金促进“AI+安全”创新成果落地。
从顶层设计迈向落地应用
“目前,数据要素已逐步从顶层设计走向落地应用。”广东海丝研究院研究员尤一炜分析。
回顾去年的全国人大代表建议和政协提案,诸多呼声已得到落地回应。据国家数据局局长刘烈宏日前发表的署名文章,国家数据局首次承办完成人大政协建议提案 500 多件,去年重点推进数据要素市场化工作,在数据领域各项工作取得重要进展。当前,数据基础制度框架已基本形成,数据基础设施建设正加快探索布局。
据南财数据团队盘点,自2023年10月25日国家数据局成立,至2024年12月31日,国家层面共发布了数十份数据要素相关政策文件,搭建起数据基础制度的基本框架,其中数据产业、公共数据、数据产品、算力平台等等成为高频关键词。(插入链接)在实践层面,有24家数据交易机构打破区域数据壁垒,发起互认互通;北上广深浙琼黔等地的数据交易机构上架产品1.6万多个。
刘烈宏2025年1月10日在全国数据工作会议上表示,2024年全国数据市场交易规模预计超1600亿元,同比增长30%以上,其中场内市场数据交易(含备案交易)规模预计超300亿元,同比实现翻番。
“在2024年‘制度建设年’的基础上,将2025年明确为数据工作‘改革攻坚年’。”刘烈宏在署名文章中表示,今年数据工作要继续以数据要素市场化配置改革为主线,重点突破制约数据要素市场化价值化的难点堵点痛点问题。
2025年年初,许多数据要素相关建设计划正加速启动。比如,国家数据局以线上线下结合的方式举办公共数据资源登记业务培训会;全国16个城市被选取开展物流数据开放互联试点工作;第二批公共数据应用示范场景建设清单已于近期发布;高质量数据集建设工作启动会在京召开,赋能行业高质量发展。
当前,数据市场培育还处于起步发展阶段,需要加快各项改革举措落地,且数据要素市场化价值化涉及大量的理论和实践问题,需政产学研协同合作推进。高富平表示,数据要素市场建设已经进入到深水区,需要全面的制度配套,数据要素如何资产化、如何变现是贯彻其中的核心问题。
(南方财经全媒体记者徐小琼对本文亦有贡献)
“掌”握科技鲜闻 (微信搜索techsina或扫描左侧二维码关注)










