
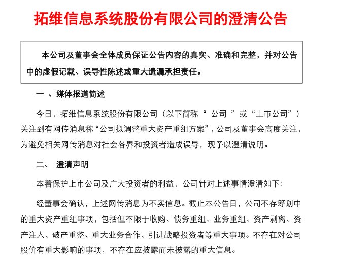
中新经纬3月6日电 拓维信息系统股份有限公司(以下简称拓维信息或公司)6日午间披露澄清公告指出,关注到有网传消息称“公司拟调整重大资产重组方案”,经董事会确认,上述网传消息为不实信息。
公告截图拓维信息称,截至公告日,公司不存筹划中的重大资产重组事项,包括但不限于收购、债务重组、业务重组、资产剥离、资产注入、破产重整、重大业务合作、引进战略投资者等重大事项。不存在对公司股价有重大影响的事项,不存在应披露而未披露的重大信息。
公告指出,对于有关媒体或平台发布、转载或传播未经查实的内容对公司造成的影响,公司将保留依法追究其法律责任的权利。
官网介绍,拓维信息成立于1996年,2008年上市。公司业务涵盖软件/考试服务、智能计算、开源鸿蒙操作系统,服务数字政府、运营商、考试、交通、制造、教育等行业1500+政企客户。
企业经营方面,公司预计2024年归属于上市公司股东的净利润亏损1亿-1.5亿元,上年同期为盈利4496.31万元。对于业绩变动,公司表示,因业务发展需要,银行借款规模增加、技术人员储备增加导致费用增加,以及由于项目运营情况未达预期计提商誉、无形资产等减值准备等原因导致公司净利润亏损。
二级市场上,截至发稿时,拓维信息报41.41元,涨幅8.92%,目前公司总市值520.1亿元。(中新经纬APP)
新浪科技公众号
“掌”握科技鲜闻 (微信搜索techsina或扫描左侧二维码关注)










