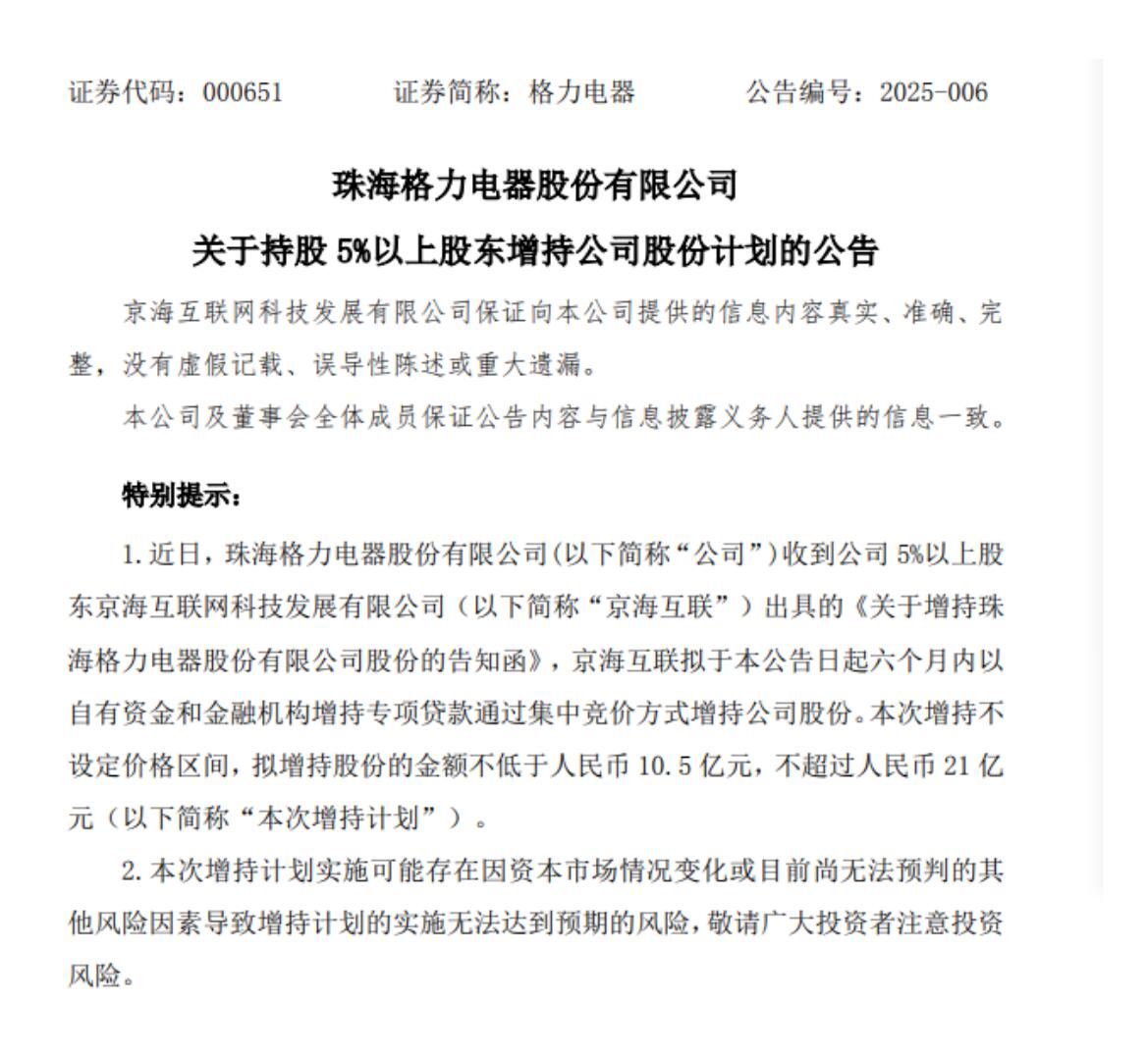
2025年3月4日,珠海格力电器股份有限公司(SZ.000651)发布了《关于持股5%以上股东增持公司股份计划的公告》,该公告显示,格力电器近日收到京海互联网科技发展有限公司(以下简称:京海互联)出具的《关于增持珠海格力电器股份有限公司股份的告知函》,京海互联拟于该公告起的六个月内,以自有资金和金融机构增持专项贷款,通过集中竞价的方式增持格力电器的股份。

公告内容显示,本次增持不设定价格区间,增值股份金额不低于人民币10.5亿元,不超过人民币21亿元,增持资金将来源于自有资金及渤海银行提供的专项贷款(不超过14.7亿元,期限1年)。在此次增持计划之前,京海互联持有格力电器的股份为392,442,954股,占格力电器总股本7.01%。
值得一提的是,在3月4日的公告前的12个月内,京海互联通过集中竞价的方式累计增持格力电器的股份达到了6,399,916股,而且,京海互联在本次公告披露日之前的六个月内部不存在减持格力电器股份的情况。
关于此次拟增持格力电器股份的目的,公告中已经明确提到:基于对格力电器未来发展的信心和对格力电器价值的认可,增强投资者信心,维护广大投资者利益,促进格力电器持续、稳定、健康的发展。
众所周知,京海互联是格力电器第三大股东,其自身的股东都是格力电器位于全国各地的核心经销商,京海互联董事长兼总经理郭书战、董事张君督都曾在格力电器董事会中长期任职。
根据2月25日格力电器发布的公告显示,郭书战已经不在格力电器第十二届董事会成员名单之中,而张君督继续担任格力电器董事。大股东的增持计划直接提振了股价,3月4日格力电器开盘即大涨。
新浪科技公众号
“掌”握科技鲜闻 (微信搜索techsina或扫描左侧二维码关注)










