来源:北极光创投
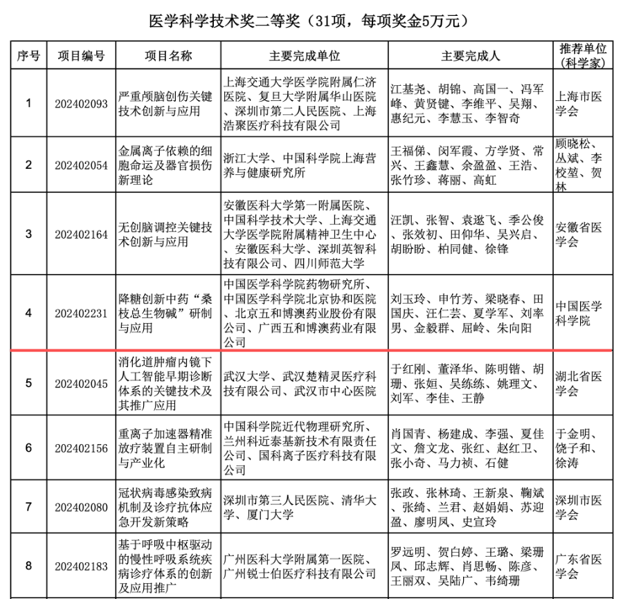
北京五和博澳药业股份有限公司的“降糖创新中药‘桑枝总生物碱’研制与应用”项目荣获中华药学会医学科学技术奖。


桑枝总生物碱是五和博澳与中国医学科学院、北京协和医学院药物研究所“产学研医”深度融合转化的成果,该产品按“天然药物”路径审批,适应症为2型糖尿病,于2020年3月获批上市,并于同年进入医保目录,是我国十多年来首个获批的降血糖中药新药,也是全球首个植物来源的有效组分降血糖天然药物。
桑枝总生物碱不仅在小肠发挥糖苷酶抑制剂作用,还可吸收入血并广泛分布,具有保护胰岛β细胞功能、改善胰岛素抵抗、缓解慢性炎症、控制体重以及心肾获益等多重药理作用。其与化药头对头的随机双盲高标准临床评价,为产品的安全性与有效性提供了高级别循证医学证据。相关研究结果发表于国际权威期刊《Diabetes Care》,打破了传统中药单独使用无法理想降糖的认知。此外,桑枝总生物碱与青蒿素、三药三方一同作为三大代表成果,被写入《国家自然科学基金医学科学“十四五”发展战略研究报告》。
继列入《老年糖尿病中医诊疗指南》《糖尿病中医治疗——方药应用指南》《老年2型糖尿病慢病管理指南》《糖尿病心肌病病证结合诊疗指南》之后,桑枝总生物碱片又成功被列入《中国糖尿病防治指南(2024版)》,并于2025年1月发布。截至目前,已经纳入5本指南推荐、1个专家共识和2本医学教材。

医疗企业动态
北极光创投
创立于2005年
长期专注于投资早期科技企业
深耕中国,放眼全球
管理6期美元基金和4期人民币基金
投资了400余家优秀企业
在新技术,医疗健康以及新消费领域
构建起全产业生态链
新浪科技公众号
“掌”握科技鲜闻 (微信搜索techsina或扫描左侧二维码关注)










