
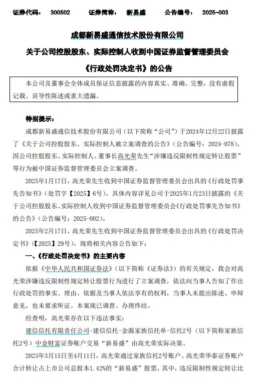
中新经纬2月17日电 17日盘后,新易盛公告,2月17日,公司控股股东、实际控制人、董事长高光荣收到中国证券监督管理委员会出具的《行政处罚决定书》。
来源:公司公告证监会表示,依据《中华人民共和国证券法》(简称《证券法》)的有关规定,对高光荣涉嫌违反限制性规定转让股票行为进行了立案调查,依法向当事人告知了作出行政处罚的事实、理由、依据及当事人依法享有的权利,当事人未提出陈述、申辩意见,也未要求听证。本案现已调查、办理终结。
经查明,高光荣存在违法事实。建信信托有限责任公司-建信信托-金源家族信托单-信托2号(简称家族信托2号)中金财富证券账户交易“新易盛”由高光荣实际决策。
2023年3月15日至4月11日,高光荣通过家族信托2号账户、高光荣华泰证券账户合计转让占上市公司总股本1.42%的“新易盛”股票,其中,违反限制性规定转让比例0.42%,违法所得949.86万元。
高光荣通过家族信托2号账户持有“新易盛”期间,未如实向新易盛报告实际持股情况,导致新易盛2020年、2021年、2022年年报披露的股东相关情况存在虚假记载。
证监会认为,一是高光荣上述转让股票行为,违反《证券法》等规定,构成《证券法》所述违法情形。二是高光荣上述信息披露违法行为,违反《证券法》等规定,构成《证券法》所述违法情形。
证监会决定:
一、对高光荣违反限制性规定转让股票的违法行为,责令改正,给予警告,没收违法所得949.86万元,并处以2000万元罚款。
二、对高光荣信息披露违法行为,责令改正,给予警告,并处以200万元罚款。
综合上述两项违法事实,对高光荣合计没收违法所得949.86万元,并处以2200万元罚款。合计罚没3149.86万元。
新易盛表示,上述《行政处罚决定书》的事项内容仅涉及公司控股股东、实际控制人高光荣个人,与公司经营无关,不会对公司生产经营产生影响,公司生产经营情况一切正常。
公开资料显示,新易盛业务主要涵盖全系列光通信应用的光模块,产品服务于 AI/ML集群、云数据中心、数据通信、5G无线网络、电信传输、固网接入等领域的国内外客户。
业绩方面,新易盛预计2024年归属于上市公司股东的净利润28亿元-30.5亿元,同比增长306.76%-343.08%。该公司提到,受益于算力投资持续增长,高速率产品需求快速提升,公司预计销售收入和净利润较上年同期大幅增加,同时本期利息收入和汇兑收益对公司利润水平产生正向影响。
二级市场上,截至2月17日收盘,新易盛报123.3元/股,公司总市值874亿元。(中新经纬APP)
“掌”握科技鲜闻 (微信搜索techsina或扫描左侧二维码关注)










