运营商财经网 张运迪/文
2月8日,上海华瑞银行收到了一张巨额罚单,因多项违法事实被上海金融监管局重罚680万元,吸引了市场的关注。

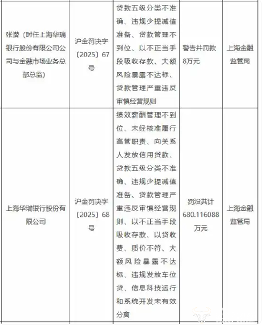
具体来看,上海华瑞银行因”绩效薪酬管理不到位、未经核准履行高管职责、向关系人发放信用贷款、贷款五级分类不准确、违规少提减值准备、贷款管理严重违反审慎经营规则、以不正当手段吸收存款、以贷收费、质价不符、大额风险暴露不达标、违规发放车位贷、信息科技运行和系统开发未有效分离“等12项违法违规行为被罚680万元。
与此同时,时任华瑞银行公司与金融市场业务总部总监张潜,因贷款五级分类不准确、违规少提减值准备、贷款管理不到位、以不正当手段吸收存款、大额风险暴露不达标、贷款管理严重违反审慎经营规则,被警告并罚款8万元。
数罪并罚暴露出华瑞银行在多项业务操作和内部管理上的漏洞,也极有可能隐藏不少潜在的风险。在此次同时期上海金融监管局披露的49 张罚单中,华瑞银行也成为被处罚金额最高的机构。
另外,去年华瑞银行还出现过一起因“操作失误”造成客户莫名背上3.96亿贷款的闹剧。去年3月,李女士查询征信时,发现自己竟成了3.96亿元巨额贷款的担保人。征信信息显示,李女士作为上海理业公司的保证人,从上海华瑞银行贷款3.96亿元。
其后华瑞银行回应称,此次事件系同名客户“李素芬”的征信信息报送过程中,因信贷人员操作失误造成征信误报,该情况与主业务借款人上海理业公司完全无关,该行已及时完成信息纠正。
虽然此事件最后已经和平解决,背后却也真实反映出华瑞银行系统建设和审核流程等问题。这场”乌龙“事件似乎与此次680万元大额罚款之间没有关联。运营商财经网将持续关注。
]article_adlist-->
新浪科技公众号
“掌”握科技鲜闻 (微信搜索techsina或扫描左侧二维码关注)










