一笔超级重组呼之欲出。
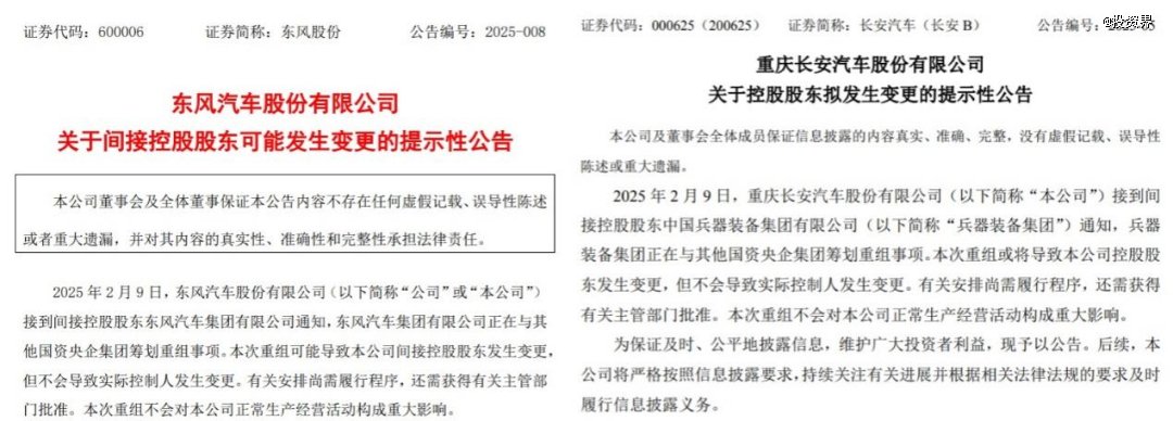
投资界-并购最前线获悉,东风股份和长安汽车同日公告称,双方的间接控股股东正在与其他国资央企集团筹划重组事项。如出一辙的公告内容,还出现在了多家东风系和兵装系上市公司公告中。

虽然双方公告中均未指出互为重组对象,但高度重合的发布时间以及公告内容,令业内普遍认为,两者重组事宜存在着一定的关联性。由此一来,引发了外界对于长安、东风重组合并大戏的期待。
历史性一刻
全球第五大车企将诞生
据中国兵器装备集团有限公司官网介绍,其是中央直接管理的国有重要骨干企业、国防科技工业的核心力量、国防工业和国民经济的战略性企业。旗下的长安汽车,在全球拥有12个制造基地、22个工厂,产品远销60多个国家或地区,自主品牌销量突破2500万辆。
东风汽车集团有限公司则是以汽车制造、销售、服务和技术研发为主业的商业一类央企,前身是始建于1969年的第二汽车制造厂(简称二汽)。50多年来,累计产销汽车近6000万辆,上缴税费6700多亿元。此外,东风在国家企业技术中心排名中位居汽车行业第2位,拥有有效授权专利1.6万余项。
值得一提的是,兵装集团官方上周披露消息显示,正与兵器工业集团(下称“兵工集团”)进行进一步全面深化合作、共同服务国防和军 队现代化建设进行深入交流。因此,有业内人士指出,东风汽车和长安汽车重组的概率极大,而兵装集团、兵工集团或将合并聚焦军工业务。
时移世易,新能源汽车产业如今已进入大争之世。数据显示,2024年一汽、东风、长安的新能源汽车销量分别为33万辆、86万辆和73万辆,但合计192万辆仍不及比亚迪全年销售量的一半。
可以看出,尽管2024年东风汽车、长安汽车以及一汽集团新能源增势明显,但相较于比亚迪等企业仍有不小差距,这或许也是央企重组的诱因所在。
天风证券分析称,从新能源格局来看,头部中央企业缺位严重。过去几年依靠自身的内部转型,国企在新能源整合方面依旧落后于市场。央企汽车行业的资源整合或将帮助国有企业在渠道、供应链等方面抢占新能源市场份额,形成国有车企巨头。
不过,具体重组事宜目前还不得而知,尚有一系列悬念待解。按照公告所示,“有关安排尚需履行程序,还需获得有关主管部门批准。”
但可以预见的是,一旦最终重组落地,按照2024年的合计销量计算,东风和长安共售出超500万辆新车,超越了比亚迪同年427.2万辆的销量纪录,将一举成为中国最大的汽车集团、全球第五大车企。
历史性的一刻或许就快诞生了。
2025车圈淘汰赛
一场轰轰烈烈的车圈淘汰赛正在上演。
长安汽车董事长朱华荣此前曾预测,未来3至5年将有80%的中国燃油车品牌“关停并转”。在2024长安汽车全球伙伴大会上,他再次指出,中国新能源汽车产业总体亏损严重,车企成本居高不下,批量小产品多。未来,兼并重组、关停并转将成为新能源汽车行业常态。
与此同时,工信部曾多次提及鼓励优质新能源汽车企业兼并重组,做大做强,推动提高产业的集中度。发改委也表示,将继续通过政策引导、规范监管等方式营造公平竞争的市场环境,推动汽车产业转型升级和企业优化重组。
而在去年的中国电动汽车百人会论坛(2024)上,国务院国资委副主任苟坪更是直言,要正视中央企业在新能源汽车发展中存在的差距与不足,加大资源投入、加快转型步伐,实施战略性新兴产业投资倍增行动计划,综合运用股权投资、基金投资等方式,鼓励支持中央企业开展高质量投资并购、专业化整合,加快掌握产业核心资源和关键技术。
实际上,这类投资并购、专业化整合已在电池领域有所尝试。在去年9月的中央企业专业化整合推进会,12组26家单位专业化整合项目集中签约,其中包括中国一汽、兵器装备集团、东风集团与中国诚通动力电池领域专业化合作项目。
据了解,中国一汽拟投资控股中国诚通所属力神青岛,兵器装备集团、东风集团同步参与,共同打造国资动力电池头部企业,这也是央企电池资产整合首例。
放眼望去,造车江湖激战正酣。去年3月,王传福在财报投资人沟通会上表示,新能源行业已步入淘汰赛,2024年至2026年将是规模、成本和技术的决战期。何小鹏也曾在一场直播中预测,中国汽车行业的血腥竞争起码会持续到 2026年、2027年。
不久前在第二十四届中国股权投资年度大会,基石资本董事长张维关于新能源汽车产业的最新判断发人深思,他认为中国汽车产业也必将重走家电、智能手机之路:经历残酷的价格战,进入成熟期后并购、整合,少数企业经过市场选择成为赢家。一批汽车厂商将倒闭,中国汽车产业的生死淘汰赛正在加速到来。
“未来,中国的新能源汽车产业将呈双雄争锋格局,赢家将是有深厚积累,同时又能坚定快速转型的传统车企,以及具备深刻的用户洞察能力和强大的迭代能力的中国科技与消费电子巨头,没有造车新势力的任何空间。”
本文来源投资界,作者:刘博,原文:https://news.pedaily.cn/202502/546114.shtml
“掌”握科技鲜闻 (微信搜索techsina或扫描左侧二维码关注)










