
中新经纬2月10日电 中国电信出现人事变动。
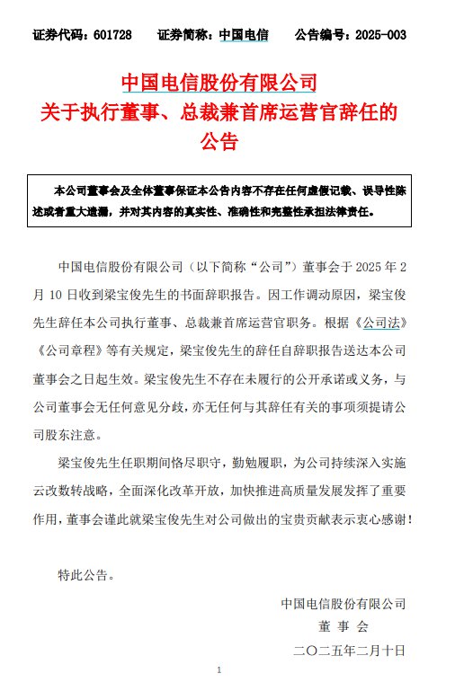
10日盘后,中国电信公告,公司董事会2月10日收到梁宝俊的书面辞职报告。因工作调动原因,梁宝俊辞任公司执行董事、总裁兼首席运营官职务。
来源:公司公告根据《公司法》《公司章程》等有关规定,梁宝俊的辞任自辞职报告送达公司董事会之日起生效。梁宝俊不存在未履行的公开承诺或义务,与公司董事会无任何意见分歧,亦无任何与其辞任有关的事项须提请公司股东注意。
值得一提的是,梁宝俊任中国电信总裁兼首席运营官时间不到一年。
2024年7月,经中国电信董事会提名委员会审核通过,同意聘任梁宝俊为公司总裁兼首席运营官;经控股股东中国电信集团有限公司提名,董事会提名委员会审核通过,公司董事会同意提名梁宝俊为公司董事候选人,并同意提交公司股东大会审议。
简历显示,梁宝俊,工学硕士,曾任中国电信股份有限公司北京分公司副总经理、中国电信集团公司河南分公司总经理、中国电信集团公司企业信息化事业部总经理、政企客户事业部总经理、于香港联合交易所有限公司主板上市之中国联合网络通信(香港)股份有限公司高级副总裁、中国联合网络通信集团有限公司副总经理及首席网络安全官、于上海证券交易所上市之中国联合网络通信股份有限公司高级副总裁、中国联合网络通信有限公司董事及高级副总裁。梁宝俊现兼任中国电信集团有限公司董事兼总经理。
另外,1月22日,中国电信公告披露,1月22日收到李峻的书面辞职报告。因工作调动原因,李峻辞任本公司执行董事职务。根据《公司法》《公司章程》等有关规定,李峻的辞任自辞职报告送达本公司董事会之日起生效。李峻不存在未履行的公开承诺或义务,与公司董事会无任何意见分歧,亦无任何与其辞任有关的事项须提请公司股东注意。
资料显示,李峻已任中国航天科技集团有限公司副总经理、党组成员。
二级市场上,2月10日,中国电信盘中涨停,触及7.84元/股,创历史新高,收盘涨幅收窄至6.59%,报7.6元/股,公司总市值6955亿元。(中新经纬APP)
“掌”握科技鲜闻 (微信搜索techsina或扫描左侧二维码关注)










