快科技1月23日消息,据博主爆料称,又一家国产造车新势力爆雷,员工已被拖欠数月工资,且被安排强制放假。
被传爆雷的新势力是智行盒子,该公司员工已在公司总部大楼下方维权,要求发送正常薪资。

车主反馈,智行盒子已拖欠工资数月,涉及员工范围较广,员工们多次与公司管理层沟通,但问题仍未得到妥善解决。
但在最近的一次员工与公司人力负责人的对话中,负责人仅表示“春节前每天通报进展”,但并未给出明确的解决方案。
许多员工表示,他们已经数月未收到工资,生活陷入困境。部分员工尝试通过法律途径维护自身权益,但进展缓慢。

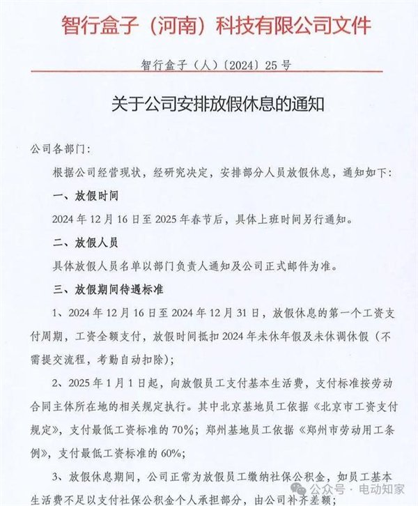
此外,盒子科技早在2024年12月份就发布了关于公司安排放假休息的通知。放假时间为2024年12月16日至2025年春节后,具体上班时间另行通知。
据悉,盒子科技成立于2013年,是一家专注于智能物联网和大数据的科技公司,致力于打造全链路全场景智慧出行生态体系。
该公司在2023年3月份,从北京落户郑州经济技术开发区,成立智行盒子(河南)科技有限公司。
但受限于市场需求和产能问题,盒子科技的车型在路上出现的概率,比法拉利、兰博基尼等超跑还少见。
【本文结束】如需转载请务必注明出处:快科技
责任编辑:若风
新浪科技公众号
“掌”握科技鲜闻 (微信搜索techsina或扫描左侧二维码关注)










