1 月 22 日消息,网易有道今日宣布推出国内首个输出分步式讲解的推理模型“子曰-o1”,并正式开源。

据官方介绍,子曰-o1 是 14B 轻量级单模型,支持在消费级显卡上进行部署,采用思维链技术,能够提供细致解题过程,以强逻辑和推理能力,实现更高的解题准确性,并提供中文逻辑推理。
网易表示,目前可供应用的开源模型不多,且参数规模较大,无法在低显存的消费级显卡上运行,即使是采用了低比特量化技术,使其能够在单卡上部署,但相应也为长思维链的运行带来了不稳定性。
为此,子曰-o1 开源模型选择了较小参数规模的基础模型,能够进行单卡部署并具备更强的数学能力,并进一步实现了轻量化,能够在消费级显卡上运行,提供与云端部署质量相媲美的模型质量。

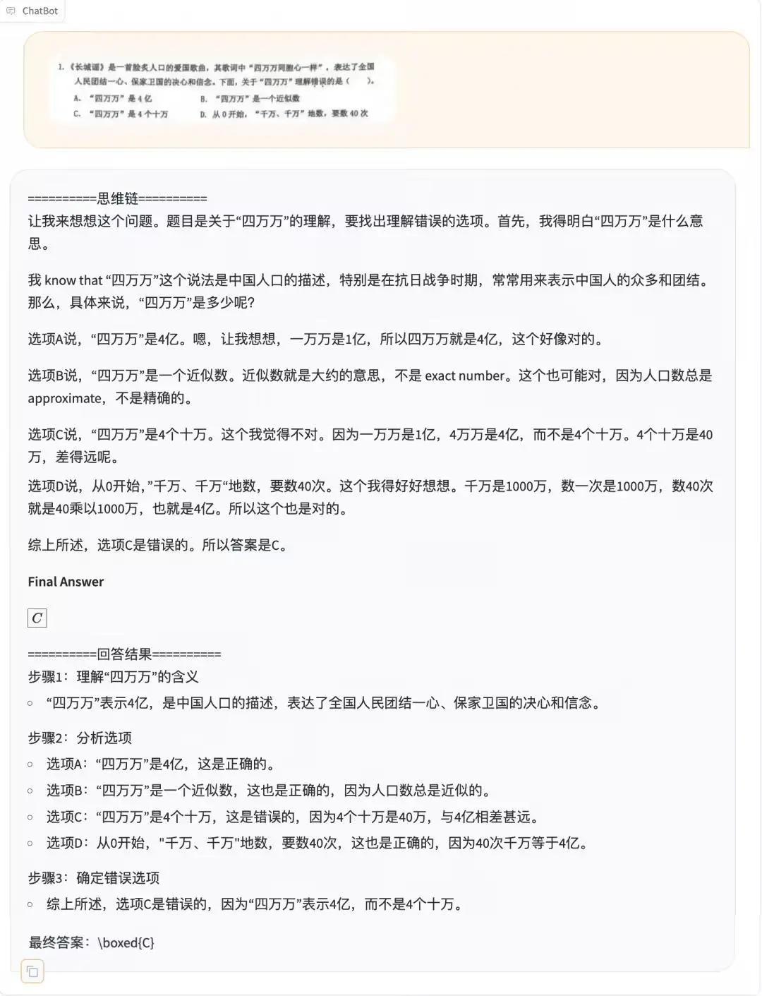
网易表示,在规模“压缩”的同时,子曰-o1 采用思维链技术,打造了国内首个输出分步式讲题的思维链模型,以 14B 小参数规模可复现 OpenAI o1 的单模型推理能力,IT之家附演示图:
【来源:IT之家】
新浪科技公众号
“掌”握科技鲜闻 (微信搜索techsina或扫描左侧二维码关注)










