今天,消费者行为的碎片化已经到了非常可怕的程度,也难怪营销人最常挂在嘴边的词就是“三秒完播率”。
一项国内最新的学术研究,追踪了数十位年轻人的手机使用数据:在每天使用手机6小时的前提下,用户每天会玩手机多达269.48次,并在app之间反复切换172.53次,平均间隔2.14分钟就发生一次切换,每次使用app时间不到2分钟。
这是否意味着,当代消费者越来越“无脑”了,品牌必须绞尽脑汁刺激他们的多巴胺,用最短的时间抓住消费者注意力、用最短的链路导向交易转化?
科学家对参与研究的用户进行了深入访谈,才发现事实并非如此:这些看似"碎片"的使用行为其实是互相关联的,不同应用之间形成了信息流动的通道。
消费者是为了实现更丰富的体验、实现更完整的目的才去反复切换app的。比如即使用户刷了一上午淘宝,还是会选择去小红书看看评测,同时抽空用微信问问好友,无非为了满足“选购产品”的场景。
在消费者眼中,错综复杂的品牌触点像一个"星系":有主要的"恒星"(常用核心应用),也有围绕运转的"行星"(次要应用),它们之间有引力关系(互相关联),从而构成了一个完整的生态系统,共同为自己的需求服务。
消费者是出于“多任务”将时间切割成小块,才导致了行为的碎片化,并不是完全由即时满足和新鲜刺激驱动的。
换个角度来说,品牌通过营销注入市场的“兴奋剂”、榨干注意力的行为,很难让品牌和消费者长期互利:
消费者开始警惕“注意力陷阱”,短期刺激上难以获得有价值的体验
品牌方营销狂热开始降温,卷低价、卷流量看似有规模,却难以积累利润
因此,在流量游戏中疲于奔命的品牌,今年也纷纷开始反思和实践:尊重消费者的真实需求,以产品和服务为底座,在消费者离散触点中串联起连续路径,形成一套网状的护城河。从而能抓住短期红利的同时,凝聚起长期的生意壁垒。
品牌要在碎片中实现统一,2025年的道路并不轻松。其中关键的挑战在于:“一招鲜”的打法已经失效,要与去年花相同的预算,分散去办更多的事。
既要:顾及生意基础的流量大盘,主阵地不能乱,拥有长期经营的安全感
又要:挖掘生意增长的新机会,通过创新和联动拓宽增长的边界,拥有不掉队的确定性
还要:沉淀品牌资产,不想再给流量渠道“打工”,拥有自主经营的掌控力
那么,在这样的背景下,消费者到底发生了哪些新的变化?品牌应该采取怎样的创新策略来解决“既要又要还要”的难题?
在本篇报告中,我们不仅研究了2024年消费者的需求趋势,还通过拆解头部品牌的案例,挖掘了行业最佳实践。这分别对应了产品、营销、渠道、技术上可能存在的增长策略创新点,希望能够帮助读者们拓宽思路,为2025年的业务增长提供参考。


趋势1:消费者的钱包没有变大,但73%产生了新的消费场景
品牌增长的原点一定是满足消费者需求的好产品,营销和流量只是放大器。
但整体消费市场供给大于需求,显而易见的增量赛道也已经饱和。比如尼尔森对于饮料行业的追踪显示,月销过千万的新品在2021年有41个,但到了2024上半年仅有2个[9]。
产品创新的驱动力会来自哪里?
我们认为,消费者钱包的重新洗牌将会产生确定性增量:人们总消费金额未必上升,但一定会在更多不同场景花钱。普遍意义上的消费升级可能不存在了,但消费者细分的生活场景和兴趣增多了,钱包被切成了更多块,花钱的方式变得更加复杂和多样。
实际上,消费者普遍会有“抠抠搜搜花了很多钱”的感受 - 一份2024年中的调研报告显示,1-3线的中产及以上人群,有63%预期全家会比去年同期花更多钱[2]。



20年前,哈佛商学院教授克莱顿·克里斯坦森在研究创新理论时提出了Jobs-to-be-done(JTBD)理论:消费者购买产品或服务不是因为他们属于某个群体或具有某些特征, 而是因为他们在特定场景下需要完成某项"工作(Job)"- 即消费者想要实现的目标或解决的问题。
举个例子,传统营销会说"25-35岁的年轻白领购买星巴克咖啡",而JTBD理论会说"当人们需要一个临时办公和社交场所时,他们会'雇佣'星巴克来完成这项工作"。
这很好的解释了我们的调研数据:在快节奏的社会生活中,消费者的“工作”变多了,而且在不断更迭。未来的竞争并不局限在品类和人群上,识别消费者关键"工作"、分析"工作"的完整过程,并提出对应的创新产品,成为了品牌的重要任务。
当然,这些“工作”也存在时效性,消费者每年都会放弃某些兴趣和习惯,同时替换出新的场景。其中逐步增长、确定性的趋势,才是最有价值的。对于大品牌来说,可能会优先选择提前布局,为长期的趋势变化积攒能量,直到某一天爆发;而对于新锐品牌来说,更重要的是借助“爆品思维”先上牌桌,由小切口进入大市场,逐步延长产品生命周期。

案例:东方树叶

案例:SIINSIIN

趋势2:价格战不利于消费者体验,22.4%对质价比不满意
对应近几年中国CPI的变化,整体快消品的均价也在不断下滑。
除了少数持续高端化的细分品类,大多数消费品都陷入了“价格战”的漩涡。在2021年Q1,中国城镇快消品平均售价有了3.4%的涨幅,而在接下来的数年都经历了不同程度的降低。到2024年Q1,整体降价幅度已经达到了1.5%,而2024年Q3则高达5.1%。[8]
埃森哲的调研发现:2024年品牌CMO普遍都将竞争焦点放在了价格上,其重要性甚至远超产品和品牌本身。

在2024年,65.5%的消费者认为低价对于购物决策相比前一年更重要了。这背后必然有商家价格战带来的心智影响:在寻求低价商品的方式上,有6成消费者倾向于找品牌官方“薅羊毛”,还有6成消费者会主动选择折扣力度更高的渠道。消费者对于折扣的倾向性,已经超过了一度流行的“平替”。

那么问题就来了:打折促销难道不是给消费者带来实惠吗?品牌方不应该积极参与降价吗?
事实并非如此。对比23年,单纯追求低价的消费者并没有大幅净增长。即使消费者抱着“一分钱一分货”的心态购买了低价商品,依然有超过2成认为产品品质和体验不符合预期- 其中“质量降低"是不符合预期的主要原因。收入越高的人群,不符合预期的占比越高。
这说明消费者真正想要的是质价比,而不是纯粹的低价。

品牌方打折促销,必然降低了毛利。想要继续赚钱,要么就降低营销和销售成本,要么就在产品质量上妥协 - 显然后者更加轻松,质价比也更难实现。
从另一个角度来看,虽然消费者花钱更谨慎了,但“价格”并非消费者衡量产品价值的唯一标准。
即使消费者购买了低价商品,省下的钱并非全部用于储蓄或刚需,而是有超过3成用于了其它兴趣消费,接近2成去寻找“贵替”。具备强功能性、品牌力、仪式感的产品,更容易让消费者认可溢价、脱离低价的决策范围。
行业内卷之下,打折促销带来的品牌力损耗、研发投入下降,反而让商家更加偏离了消费者的预期,也错失了利润成长的机会。


案例:骆驼服饰

趋势3:消费者购物决策时间缩短了一半,但86%存在退货行为
最近,国家统计局公布了2024年中国居民时间利用报告,其中提到了一个跟消费行为相关的数据:越来越多的人开始在购物上花时间,然而每个人花的时间却在减少[5]。

从整体趋势来看,这的确说明了线上零售渗透率提升的同时,充分制造了便利,节省了人们的时间。
我们的数据显示:消费者总体认为今天的购物决策更简单快捷了。从品类上来看,大部分快消品并不重决策,只有少数高客单价的产品存在决策难度净增加的情况。

虽然消费者与品牌的触点更多、转化链路更复杂了,但今天依然有7成以上消费者发现与购买处于同一渠道。这说明消费者在今天更倾向购物时的“所见即所得”,品牌在全渠道的电商布局也充分促进了决策简化。

但话又说回来,消费者真的做到“知行合一”了吗?人们自认为能够在网络中抹去信息差、方便快捷的做出决策,但这些决策真的准确吗?
至少从行为表现上来看,决策变快了,并不意味着变准了。2024年居然有86%的消费者有过退货行为。除了常见的“冲动消费”和“比价”外,更重要的是“不合适”和“不满意”。

在我们之前对于社媒种草的研究中,也发现了类似的情况:有超过10%的消费者被种草后购物都会非常后悔,直呼上当;另外有接近40%的消费者被种草后购物基本满意,但还是不可避免有一定程度的后悔。
品牌在流量竞争中,试图全面占领消费者注意力,从而不断缩短购物决策的链路,以实现“品效合一”的目标。这看似让消费者当即的决策变得更快、更容易了,但也让消费者更后悔了 - 消费者自己可能都没意识到,决策简单是有代价的。
消费者与品牌的链接是需要时间来培养的,忽视品牌建设、在购物阶段过度加速决策无异于“拔苗助长”。
我们来看那些感觉决策变难的人,就会非常清楚:品牌信息的熟悉、辨别、对比,都需要花费时间;查找攻略、判断信息有效性、比价则特别消耗人们的精力。
对消费者真正有帮助的是在节约他们时间精力的同时,让他们对自己的选择“不后悔”。


案例:山姆会员商店

趋势4:消费者更信任品牌官方和熟人社交,但依然有38.3%靠达人发现新品
要在多元化的场景中推动消费者购物决策,最大的难点就是:碎片化的媒介虽然刺激了消费者的即时满足感,但品牌资产也会在碎片中迷失,消费者的信任将无处安放。
“信任是品牌的核心资产” 早就成为了共识。信任不仅促进了品牌心智的强化,还意味着有更大的购买力和支付溢价。
益普索的最新研究提出了一个更新颖的理解:信任还代表品牌拥有更高的容错率。即使面临市场的周期变化或负面舆情的影响,也不会轻易遭遇口碑崩塌。
对于没有俘获用户信任的品牌来说,当它的用户看到1-2条企业负面信息后,会有57%的人选择相信负面内容;而对于成功俘获用户信任的品牌,这个比例仅有25%[7]。
许多知名品牌能够从舆论漩涡成功脱身,并不是“互联网没有记忆”,而是信任它的消费者愿意多给一次犯错的机会。
那么,这种信任是如何构建起来的呢?
我们发现:消费者面对不同角色为品牌或产品做“信任背书”时,态度有很大差异。人们最信任的声音还是来自品牌本身。所以在消费者看来品牌广告的档次是最高的,品牌方看来成本也是最高的;但是,要扩大流量规模实现破圈,还要依靠丰富的达人生态;熟人社交则是更为平衡的方式,但规模化撬动的难度也更高。

我们观察到,增长遇到挑战的品牌,要么是过于保守,专注传统营销策略,导致抓不住线上增量的机会;要么是过于激进,all-in 流量玩法,把“制造信任”这项工作外包给了别人。
而对比前一年,整个内容生态的信任也呈现“U型分布”变化,消费者其实对于BGC和UGC是越来越信任的,而对于PGC的信任却有所下滑。

这并不是说达人生态本身失效了,而是竞争环境导致边际效应降低了,品牌应该寻求更多组合变化:
首先,优质的KOL资源是极其有限的,而在商业化浓度很高的环境下,过多同质化的商业广告会让消费者的信任被挤压。缺少了差异化空间,即使超头部达人,信任也是在下滑的。
其次,KOC一度成为热门的话题,因为数量多、成本低,甚至可以在ROI上有超额的收益。但在消费者看来,知名度越低,就意味着权威性的缺失,KOC的信任流失甚至大于KOL。过多资源投入KOC,也意味着追求数量而妥协质量,毕竟挖掘到“小众宝藏”存在极大不确定性。
因此,品牌方需要用高质量的BGC作为基础,撬动UGC的同时,配合PGC扩充新流量,真正让“碎片”形成生态。值得注意的是:熟人朋友作为信任度最高的角色,未来会发挥更多价值。


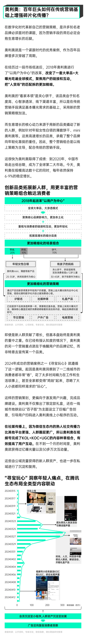
案例:奥利奥

案例:一汽红旗

趋势5:没消费过的人还有不少,71.8%购买新品频率增加
虽然“10亿中国人没有坐过飞机”是一个比较夸张的说法,但必须承认的是中国消费市场依然是以渗透率驱动为主,对比欧美、日本等发达国家,一些主流品类的渗透率、人均消费量仍旧较低。依然有大量潜在消费者没有接触过某些品类。
我们发现,今天的消费者会持续发现新品牌和新产品,并且与购买频率呈现正相关关系。

对于发现新品增加的消费者来说,被动接收信息的触点、购物过程中的主动了解工作都增加了 - 这意味着消费者对于新品牌、新产品建立认知的方式更加分散了。
新品能够吸引消费者的要素除了产品本身的品质,代表感性的“颜值经济”与代表理性的“客观评价”并驾齐驱 - 这意味着新品打动消费者的方式也更加多样了。

网红达人与熟人推荐,依然是最主流的品牌破圈方式。但也可以看到,品牌联名活动的排名已经超过了传统的综艺冠名、明星代言,排名仅次于主动搜索。这种方式在年轻人和高收入人群中尤为重要。

根据群邑智库的研究,面对市场的内卷,2023年广告主主要通过削减营销费用来“节流”,而2024年更多倾向于“开源”的方式,不断获取流量上的新增量。其中,四成广告主认为需要增强品牌力以扩大目标人群寻找新增量,三成广告主则认为应该增加多平台投放或者尝试线下经营[3]。
因此,品牌在营销上需要积极主动出击,把握破圈的机会。


案例:霸王茶姬

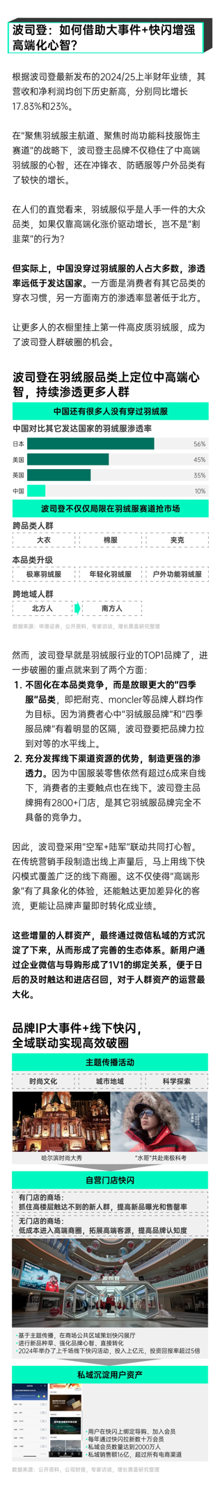
案例:波司登

趋势6:消费者很愿意与品牌交朋友,但38%还不了解怎么成为朋友
“客户留存”是一个老生常谈的问题。由于不同品类之间的忠诚度差异很大,所以不同品牌对此设定的优先级也不相同。
但整体来看,快消品的整体忠诚度在过去10年有了大幅下降 - 从婴儿奶粉到彩妆数十个品类中,大部分购物者购买品类TOP3的平均频率都下降了。由于那些不忠诚的用户贡献了更多增长,很多企业也将“拉新”作为了最重要的任务[8]。
对于重视“留存”的品牌来说,构建会员体系似乎是一个通用的解决方案。有超过6成消费者曾经在过去一年加入过品牌会员,对此抱有积极态度。
但我们发现:在有过会员注册行为的消费者中,接近4成不熟悉、甚至完全不知道会员体系的规则,这对于提升复购率和LTV来说基本是无效的。
因为这些人当中,有超过6成是在购买前就注册了会员,甚至有接近1成从未发生购买行为。但由于品牌缺乏用户资产的运营和管理,导致新用户无法真正与品牌“做朋友”,互相之间根本不熟悉。

实际上,从消费者行为来看,大部分人都会选择使用会员专属权益,发生直接购物行为的也不在少数。构建真正有效的会员体系和私域,对于用户留存来说至关重要。


案例:宜家

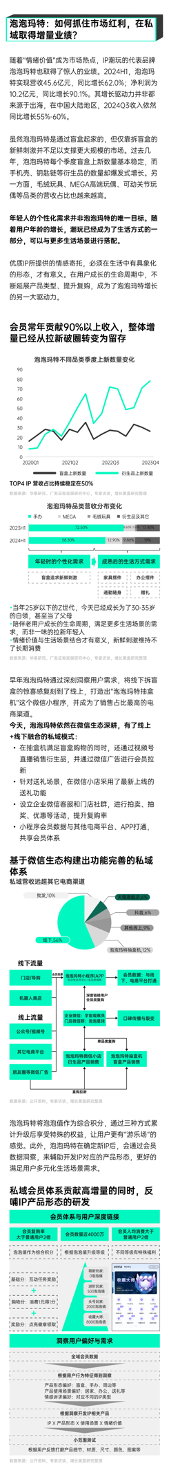
案例:泡泡玛特

趋势7:中国消费者对于AI的热情远超欧美,68.3%对于AI广告内容感兴趣
AI是今年最热门的话题,我们有必要再来回顾一下。
实际上,生成式AI的浪潮对于企业业务场景的影响还比较有限,全球范围内的企业都集中在营销与销售环节,尤其是营销内容的生产。在营销领域借助AI来降本增效,已经成为所有企业管理者的共识。

但关键问题是AI的热度也伴随着各种炒作,想识别其中的关键价值,就要看消费者是什么态度。
比较有意思的是,中国的市场环境似乎更适合企业来拓展AI在营销上的应用,因为中国消费者对于AI的信任程度显著高于欧美地区。

我们的数据也显示,中国消费者对于AI广告营销普遍具备积极的态度,同时众多行业的AI广告渗透率也达到了较高的程度。


因此,中国市场的品牌方在AI营销的应用上非常积极。有数据显示,营销部门人员对于AI工具的周使用率已经达到了54%,甚至有24%的营销人每天都在使用AI工具[11]。而对于电商行业的调研则显示,从公司角度来看有52%的商家至少已经用过一款生成式AI工具[12]。

案例:九宫游戏

结语
吉姆·柯林斯在知名著作《从优秀到卓越》中,首次提到了斯托克代尔悖论:美国海军上将斯托克代尔在越南战争期间被俘,经历了长达8年的战俘生活。在狱中,他多次遭受拷打,但他始终坚信自己能够获释,这种乐观信念支撑着他度过了艰难的岁月。
在采访斯托克代尔时,柯林斯却发现了一个矛盾:在战俘营中最先崩溃的往往是那些过度乐观的人。因为这些人总是抱着"圣诞节前就能获救"的期待,但当一次次希望落空后,他们的信念就会被粉碎。
相比之下, 斯托克代尔则兼具了坚定的信念和直面现实的态度,成功熬过了地狱般的8年。
通过对更多商业领袖的采访,柯林斯同样发现能够穿越周期的企业都具备相似的特征:一方面保持坚定的长期发展信念, 持续投入研发创新、品牌建设、人才培养等核心壁垒的构建; 另一方面, 清醒认识到当前市场环境中的各种挑战与机遇,灵活调整经营策略,把握短期市场红利。
展望2025年,从长期主义的角度来看:
场景分化的新机会:打破品类的界限,新人群中找到新场景
价格战转向价值战:提升供应链能力,坚持品牌价值建设
短链路转向长链路:不在交易转化环节all in,在用户全生命周期做教育
充分挖掘用户资产:构建私域和会员体系,提升长线LTV
从短期红利的角度来看:
差异化的破圈拉新:积极尝试新的流量渠道,开发更多兴趣人群
全域内容多元组合:差异化达人投放,强化品牌官方内容和熟人社交传播
AI营销的降本增效:借助新技术提升营销内容的生产效率
如果品牌能够找到一个兼顾短期和长期两端、足够包容的生态去扎根,就能形成稳定的经营阵地。
通过前文的案例分析,我们发现腾讯生态或提供了一种可能性,其生态的多元性,能够满足大小商家的多种类型业务诉求,也成为了当下很多品牌的经营阵地选择。
腾讯生态庞大的用户基数,足以覆盖用户生命周期中的各个触点,并且给品牌方提供了私域沉淀的场所。而“人货场”的差异化,也让品牌重新回归用户需求,而非价格比拼。
另一方面,朋友圈、视频号、微信小店等社交流量的发展,又给品牌方提供了马上可以入局的新商机,使得全域营销策略有了更丰富的组合,帮助品牌方完成破圈增长的目标。
最后,我们也期待大家能够在2025年继续保持战略定力,在这个离散的时代找到自己穿越周期的路径。
注:文/商业观察组,文章来源:增长黑盒Growthbox(公众号ID:growthbox2),本文为作者独立观点,不代表亿邦动力立场。
“掌”握科技鲜闻 (微信搜索techsina或扫描左侧二维码关注)










