矽电半导体设备(深圳)股份有限公司创业板IPO于1月13日提交注册。拟募集资金约5.56亿元,上市募集资金扣除发行费用后的净额将根据轻重缓急全部用于探针台研发及产业基地建设项目、分选机技术研发项目、营销服务网络升级建设项目、补充流动资金。

其中,探针台研发及产业基地建设项目总投资26,127.08万元,建设期 3年。本项目拟通过在广东省深圳市龙岗区租赁 厂房实施 ,拟使用场地建筑面积,306.41平方米。 本项目拟建设探针台基础研究实验室、高精度测试平台实验室、光学实验室以及高功率器件实验室,以加强公司对高性能抗干扰功率芯片探针测试关键技术、基于智能控制技术的半导体芯片测试线技术以及面向集成电路 CP测试的高精度探针测试技术等多个方向的技术研究。项目建成投产后,项目达产年营业收入 43,750.00万元 投资回收期为 6.33年, 税后内部收益率为 25.69%。
“分选机技术研发项目”总投资8,005.71万元,建设期 3年。 项目将通过引进先进的研发软硬件设备,建立功能完善的基础研究实验室、微米级晶粒高精度拾取研究实验室、微米级晶粒巨量分选实验室和自动化实验室。通过本项目的实施,公司将加强对高精度可靠性、Mini/MicroLED芯片拾取技术、 Mini/MicroLED芯片分选技术和全自动混 BIN分选自动线等相关方向的技术研究力度。

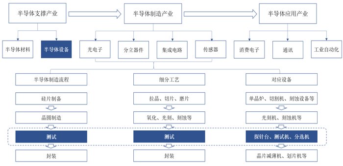
矽电股份主要从事半导体专用设备研发生产。主要应用于半导体制造流程中的硅片制备、晶圆制造、测试和封装等环节,包括单晶炉、光刻机、 CVD、刻蚀机、探针台、测试机、分选机、减薄机、划片机等。矽电股份产品涵盖探针台、分选机、曝光机、AOI检测设备等。
矽电股份在产业链中的地位和作用,与上、下游行业之间的关联

矽电股份主要产品为探针台设备,探针台设备是公司探针测试技术的具体应用,主要用于半导体制造过程中的晶圆测试环节。探针测试是半导体测试的关键技术,主要应用在半导体制造中晶圆厂晶圆成品进入封装厂前的芯片测试工序,测试对象为经光刻、刻蚀、薄膜沉积等制造工序,已具备芯片功能但未经封装的裸芯片。公司的竞争对手主要为日本的东京电子、东京精密以及惠特科技、旺矽科技。

业绩方面,2021年至2023年,矽电股份营业收入分别为3.99亿元、4.42亿元和5.46亿元;同期扣非后归母净利润分别为9393.05万元、1.03亿元和8315.59万元。根据公司预测,2024年营业收入预计为5.12亿元,同比减少6.37%;归母净利润为8895.65万元,同比减少0.29%;扣非归母净利润为8519.97万元,同比增长2.46%。

矽电股份主要客户为三安光电、兆驰股份、华灿光电、士兰微、乾照光电等上市公司。受下游市场竞争格局的影响,发行人的客户集中度较高,报告期内各期,公司对前五大客户的销售收入占当期营业收入的比例分别为59.74% 、 77.00% 、 66. 48%和 55.83%。
“掌”握科技鲜闻 (微信搜索techsina或扫描左侧二维码关注)










