(图片来源:视觉中国)蓝鲸新闻1月14日讯(记者 王婉莹)近日,天津证监局下发两张罚单,指向和信证券投资咨询股份有限公司(下称“和信投顾”)天津分公司。
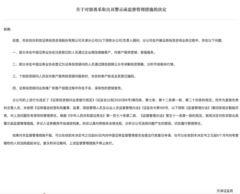
经查,该分公司存在部分未在中国证券业协会注册的人员通过企业微信与客户接触,提供营销和客服服务;部分未登记为证券投资顾问的人员通过微信视频公众号讲解投资策略,分析市场板块行情;个别投资顾问在提供服务时,未告知客户姓名及登记编码;证券投顾业务推广和客户招揽过程中存在不实、误导性的营销宣传等问题。
郭勇作为直接负责的主管人员对上述问题负有领导和管理责任。由此,天津证监局对该公司采取责令改正的监督管理措施,对郭勇下发警示函。

(图片来源:天津证监局)回顾来看,去年该公司亦曾受到监管处罚。2024年12月,和信投顾郑州分公司被河南证监局下发责令改正的监督管理措施。
经查,郑州分公司存在证券投资咨询业务中存在合规管理和内部控制不到位的问题,包括人员招聘考察不严以及部分冠有公司名称的员工自媒体账号未纳入公司统一管理。此外,业务推广环节不规范,未取得资格的员工进行营销,且部分营销人员片面宣传高收益案例,未合理提示投资风险,存在误导性宣传。客户适当性管理也不健全,部分客户风险承受能力评估不审慎。
公开信息显示,和信投顾成立于1997年,是首批获中国证监会批准的证券投资咨询机构,证券投资咨询许可:ZX0036。公司目前获得两项证监会的业务许可:证券投资咨询、基金销售,业务涵盖证券投资咨询、基金销售、股权投资、投资银行等领域。(蓝鲸新闻 王婉莹 wangwanying@lanjinger.com)
新浪科技公众号
“掌”握科技鲜闻 (微信搜索techsina或扫描左侧二维码关注)










