近期,根据中央网信办等四部门联合部署,上海市委网信办会同市通管局、市公安局、市市场监管局深入推进开展“清朗浦江·网络平台算法典型问题治理”专项行动。1月7日下午,市委网信办组织召开算法合规公示分类指导会,开展普法教育,督促属地网站平台提升算法透明度和可解释性,有序推进算法公示工作。小红书、哔哩哔哩、拼多多、携程、饿了么、大众点评等20余家重点平台相关负责人参会。

市委网信办强调,算法公开透明有利于规范和监督算法应用,也有利于消除社会疑虑,预防和减少争议纠纷,赢得公众对平台的信任。依据《互联网信息服务算法推荐管理规定》,网站平台若提供具有舆论属性或者社会动员能力的算法推荐服务,应及时履行备案手续,在网站或APP显著位置标明算法备案编号,并提供公示信息链接。同时,网站平台要结合业务特点公示热搜榜单、优惠券领取等算法规则。参会网站平台表示,将在推进算法公开的同时积极履行社会责任,主动接受社会监督,通过优化算法破解“信息茧房”“操纵榜单”“大数据杀熟”等乱象,实现算法向上向善。目前,上海属地网站平台已陆续开展算法公示工作(公示案例附后)。
下一阶段,市委网信办将会同相关部门,通过受理举报线索、技术核验、约谈整改、现场检查等方式开展督查督导,进一步压实网站平台算法安全管理的主体责任,对自查不认真、整改不彻底的网站平台,依法依规进行处置处罚。欢迎广大网民反映上海属地平台算法推荐应用的违法违规线索,举报指引如下:
附:上海部分网站平台算法公示案例
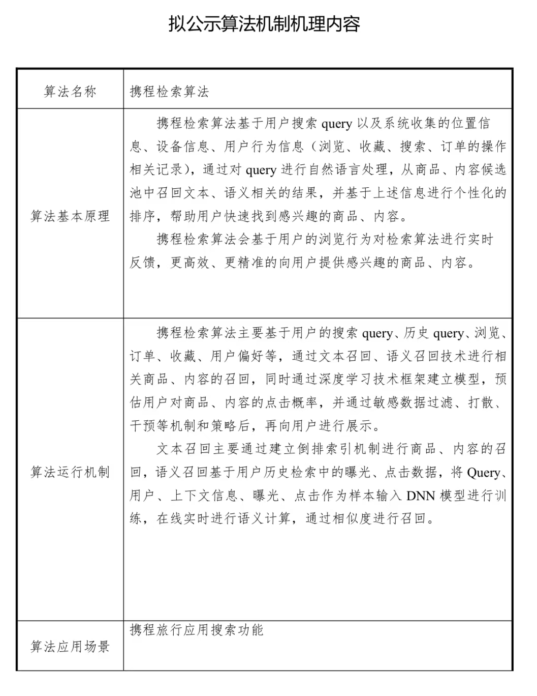
算法备案公示案例一:携程APP




算法备案公示案例二:Soul APP




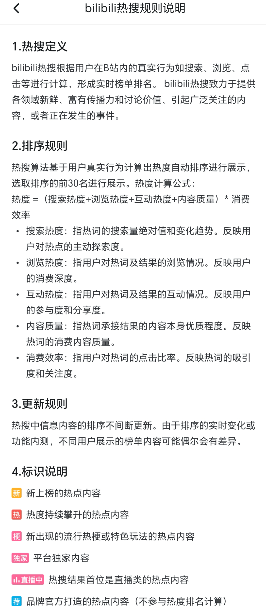
算法规则公示案例:哔哩哔哩热搜榜单
算法备案公示案例二:Soul APP算法备案公示案例二:Soul APP算法备案公示案例二:Soul APP


“掌”握科技鲜闻 (微信搜索techsina或扫描左侧二维码关注)










