
目录
前言
一、云迁移关键挑战
1、企业实例选型关键挑战
2、云算力关键挑战之一
3、云算力关键挑战之二
二、本地IT及其他云搬迁到Flexus X实例上的独有优势
1、Flexus X实例超强性能,遥遥领先同规格友商实例
(1)底层多重调优,实现1.6倍业界同规格独享型实例算力性能
(2)基础/性能模式随意切换,成本性能轻松平衡
2、一站式评估推荐迁移,成本减少30%
(1)智能动态业务画像为业务量体裁衣
(2)CPU内存柔性配比,规格随心配置
3、大模型底层智能调度,一键加速更省心
4、规格升配不关机
三、基于华为云的最佳实践
1、企业基于MgC进行性能评估和云服务器规格推荐
a.MySQL
b. Nginx
c.Redis
2、云迁移方案示例
(1)使用Centos2HCE迁移工具
(2)控制台切换操作系统
(3)云迁移方案选择
3、规格升配不关机演示
4、规格不升配特性场景举例
四、其他补充
1、关于云迁移中产生的费用
2、关于新建场景
3、关于持续支持
4、主机推荐策略
总结展望
前言
在数字化转型的浪潮中,大部分企业都会面临着把本地IT系统搬迁到云端,或者云端之间的迁移的挑战。随着业务需求的不断增长和变化,传统的IT基础设施已难以满足企业对于灵活性、可扩展性和成本效益的需求,而云计算作为一种灵活、高效、经济的解决方案,已经成为企业IT战略的核心。但是将现有的本地IT系统迁移到云端并非易事,它涉及到复杂的技术挑战,包括数据迁移、系统兼容性、性能优化和成本控制等。在这样的背景下,华为云推出的Flexus X实例,它以其卓越的性能和灵活的配置管理,成为企业云迁移的理想选择。Flexus X实例不仅提供了强大的计算能力,还通过智能迁移工具和灵活的资源管理,帮助企业实现了从传统IT到云计算的平滑过渡。那么本文就来深入分享Flexus X实例在智能迁移、友商搬迁加速和热变配能力方面的应用,提供全方位的操作指南和最佳实践,帮助企业克服云迁移过程中的挑战,实现数字化转型的目标。
一、云迁移关键挑战
企业在选择云服务时,往往需要考虑实例的性能、成本和兼容性,而企业在把本地IT系统搬迁到云端,或者云端之间的迁移的时候会遇到很多挑战和问题。那么这里只来分享一下企业在云迁移中遇到的比较有代表性的关键挑战,具体在下面三个方面来讲。
1、企业实例选型关键挑战
其实企业在进行实例选型的时候,就会遇到第一个关键的挑战,那就是性能数据采集难和规格选择困难。先来聊一下企业在进行实例选型的规格选择困难,因为这涉及到计算、存储等资源规格选项难,而且各个资源都是需要单独来购买的,操作步骤有点繁琐和复杂。另外关于企业在进行实例选型的性能数据采集难的原因,其实就是用户机器过多,会造成性能采集困难,而且单台机器运行脚本时间长,如果平均一台主机需要采集性能花费30分钟,那么采集性能数据需要手动分析,花费的时间更长。
2、云算力关键挑战之一
企业在云算力方面会遇到的第一个关键挑战就是应用调优难度大,如下视图所示:

通过上图可以总结以下几点:
企业对于操作系统的选择难度大,因为有多款操作系统让企业挑花眼。
在内核参数中,有数十个网络参数,以及数千个系统参数,难以理解,很难快速熟悉并作出企业想要的选择。
还有就是不同应用的配置参数千差万别,依赖需要不同领域专家经验,给企业带来不小的人力开支。所以说企业在云算力方面面临的第一个挑战就是应用调优难度很大。
3、云算力关键挑战之二
企业在云算力方面会遇到的第二个关键挑战就是虚拟机升配需要关机,比如在一些尽量不能关机的实际情况,如下视图所示:

如上图所展示的这个案例,最近游戏行业迎来重大利好,比如金铲铲之战这款游戏,就是随着用户量剧增的情况下,需要对虚拟机升配,然后需要停服。如果还要在升配之后关机,那肯定会影响整体的热度,以及用户体验,所以说游戏服务器停服维护对体验影响巨大!
二、本地IT及其他云搬迁到Flexus X实例上的独有优势
在第二部分开始之前,先来了解一下Flexus X实例。熟悉云计算相关的开发者应该都清楚,云计算必须从粗颗粒度的弹性算力向更精细的柔性算力演进,才能真正实现像水和电一样按需取用,让算力规格灵活匹配应用需求。因此华为云重磅推出下一代“柔性算力”新物种:华为云Flexus云服务器X实例,这是基于擎天QingTian 架构、瑶光云脑、盘古大模型等根技术创新加持,业界首款应用驱动的柔性算力云服务器,主要面向高科技、零售、金融、游戏等行业大多数通用工作负载场景,包括网络应用、数据库、虚拟桌面、分析索引、微服务、CI/CD等。
据悉华为云Flexus云服务器X实例以创新的、更加贴合业务应用实际需求的柔性算力,随心配比CPU和内存,让算力资源更贴合业务应用需求;结合X-Turbo加速、大模型底层智能调度等黑科技,相较于业界同规格独享型实例,Flexus X实例的MySQL、Redis、Nginx性能最高可达其六倍、长时两倍。可以说这是凝结华为技术专家多年的经验,内嵌智能应用调优算法,底层多重调优加速,基础模式GeekBench单核及多核跑分可达业界同规格独享型实例1.6倍,性能模式跑分可超越业界旗舰级实例20%。与此同时,Flexus X实例定价下探至经济型,性能却超越旗舰级,结合动态业务画像规格优化等黑科技,为用户业务全面提速增效,硬核降本,全面享受云基础设施的跃级体验。
1、Flexus X实例超强性能,遥遥领先同规格友商实例
根据华为云官方和第三方的对比评测,Flexus云服务器X实例基础模式GeekBench跑分1.6于业界独享型实例,性能模式跑分超友商旗舰C6/R6/G6,与C7持平。其实Flexus云服务器X实例有100+的规格组合,给企业选择实例带来了更多的选择,而且可以拥有最高3:1的CPU/内存比,让算力成本降低30%。
(1)底层多重调优,实现1.6倍业界同规格独享型实例算力性能
可以说Flexus云服务器X实例是凝结华为技术专家多年经验的,它内嵌智能应用调优算法,底层多重调优加速,基础模式GeekBench单核及多核跑分可达业界同规格独享型实例1.6倍;性能版可超过友商旗舰级C系实例产品性能。
(2)基础/性能模式随意切换,成本性能轻松平衡
其实Flexus云服务器X实例提供基础模式和性能模式两种运行模式,其中基础模式价格低,性能模式性能强,可基于业务随意切换,在成本和性能之间取得最佳平衡,而且价格下探至入门级,但是性能比肩甚至超越旗舰级配置,性价比是非常的高的!
2、一站式评估推荐迁移,成本减少30%
关于Flexus云服务器X实例,其实支持一站式评估推荐迁移,可以把综合成本减少30%,主要由智能业务画像+CPU内存柔性配比结合来实现。
(1)智能动态业务画像为业务量体裁衣
Flexus云服务器X实例的智能动态业务画像为业务量体裁衣,迁移到X实例即可降本30%。
智能预画像迁移降本:针对从第三方云或者离线数据中心迁移上华为云的场景,首创智能资源预画像,帮助用户在华为云上推荐匹配其应用真实性能的资源规格,消除资源浪费,迁移至X实例即可降本30%;

持续动态画像规格优化:基于客户业务负载进行动态性能画像,帮助用户持续推荐匹配其业务性能的资源规格、持续优化业务性能和成本。
(2)CPU内存柔性配比,规格随心配置
Flexus云服务器X实例的柔性算力,CPU内存初始配比,规格随心配置,更匹配业务实际需求。在业界首创CPU内存规格柔性定义,突破1:2次幂的固有配比,实现1:3、2:5、3:7等自定义特殊规格,最高可提供3:1的CPU/内存比,量身匹配业务性能诉求。当前已上线100+种规格,可降低30%的算力成本。
3、大模型底层智能调度,一键加速更省心
Flexus X实例的大模型底层智能调度系统,能够实现一键加速,简化了运维管理,提高了业务响应速度。具体一个对比图就可以看到Flexus X实例的“王牌”特性了,具体如下图:

其实传统的方式是需要用户自行优化,对技术门槛要求极高,而且效果很难保障,不可控因素非常大、风险极高。但是使用FlexusX实例,能够轻松实现一键加速,让企业轻松运维管理,可谓是FlexusX实例带来一键加速让企业更省心的效果。
4、规格升配不关机
Flexus云服务器X实例率先在公有云上实现算力热升级,业界主流云厂商唯一支持。具体的对比图如下所示:

Flexus云服务器X实例的规格升配不关机演示,具体如下图所示:

三、基于华为云的最佳实践
那么接下来就来分享几个非常有代表性的实践示例,方便大家查阅使用。
1、企业基于MgC进行性能评估和云服务器规格推荐
企业可以通过华为云的性能评估工具MgC,对现有IT系统进行性能评估,为云迁移提供数据支持。客户基于MgC进行性能评估,推荐合适的云服务器规格(如Flexus X实例的柔性算力规格),让业务系统成本减少30%。

此外,与常规的云服务器不同,Flexus X实例针对多种业务场景下的常用应用提供了一键加速能力,从操作系统选型到内核参数配置再到应用参数配置均融合了华为云工程师多年的调优经验,因此在应用层面性能提升极为明显,用更少的Flexus X实例,就能承担一样的关键业务应用负载,从而大幅度节省成本。
下面就分别针对3个最常见的应用(MySQL、Redis、Nginx)和基础模式和性能模式的GeekBench单核与多核性能来进行评测。
a.MySQL场景简介: MySQL是一个关系型数据库管理系统,由瑞典MySQL AB 公司开发,属于 Oracle 旗下产品。MySQL 是最流行的关系型数据库管理系统之一,在 WEB 应用方面,MySQL是最好的 RDBMS (Relational Database Management System,关系数据库管理系统) 应用软件之一。MySQL是一种关系型数据库管理系统,关系数据库将数据保存在不同的表中,而不是将所有数据放在一个大仓库内,这样就增加了速度并提高了灵活性。MySQL所使用的 SQL 语言是用于访问数据库的最常用标准化语言。MySQL 软件采用了双授权政策,分为社区版和商业版,由于其体积小、速度快、总体拥有成本低,尤其是开放源码这一特点,一般中小型和大型网站的开发都选择 MySQL 作为网站数据库。
评测数据:



可以看到在评测中,华为Flexus X实例的MySQL性能评测得分数据最高接近业界独享型实例的6倍之多,这就使得同样配置下华为Flexus X实例可以承载更多的数据读写业务诉求,这无疑可以大大降低企业的用云成本。
b. Nginx场景简介: Nginx (engine x) 是一个高性能的HTTP和反向代理Web服务器,同时也提供了IMAP/POP3/SMTP服务。Nginx是由伊戈尔·赛索耶夫为俄罗斯访问量第二的Rambler.ru站点(俄文:Рамблер)开发的,公开版本1.19.6发布于2020年12月15日。
其将源代码以类BSD许可证的形式发布,因它的稳定性、丰富的功能集、简单的配置文件和低系统资源的消耗而闻名,因此Nginx是网站搭建及负载均衡中最长使用到的工具之一。
评测数据:


可以看到在评测中,Flexus X实例产品的评测得分数据最高可达业界独享型实例的3.5倍之多,这就使得相同配置下Flexus X实例产品可以承载更多的流量负载,更好的应对各种流量洪峰。
c.Redis场景简介: Redis是一个key-value存储系统。和Memcached类似,它支持存储的value类型相对更多,包括string(字符串)、list(链表)、set(集合)、zset(sorted set --有序集合)和Hash(哈希类型)。这些数据类型都支持push/pop、add/remove及取交集并集和差集及更丰富的操作,而且这些操作都是原子性的。在此基础上,Redis支持各种不同方式的排序。与Memcached一样,为了保证效率,数据都是缓存在内存中。区别的是Redis会周期性的把更新的数据写入磁盘或者把修改操作写入追加的记录文件,并且在此基础上实现了master-slave(主从)同步。在业务系统中,通常使用Redis来补充关系型数据库的不足,Redis性能指标的好坏通常也会直接影响到客户访问业务的响应时延。
评测数据:



可以看到在评测中,Flexus X实例产品的评测得分数据最高可以达到业界独享型实例的2倍,这就使得一个相同配置的Redis集群,Flexus X实例可以支撑更多业务的并发请求,从而大大降低客户的用云费用。
2、云迁移方案示例
(1)使用Centos2HCE迁移工具
华为云提供的Centos2HCE迁移工具,可以帮助企业快速迁移CentOS环境到华为云。
方案优势: 原文件系统上操作,业务数据可保留
方案限制:
仅限Centos系列、Redhat系列以及EulerOS系列。控制台上操作系统类型依然显示原操作系统。原nginx/redis/mysql中数据需要迁移到新软件中。操作步骤:

(2)控制台切换操作系统
通过华为云控制台,企业可以轻松切换操作系统,实现灵活的系统管理。
方案优势: 控制台上也会显示为HCE2.0镜像。
方案限制: 系统盘中数据无法保留。

(3)云迁移方案选择
华为云提供了多种云迁移方案,企业可以根据自身需求选择合适的迁移策略。
搬迁方案横向对比:

搬迁方案选择:

3、规格升配不关机演示
华为云的规格不升配特性,可以帮助企业在不增加成本的情况下,优化资源使用。

通过上图可以看出,传统方式是冷变配,GuestOS无法识别新增CPU内存,必须重启内存数据丢失,业务中断;而FlexusX实例则是热变配,从容应对流量洪峰,华为云EulerOS动态识别新增CPU内存,无需重启擎天卡内存拷贝加速,业务不中断。同时,FlexusX实例率先在公有云上实现算力热升级,业界主流云厂商唯一支持。
4、规格不升配特性场景举例
规格不升配特性场景的举例,这里以2个场景来分享。
场景1:通过热升配减少停服时间,提升最终用户体验

场景2:通过热升配降低初始规格,节约成本
开销对比图:
四、其他补充
除了上文中介绍的核心的内容之外,还有一些其他内容需要补充一下。
1、关于云迁移中产生的费用
华为云提供了详细的费用估算工具,帮助企业在迁移前了解可能产生的费用。迁移过程中产生的费用明细如下所示:

2、关于新建场景
对于新建场景,Flexus X实例提供了快速部署和配置的能力,加速了企业的云上部署。
方案优势: 无需手工使能应用加速
方案限制: 客户对自身业务文件目录清晰,可以进行业务拆分、迁移
操作步骤:

新购可以直接选择HCE操作系统,一键加速。那友商搬迁,无法指定操作系统时,如何使用一键加速?所以说选择Flexus X实例可以很好的帮助企业解决新建场景核心难题。
3、关于持续支持
华为云承诺提供持续的技术支持和服务,确保企业在云迁移过程中得到充分的帮助。
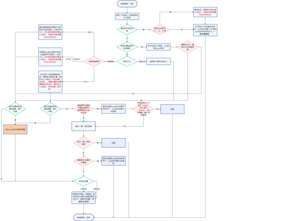
4、主机推荐策略
关于主机推荐策略,可以参看下面图示即可:

总结展望
通过本文关于对Flexus X实例全方位指南,智能迁移、友商搬迁加速与热变配能力的最佳实践的分享,不难发现Flexus X实例以其高性能、灵活配置和智能管理,为企业提供了一个全面的云迁移解决方案,无论是在性能、成本效益还是管理便捷性方面,Flexus X实例都展现出了明显的优势,它不仅提供了强大的计算能力,还通过智能迁移工具和灵活的资源管理,帮助企业实现了从传统IT到云计算的平滑过渡。展望未来,随着企业对云计算的依赖日益加深,以及技术的不断进步和市场需求的不断变化,我觉得Flexus X实例将继续优化和升级,以满足企业日益增长的云服务需求,而且华为云肯定也会持续投入研发资源,通过技术创新,为企业提供更加全面、高效、安全的云服务解决方案。无论是通过智能迁移、友商搬迁加速还是热变配能力,Flexus X实例都将成为企业云战略中不可或缺的一部分,期待Flexus X实例在更多行业和场景中发挥其价值,推动企业云战略的深入发展!
“掌”握科技鲜闻 (微信搜索techsina或扫描左侧二维码关注)










