快科技7月29日消息,近日,国家育儿补贴制度实施方案正式出台,在此前,已有企业先行探索婚育关怀体系。
去年3月,名创优品率先推出《名创优品集团婚育奖励方案》,首期投入1000万元专项资金设立名创优品婚育基金,为司龄满一年的在职员工提供全周期婚育保障。

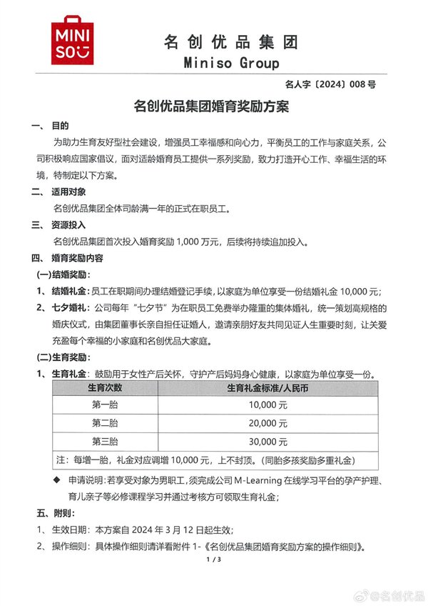
据悉,名创优品婚育基金主要分为结婚福利和生育福利两大部分。
在结婚福利方面,员工在职期间办理结婚登记手续,以家庭为单位可享受一份10000元人民币的结婚礼金。
生育福利方面,在职员工生育第一胎可获奖1万元,生育第二胎能获奖2万元,生育第三胎则可获得3万元,每增加一胎调增1万元,上不封顶,同胎多孩奖励多重礼金。
值得一提的是,名创优品全力倡导婚育平等,若男职工申请生育福利,需通过公司在线学习平台的产后护理、育儿亲子等课程学习并通过考核,以此向员工普及育儿责任,双方共担的观念。
据了解,截至2025年7月,名创优品婚育基金已累计发放266万元人民币,惠及超200个员工家庭,其中111对新婚员工获得万元结婚礼金,114个生育家庭享受"一胎奖1万、二胎奖2万、上不封顶"的梯度激励。

【本文结束】如需转载请务必注明出处:快科技
责任编辑:落木
新浪科技公众号
“掌”握科技鲜闻 (微信搜索techsina或扫描左侧二维码关注)










