记者4月25日从兰州大学获悉,该校生命科学学院向云课题组在植物有性生殖应对高温胁迫机制研究中取得重要进展。研究团队发现了一个植物特有的功能未知蛋白PGSL1,并揭示其在高温胁迫下对花粉和花粉管微丝骨架的调控机制,展现出其在提升作物耐高温能力方面的重要潜力。相关研究成果发表于国际期刊《自然·通讯》。

高温胁迫会对作物生长发育的各个阶段产生重要影响,其中花粉发育、花粉萌发及花粉管生长对高温尤其敏感,然而花粉在应对高温胁迫过程中的具体机制尚不明确。作为细胞形态建成和胞内物质运输的重要结构基础,肌动蛋白细胞骨架及其结合蛋白在花粉萌发和花粉管生长过程中发挥关键作用,但其在高温胁迫下的功能仍有待深入研究。
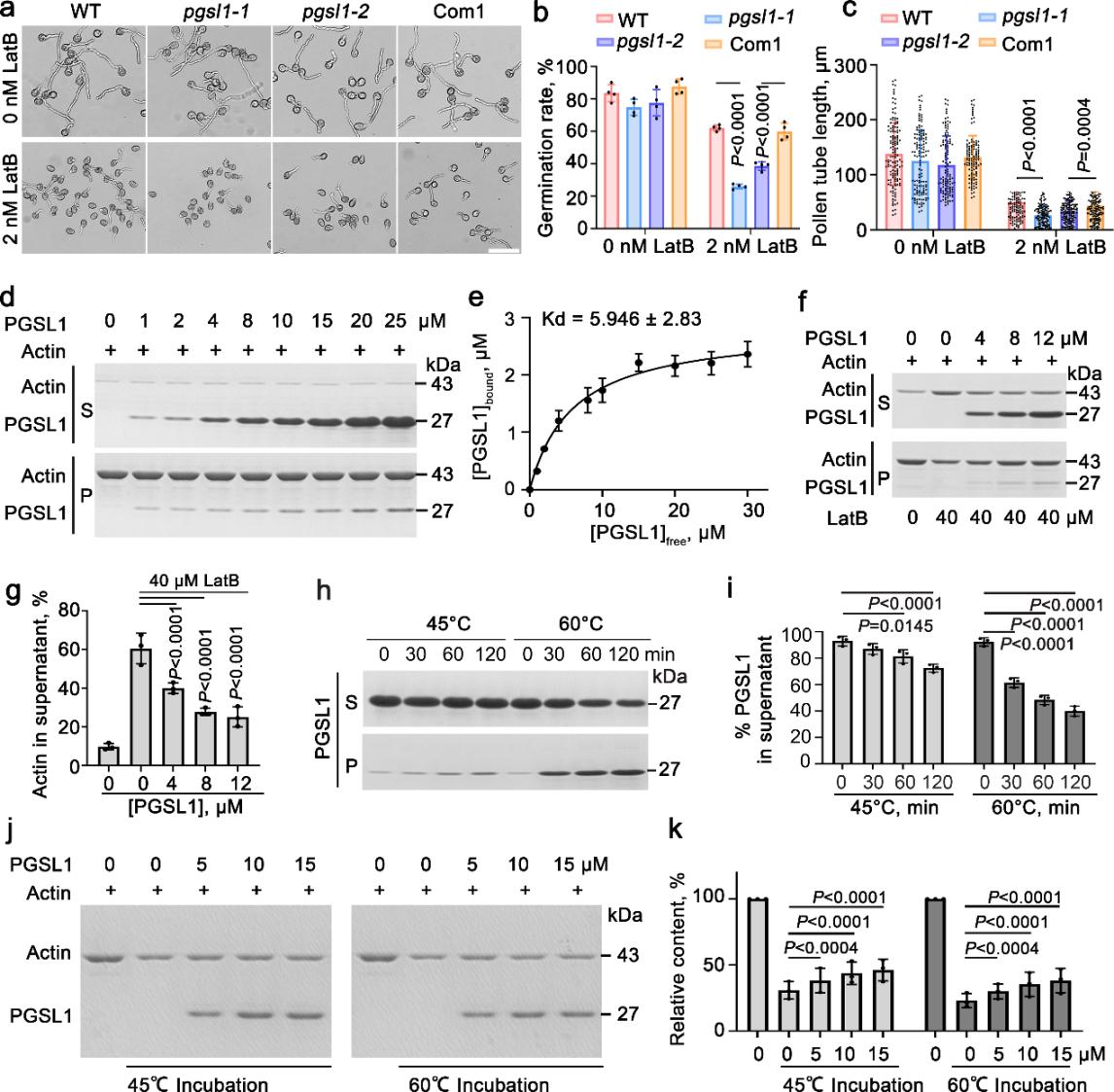
红海海绵素B是一种具有高亲和力且能特异性结合单体肌动蛋白的化合物,可有效抑制其聚合为肌动蛋白丝。“因此,利用红海海绵素B抑制花粉萌发和花粉管生长的表型进行正向遗传筛选,是鉴定植物中新的或特有肌动蛋白结合蛋白的有效手段。”团队主要成员、兰州大学生命科学学院钱东教授介绍。
研究团队通过正向遗传筛选鉴定出一个花粉萌发对红海海绵素B更加敏感的突变体PGSL1(花粉萌发对红海海绵素B敏感)。其中,PGSL1编码一种植物特有、具有高热稳定性的肌动蛋白结合蛋白,能够结合并稳定肌动蛋白丝,从而防止其在高温下变性。高温会降低花粉管中肌动蛋白丝的含量,但同时促进其束化。此外,PGSL1还参与调控高温下花粉管顶端囊泡的分布与运输,在维持其极性生长过程中可能发挥不可或缺的作用。
“本研究不仅揭示了高温胁迫下花粉和花粉管微丝骨架的调控机制,还为植物中鉴定和发掘新的微丝结合蛋白提供了新方法和新思路,同时也为深入理解植物应对气候变化的适应策略提供了新的视角与理论支撑。”钱东表示。
“掌”握科技鲜闻 (微信搜索techsina或扫描左侧二维码关注)










