快科技2月11日消息,近日,中国科学技术大学陈维教授课题组提出了氢气电极作为正极的电池化学新体系,首次开发出一种可充电锂金属-氢气电池。
研究成果已发表于《德国应用化学》。
Li-H电池结构和工作示意图氢气是最具前景、经济高效的可再生资源之一,拥有合适的氧化还原电位、低过电位、长期稳定性,可以在与高活性电催化剂结合时,成为一种极具吸引力的电池电极材料。
20世纪60年代以来,可充电的镍-氢气电池化学体系凭借高稳定性、可靠性、耐久性,长期应用于航空航天领域。
陈维课题组聚焦氢气电池,创制了不同类型的氢气电池体系,包括先进的镍-氢气电池、卤素-氢气电池、质子-氢气电池、碳-氢气电池等,具备优秀的循环稳定性,在大规模储能中展现出了巨大潜力。
不过,这些电池都是将氢气电极用作负极,并且只能在0.8V至1.4V的有限工作电压下运行,能量密度相对较低。
研究人员认为,氢气的优异氧化还原特性不仅使其可作为负极,还可作为极具潜力的正极,与低电位负极配对。
研究人员介绍:“氢气正极的电池在与碱金属负极结合时,可展现出更高的能量密度和工作电压。其中,锂金属负极在高电压和高能量密度的氢气电池应用中具有巨大潜力。”
氢气正极的优异特性,使得可充电锂金属-氢气电池展现出极具吸引力的电化学性能。
此外,研究人员进一步构建了一种无负极可充电锂金属-氢气电池,在首次充电时,从低成本的锂盐中沉积锂金属生成负极,进一步提升了电池的实际能量密度和经济适用性。

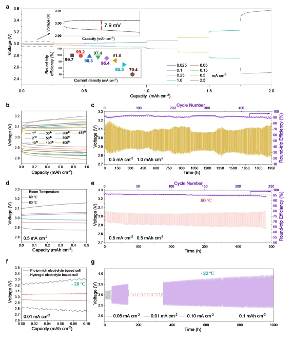
Li-H电池综合电化学性能展示。a倍率性能;b-c长循环稳定性;d-e高温性能;f-g低温性能
【本文结束】如需转载请务必注明出处:快科技
责任编辑:上方文Q
新浪科技公众号
“掌”握科技鲜闻 (微信搜索techsina或扫描左侧二维码关注)










