肝脏是人体重要的解毒器官,同时承担着代谢、解毒、储存能量等多项任务。近日,《自然》子刊《自然细胞生物学》杂志刊登了一篇论文,揭露了肝脏损伤促进多器官衰老的一个新机制,肝脏的衰老不仅影响自身功能,还可能成为全身衰老的“推手”。
这一发现无疑为我们敲响了警钟:护肝不只是为了肝脏本身,更是为了延缓衰老、保持全身的健康。那么,肝脏衰老究竟会带来哪些影响?我们又该如何科学护肝?

肝脏衰老的危害比你想得大
肝脏衰老的核心在于肝细胞的衰老。这些细胞进入了一个称为“细胞衰老”的状态,表现为停止分裂,代谢功能下降,同时伴随着一种特殊的分泌现象——衰老相关分泌表型(SASP)。
这些分泌物质虽然初期可以在局部发挥修复和保护作用,比如限制损伤范围或促进创伤愈合,但当衰老的细胞数量逐渐增加,SASP 的分泌也随之扩大,其负面影响开始显现。
研究表明,这种衰老状态的扩散可能引发多器官功能障碍。换句话说,严重的肝脏老化不仅会让“代谢工厂”效率降低,还可能波及身体的其他系统,使全身陷入衰退的恶性循环。
肝脏衰老如何扩散至全身?
肝脏衰老的“扩散性”问题并不简单,它涉及细胞分泌物的传递、信号通路的激活以及其他器官的响应机制。
研究表明,衰老的肝细胞会分泌大量衰老相关分泌表型(SASP)因子,其中转化生长因子-β(TGFβ)被视为关键的介质。这些因子通过血液循环传播到远处器官,影响肾脏、大脑和肺等多个系统。
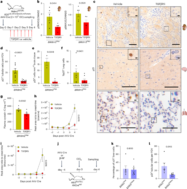
研究人员在肝细胞特异性衰老的小鼠模型上观察到多器官衰老的连锁反应。结果发现,肾脏中表达细胞周期抑制因子 p21 的细胞显著增加,与此同时,肾功能指标如血浆胱抑素 C 水平升高,反映出肾脏过滤效率的下降。

Mdm2Hep(肝脏衰老)小鼠的肾功能受损,表现为胱抑素C水平升高和尿液氨基酸排泄增加。
不仅如此,大脑和肺部也受到了类似的影响。在实验中,小鼠的海马区表现出显著的 p21 表达增加,并伴随认知功能的下降。
例如,在 Y 迷宫测试中,与对照组相比,肝细胞衰老诱导的小鼠探索新臂的时间显著减少(从 50% 下降至约 20%)。这种认知功能的减退与海马区神经元功能障碍密切相关。而在肺部组织中,细胞的纤维化迹象也逐步显现,提示肺部衰老可能是肝脏衰老的远期效应之一。

Mdm2Hep小鼠大脑和肺部的p21表达增加
研究发现,肝脏衰老小鼠的血液中 TGFβ 的水平显著升高。阻断 TGFβ 信号通路后,肝脏衰老小鼠的肾脏和大脑中的 p21 表达明显减少,这表明这些器官的衰老得到了显著缓解。这一发现证实,TGFβ 在肝脏衰老的全身扩散中扮演了不可或缺的角色。

b-i:结果显示,TGFβR1抑制剂处理的小鼠肾脏、大脑和肺部的p21阳性细胞数量显著减少,肾功能得到显著改善。
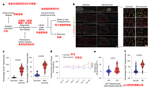
同时研究人员在急性肝炎患者队列中进行了验证:患者肝组织活检样本中 p21 和 DNA 损伤标志物 γH2AX 的表达水平显著升高。这些衰老标志物的表达不仅可以区分患者的生存和非生存结局,还与多器官功能障碍的发生呈显著相关。
例如,非生存患者的肾功能指标(如血清肌酐水平)在住院期间持续恶化,而肝组织中 p21 的高表达与肾功能恶化的严重程度呈正相关。此外,这些标志物的高表达也与肝性脑病(如认知障碍)的发生有关,提示肝脏衰老可能通过全身传播机制影响脑部功能。

b-c:非存活者组中肝细胞的 p21 和 γH2AX 阳性细胞比例显著高于存活者组,表明肝细胞衰老程度与疾病预后相关。
d-e:非存活者组的血清肌酐水平随着时间显著升高,表明肾功能恶化。而肝细胞 p21 水平与肾功能障碍相关。
f:p21 水平较高的患者更易发生肝性脑病,表明肝细胞衰老与中枢神经系统功能障碍相关。
通过这些实验,研究揭示了肝脏衰老如何突破“局部问题”的限制,成为影响全身健康的“核心驱动力”。
这也提醒我们,保护肝脏不仅是为了维持单一器官的功能,更是为了防止全身系统陷入“衰老链条”中。特别是在节假日期间,高强度的代谢负担更容易加剧这一扩散过程,我们需要特别注意饮食和生活习惯,避免不必要的健康风险。

这样做保护好我们的肝脏
为了保护肝脏,科学管理饮食和生活习惯显得尤为重要。通过一些简单的调整,可以有效降低肝脏负担,延缓其衰老过程。
1、饮食习惯
在饮食上,应注意均衡饮食,避免高糖、高脂、高盐的食物,尤其是过量摄入油腻食物和甜点,以减少肝脏的代谢压力。最好不要吸烟饮酒。
2、生活习惯
在生活习惯上,保持规律的作息是保护肝脏的关键。长期熬夜会干扰肝脏的生物节律,降低其修复能力。适度运动能够帮助增强代谢,但需避免高强度的运动,以免引发氧化应激。此外,管理好情绪,减少压力,也能显著改善肝脏的整体状态。
3、定期体检
如果条件允许,定期体检是一个不错的选择,尤其是关注肝功能指标以及潜在的脂肪肝或炎症情况。同时,有饮酒习惯的人可以尝试每周设置一两天的“无酒日”,给肝脏更多的修复时间。
健康的肝脏是高质量生活的基础。在享受即将到来的春节团圆的同时,用科学的饮食和生活方式为肝脏减负,才能让欢庆的时光更加无忧无虑。
“掌”握科技鲜闻 (微信搜索techsina或扫描左侧二维码关注)










