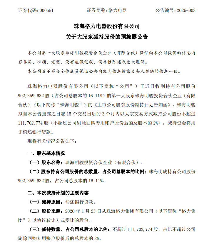
IT之家 2 月 26 日消息,格力电器 2 月 25 日晚发布公告称,公司第一大股东珠海明骏(占公司总股本的 16.11%)拟自公告披露之日起 15 个交易日后的 3 个月内以大宗交易方式减持公司股份不超过 111,702,774 股(不超过公司剔除回购专用账户股份后的总股本的 2%),减持资金将用于偿还银行贷款。

公告同时强调,本次减持计划不会导致公司控制权发生变更,也不会对公司股权分布的上市条件及持续经营能力产生重大影响。根据相关规定,通过大宗交易受让本次减持股份的投资者,需在受让后 6 个月内不得减持。
IT之家注意到,截至 2 月 25 日收盘,格力电器报 38.49 元,总市值超 2100 亿元。按照最新市值计算,本次减持的金额约为 43 亿元。
珠海明骏作为高瓴资本旗下的基金,自 2019 年成为格力电器第一大股东以来,从未进行过减持,如今是首次变动。
格力电器 2025 年第三季度营收为 398.55 亿元,同比下降 15.09%;净利润为 70.49 亿元,同比下降 9.92%。前三季度营收为 1371.80 亿元,同比下降 6.50%;净利润为 214.61 亿元,同比下降 2.27%。
格力电器 2024 年营收 1891.64 亿元,同比下降 7.26%;净利润 321.85 亿元,同比增长 10.91%;基本每股收益 5.83 元。
新浪科技公众号
“掌”握科技鲜闻 (微信搜索techsina或扫描左侧二维码关注)










