IT之家 2 月 12 日消息,近日,一道看似简单的“50 米洗车题”在科技圈引发热议,包括 DeepSeek、ChatGPT、Claude 等在内的国内外主流大模型集体“翻车”,暴露出当前 AI 在语境理解和逻辑推理方面的局限性。腾讯公司公关总监张军也实测并分享结果,全网 AI 几乎全军覆没。

据IT之家了解,该测试源于社交平台上的一个生活场景提问:“我想去洗车,洗车店距离我家 50 米,你说我应该开车过去还是走过去?”
测试结果显示,DeepSeek、阿里千问、字节豆包、腾讯混元、ChatGPT、Claude、Grok 等主流大模型均给出“走过去”的答案。这些 AI 默认将问题理解为“人如何前往洗车店”,却忽略了“洗车”这一行为的核心前提 —— 车必须到达洗车店才能完成清洗。
唯一给出正确答案的是谷歌 Gemini,其回复称:“当然是开车过去啊!虽然只有 50 米,走路确实很快,但如果你人走过去了,车还停在家里,那这车也没法洗呀。”
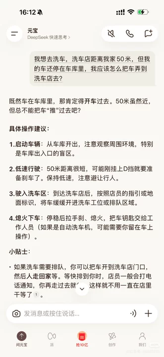
针对这一现象,张军使用腾讯元宝进行深度测试。在优化提示词(prompt)为“我想去洗车,洗车店距离我家 50 米,但我的车还停在车库里,我应该怎么把车弄到洗车店去?”后,元宝给出了专业且详细的操作方案,包括启动车辆、低速行驶、驶入洗车区、熄火下车等具体步骤。



张军在评论中指出:“可能这是人机时代一个新的互相驯化吧。”
公众对 AI 的期待往往超越其实际能力,期望其像人类一样自动补全语境、理解潜台词。然而现实是,AI 的“聪明”程度与人类的引导方式密切相关。Gemini 的“秒懂”并非源于更高的智能水平,而是其对问题背后真实需求的捕捉能力更强。其他 AI 的答案也非错误,只是未能捕捉到核心前提。这表明,当前大模型在常识推理和隐含条件理解方面仍存在提升空间。
“掌”握科技鲜闻 (微信搜索techsina或扫描左侧二维码关注)










