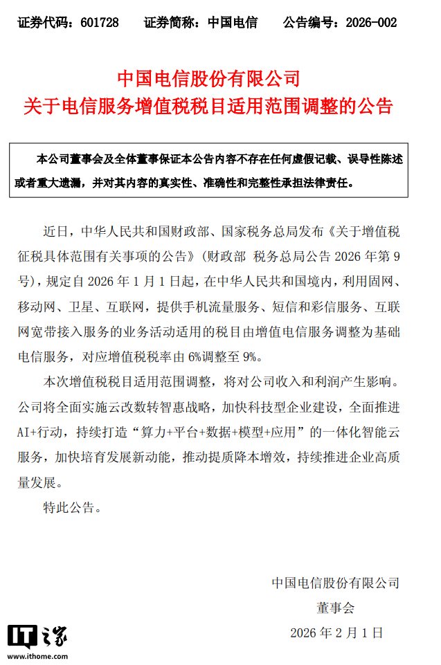
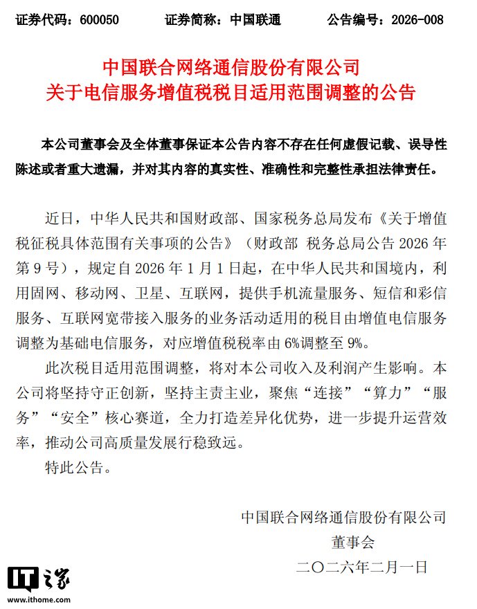
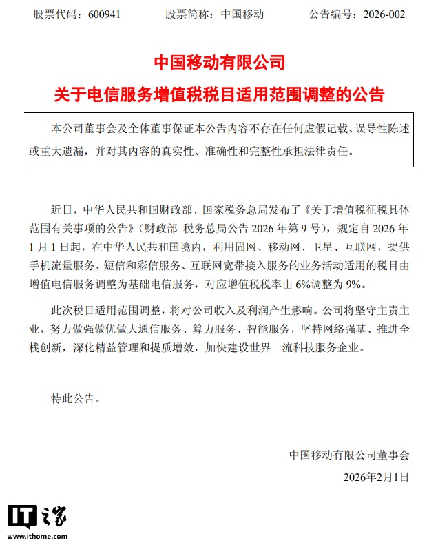
IT之家 2 月 1 日消息,中国电信、中国联通、中国移动三大运营商今日发布公告,宣布将电信服务增值税税目适用范围调整税率由 6% 调整为 9%。IT之家附原文如下:
中国电信、中国联通表示,公司将坚持守正创新,坚持主责主业,聚焦“连接”“算力”“服务”“安全”核心赛道,全力打造差异化优势,进一步提升运营效率,推动公司高质量发展行稳致远。
中国移动表示,公司将坚守主责主业,努力做强做优做大通信服务、算力服务、智能服务,坚持网络强基、推进全栈创新,深化精益管理和提质增效,加快建设世界一流科技服务企业。



新浪科技公众号
“掌”握科技鲜闻 (微信搜索techsina或扫描左侧二维码关注)










