IT之家 1 月 16 日消息,麻省理工学院(MIT)于当地时间 1 月 13 日在《自然 · 通讯》发表的一项研究得到了广泛关注。
MIT 科研人员发现了一种名为 intelectin-2 的天然蛋白质,它不仅能够捕捉并杀死有害细菌,还能“加固肠道黏膜屏障”。这一发现为潜在的抗菌治疗方法提供了新的思路,尤其是在应对耐药细菌的挑战时具有重要意义。
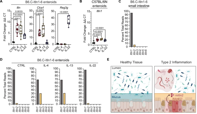
人体的黏膜层含有多种保护性分子,能够防止微生物引发炎症或感染。凝集素正是其中一类重要的防御分子,它们可通过与微生物表面糖类分子结合,识别并对抗细菌等病原体。
▲ 左图显示它可稳定健康组织上的黏液层。右图显示它可中和发炎胃肠道中的细菌。凝集素家族中的 intelectin-2 蛋白能够广泛作用于胃肠道中的多种细菌。该蛋白可锁定细菌膜上的糖分子,从而捕获微生物并减缓其生长。同时,它还能交联黏液中的成分,起到加固黏膜屏障的作用。
MIT 化学教授劳拉 · 基斯林(Laura Kiessling)认为,intelectin-2 作为一种多功能蛋白,能够广泛作用于肠道细菌,其潜在的抗菌活性可能为未来治疗胃肠感染以及提高黏膜屏障的功能提供新的方向。
研究人员还指出,intelectin-2 可能对治疗炎症性肠病(IBD)等疾病有所帮助,因为这种蛋白质在不同情况下可能表现出不同的活性。

通过对 intelectin-2 的研究,科学家发现它可以与肠道黏液中的糖分子(如半乳糖)结合,增强黏膜屏障的强度。同时,它还能够与表面显示这些糖类的细菌结合,捕捉并最终摧毁这些病原体,包括一些对传统抗生素有抗药性的细菌,如金黄色葡萄球菌和肺炎克雷伯菌。
这项发现具有广泛的应用前景,特别是在抗击抗生素耐药性细菌方面。Kiessling 表示:“利用人体自身的免疫防御机制设计抗菌治疗策略,既富有潜力,也为抗药性问题提供了全新的解决方案。”
IT之家附论文地址:
https://www.nature.com/articles/s41467-025-67099-4
“掌”握科技鲜闻 (微信搜索techsina或扫描左侧二维码关注)










