IT之家 1 月 4 日消息,据新华社,中国农业科学院棉花研究所李付广研究员与杨召恩研究员团队,于 1 月 2 日在《自然・遗传学》上发表了其关于陆地棉演化与育种研究的最新成果。
该研究通过构建迄今规模最大、遗传多样性最广泛的陆地棉图形泛基因组,系统揭示了染色体大尺度结构变异在棉花驯化、环境适应及重要农艺性状形成中的核心作用,揭示了染色体大尺度变异调控种群遗传多样性和环境适应性的遗传机制,挖掘出纤维品质改良关键遗传靶点,为棉花优异种质创制开辟了新路径。

棉花是全球重要的经济作物。长期以来,区域化集中种植与高强度人工选择,导致栽培陆地棉的遗传多样性严重降低,品种同质化问题突出,使其应对病虫害及环境变化的能力受到制约。
为破解这一难题,研究团队从超过 3600 份种质资源中,精选出 107 份具有广泛代表性的陆地棉材料,构建了高质量的超级泛基因组。这一资源使得研究人员能够从全基因组层面,更精细地追踪陆地棉的演化轨迹并挖掘此前难以被发现的“隐藏”遗传变异。
▲ 5S rDNA 和 45S rDNA 分析研究首次在陆地棉种内鉴定到 A03 与 A09 染色体之间发生的大片段相互易位事件。这一结构变异起源于野生群体,并在不同地理种群中呈现差异化分布,清晰地指示陆地棉驯化过程中存在加勒比海岸和中美洲两个独立的遗传多样性中心。现代栽培品种的基因组主要承袭自中美洲谱系,而另一谱系特有的遗传变异在驯化过程中被丢失,这从分子层面解释了现代品种遗传基础狭窄的成因。
▲ A03-A09 易位的鉴定及验证通过深入分析,团队系统重构了陆地棉从墨西哥尤卡坦半岛起源,向危地马拉扩散,最终传播至全球的三阶段驯化路线。研究发现,在演化为现代栽培种之前,野生及半野生陆地棉曾积累了大量结构变异,并由此细分出多达 32 种遗传单倍型。然而,所有现代栽培种仅来源于其中一个单倍型,遗传基础极为单一。同时,研究证实陆地棉在扩散过程中曾与海岛棉发生多次自然杂交,这些来自远缘物种的基因渗入,为其适应不同环境提供了重要的遗传材料。
▲ 陆地棉三段式驯化路径该研究的另一重要突破在于,系统揭示了广泛存在的结构变异如何直接调控棉花的关键性状。例如,研究绘制了 127 个大尺度染色体倒位的全基因组分布图谱,并发现在 A06 染色体上的一个特定倒位能显著增加叶片表皮毛密度,从而与抗虫性相关;在 A07 染色体上,决定棕色纤维颜色的基因则由不同的倒位单倍型所控制。然而,这些有益的结构变异往往与区域内大量其他基因紧密连锁,导致传统育种在改良一个目标性状时,可能无意中引入其他非理想性状,即产生“连锁累赘”。这一发现揭示了传统育种方法的内在局限,并指向了需要发展能够精准打破不利连锁、实现性状定向改良的新策略。
▲ 陆地棉半野生棉及栽培种中海岛棉渐渗片段分析在挖掘具体育种靶点方面,研究团队利用泛基因组图谱,鉴定出 69 个与纤维品质和衣分相关的遗传位点,其中 62 个是传统分析方法难以检测的新位点。同时,研究还发现了同时调控纤维强度和种子大小的多效性基因,并鉴定出新的抗黄萎病遗传位点。这些发现为棉花分子设计育种提供了宝贵的候选基因和精准的编辑靶标。
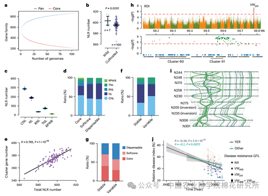
▲ 陆地棉泛 NLR 分析专家指出,该项研究从基因组学层面系统阐释了陆地棉的演化历史与驯化代价,揭示了结构变异塑造种群多样性与环境适应性的核心机制,为创制突破性棉花新种质、应对未来农业挑战奠定了重要的科学基础。
IT之家附论文地址:
https://www.nature.com/articles/s41588-025-02462-1
“掌”握科技鲜闻 (微信搜索techsina或扫描左侧二维码关注)










