IT之家 12 月 28 日消息,中国科学院昆明动物研究所、云南大学生命科学学院等合作团队 12 月 8 日在《Advanced Science》上发表了一项研究成果。
该研究针对阿尔茨海默病(AD)晚期是否仍可干预这一科学难题,通过调节脑内葡萄糖代谢,在模型小鼠中实现了记忆缺陷的逆转。

阿尔茨海默病是一种以 β-淀粉样蛋白斑块沉积和 tau 蛋白缠结为主要病理特征的神经退行性疾病,临床表现为进行性记忆与认知衰退,目前尚缺乏能有效逆转或阻断病程的治疗手段,尤其对于中晚期患者。脑能量代谢障碍在 AD 进展中起重要作用,其中葡萄糖转运蛋白 Glut1 与 Glut3 分别在内皮 / 胶质细胞和神经元中维持脑内葡萄糖供应。此前研究发现,AD 患者脑内 Glut1 表达下降,而在 AD 模型小鼠中降低 Glut1 会加重认知缺陷与病理负担。

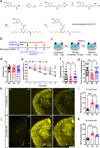
研究团队提出“衰老-阿尔茨海默病-挽救”(AAR)假说,并通过合成一种名为 SL-ZF-01 的多靶点活性化合物进行验证。
在已处于晚期病理阶段(约 16 月龄)的 APP / PS1 阿尔茨海默病模型小鼠中,SL-ZF-01 干预显著提升了小鼠的学习能力,改善了空间记忆损伤,并一定程度减轻了脑内 β-淀粉样蛋白斑块负担。

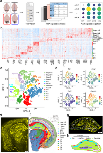
为进一步解析机制,研究采用空间转录组学技术分析不同年龄与处理条件下的小鼠脑组织基因表达。结果显示,一组在正常衰老过程中表达上调、在 AD 状态下下调、经 SL-ZF-01 干预后又恢复表达的基因,显著富集于氧化磷酸化、糖酵解、ATP 生成等能量代谢相关通路。
研究还发现,在 AD 小鼠海马区中,Glut1 与 Glut3 的表达呈现类似的“上调-下调-恢复”模式,SL-ZF-01 能促进这两种葡萄糖转运蛋白的表达,恢复脑内 ATP 水平。通过 Glut1 抑制剂进行的验证实验进一步表明,SL-ZF-01 可在一定程度上抵消因 Glut1 抑制导致的能量代谢下降。

该研究提示,通过上调 Glut1/Glut3、改善葡萄糖摄取与利用,可能是逆转晚期阿尔茨海默病记忆缺陷的关键机制之一,为开发针对疾病晚期的干预策略提供了新的实验依据。
IT之家附论文地址:
https://doi.org/10.1002/advs.202506695
“掌”握科技鲜闻 (微信搜索techsina或扫描左侧二维码关注)










