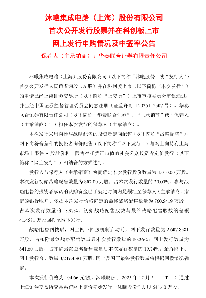
IT之家 12 月 8 日消息,12 月 7 日,国产 GPU 厂商沐曦股份发布了在科创板上市网上发行申购情况及中签率公告。

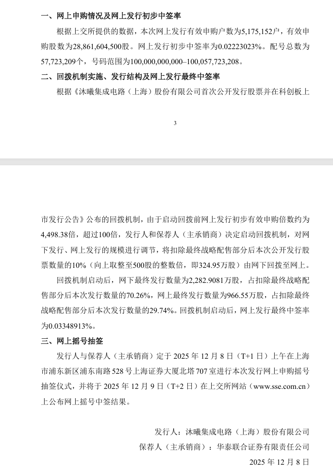
沐曦股份公告显示,本次网上发行有效申购户数为 517.52 万户,有效申购股数为 288.62 亿股,网上发行初步中签率为 0.02223023%。因网上发行初步有效申购倍数约 4498.38 倍,超过 100 倍,决定启动回拨机制,将 324.95 万股由网下回拨至网上。
回拨后,网下最终发行数量为 2282.91 万股,占扣除最终战略配售部分后本次发行数量的 70.26%,网上最终发行数量为 966.55 万股,占扣除最终战略配售部分后本次发行数量的 29.74%,网上发行最终中签率为 0.03348913%。

IT之家注意到,今年 10 月,国产 GPU 厂商沐曦集成电路(上海)股份有限公司的科创板 IPO 获上市委会议审议通过,股票代码为“688802”,拟发行 4010 万股,发行价 104.66 元 / 股。
此前公告显示,沐曦股份此次 IPO 拟融资 39.04 亿元,用于投资“新型高性能通用 GPU 研发及产业化项目”、“新一代人工智能推理 GPU 研发及产业化项目”和“面向前沿领域及新兴应用场景的高性能 GPU 技术研发项目”。
公开信息显示,沐曦集成电路(上海)股份有限公司于 2020 年 9 月在上海成立,致力于打造全栈 GPU 芯片产品,推出曦思 N 系列 GPU 产品用于智算推理,曦云 C 系列 GPU 产品用于通用计算,以及曦彩 G 系列 GPU 产品用于图形渲染。
新浪科技公众号
“掌”握科技鲜闻 (微信搜索techsina或扫描左侧二维码关注)










