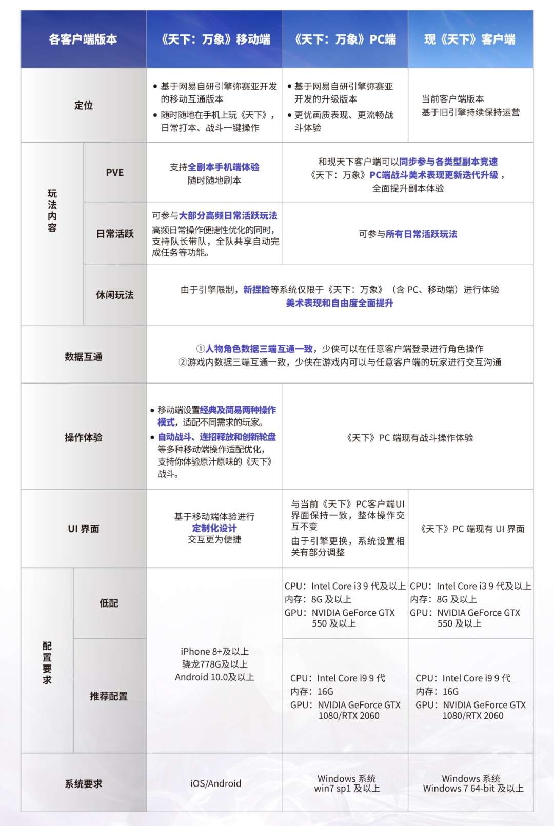
IT之家 10 月 24 日消息,网易游戏今日宣布,网易首款 3D MMO 游戏《天下》将全面升级为《天下:万象》,除了现有的《天下》客户端,还将新增《天下:万象》移动端、《天下:万象》PC 端,并且在这三个客户端中实现完全的数据继承、互通。

IT之家注:《天下》是由天夏公司于 2000 年推出的 3D 玄幻题材网络游戏,后由网易运营并于 2008 年、2012 年分别推出《天下贰》《天下 3》版本。

根据网易游戏官方介绍,万象版的移动端、PC 端可提供如今在现行客户端中体验到的内容。相比于当下的客户端,万象移动端更便捷;万象 PC 端则在提供完备的服务以外,在画质、战斗体验等多个方面能提供更优质的体验。

《天下:万象》搭载了新的网易自研引擎 MESSIAH,宣称能够实现“千人同屏不卡顿”。

此外,《天下贰・经典版》众筹份数已经突破 17 万,后续将以独立 PC 端上线。


新浪科技公众号
“掌”握科技鲜闻 (微信搜索techsina或扫描左侧二维码关注)










