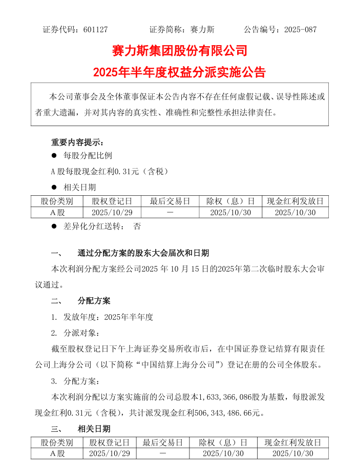
IT之家 10 月 23 日消息,赛力斯今日公告称,2025 年半年度权益分派方案已获 2025 年第二次临时股东大会通过。本次利润分配以总股本 1,633,366,086 股为基数,每股派发现金红利 0.31 元,共计派发现金红利 5.06 亿元。股权登记日为 2025 年 10 月 29 日,除权日和现金红利发放日为 2025 年 10 月 30 日。重庆小康控股等三家公司为自行发放对象,不同股东类型扣税标准有别。

IT之家注意到,赛力斯 2025 半年报显示,该公司营业收入 624.02 亿元,同比下降 4.06%;利润总额 37.25 亿元,同比增长 119.22%;归母净利润 29.41 亿元,同比增长 81.03%;基本每股收益 1.87 元,同比增长 73.15%;研发费用 29.30 亿元,同比增长 3.61%。
2025 年上半年公司汽车总销量 19.86 万辆,达成经营目标。问界汽车上半年累计交付超 14.7 万辆,单车成交均价超过 40 万元。其中,2025 年上半年问界 M9 交付超 6.2 万辆、问界 M8 交付超 3.5 万辆。
新浪科技公众号
“掌”握科技鲜闻 (微信搜索techsina或扫描左侧二维码关注)










